[路線計劃/RPP]
2026-2027 rpp 幾時有?
火...
[複製鏈接]
|
特工爆過九巴想借96過橋
不過畀城巴出手阻止咗
所以真係整北區線的話,隨時又要招標
|
|
|
如要討論,請先人身攻擊一次😇
|
|
|
|
|
九巴舊年咪寧願用93K食咗條95M佢
|
|
|
如要討論,請先人身攻擊一次😇
|
|
|
|
|
jocosben 發表於 2026-2-26 15:58
今個星期有財政預算案公布,唔知會唔會影響老運既priorities
應該影響唔大,因為都係放工時間推出嚟俾人開會準備 |
|
|
|
|
|
|
|
JX9097 發表於 2026-2-26 16:46
九巴舊年咪寧願用93K食咗條95M佢
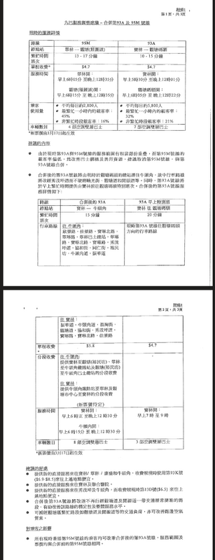
曾經某年RPP 93A+95M合併為93A寶林↔️牛頭角,
合併後93A全日15分鐘一班,早繁93A特別去觀碼,
變相非繁曉光街冇車起將軍澳,最終ban咗。
相信居民寧願95M直接延長去牛頭角全日30分鐘一班。 |
|
|
|
|
|
|
|
個人認為,曉光街同秀茂坪道揀,又真係唔應該揀秀茂坪道喎
(當年興H線就應該整埋條H線去聯合,maybe串埋296M做)
|
|
|
如要討論,請先人身攻擊一次😇
|
|
|
|
|
港島區1仔、2仔、5X會唔會上路?
上年RPP都已經整好晒D替代選擇
|
|
|
|
|
|
|
|
26 skip 勵德, 經英王道去北角??
上寶馬山都得
但需要加雙分(Hollywood Rd > North Point)
|
|
|
勵德?算把啦
|
|
|
|
|
25/26 1M go to MAF sin la, 2 GRP-WHR kill 5X, Cut 1 next year
|
|
|
勵德?算把啦
|
|
|
|
|
今年預計只會做95單重組
仲要計埋上年未做
實際都唔會多得去邊
亦都解釋埋點解RPP越出越薄因為積壓太多
反而新皇崗古洞粉嶺北陸續黎
兩巴點樣調車先係問題
尤其九巴已經一路都無4000部車
但線越黎越多而行車里數又慢慢減少 |
|
|
破壞討論氣氛版友終極收皮 (死因:不打自招)
|
|
|
|
|
|
Advertisement
Advertisement
Advertisement
Advertisement
Advertisement
|