hkitalk.net 香港交通資訊網

 找回密碼
 會員申請加入
搜索



Advertisement

(B0)香港巴士車務及車廂設備 (B1)香港巴士廣告消息/廣告車行踪 (B2)香港巴士討論 [熱門] [精華] (B3)巴士攝影作品貼圖區 [熱門] [精華] (B3i)即拍即貼 -手機相&翻拍Mon相 (B4)兩岸三地巴士討論 [精華] (B5)外地巴士討論 [精華]

Advertisement


(B6)旅遊巴士及過境巴士 [精華] (B7)巴士特別所見 (B11)巴士精華區 (B22)巴士迷吹水區   (V)私家車,商用車,政府及特種車輛 [精華]
(A6)相片及短片分享/攝影技術 (A10)香港地方討論 [精華] (A11)消費著數及飲食資訊 (A16)建築物機電裝置及設備 (A19)問路專區 (N)其他討論題目  
(F1)交通路線集思建議區 (C2)航空 [精華] (C3)海上交通及船隻 [精華] (D1)公共交通有關商品 [精華]   (Y)hkitalk.net會員福利部 (Z)站務資源中心
(R1)香港鐵路 [精華] (R2)香港電車 [精華] (R3)港外鐵路 [精華]   (O1)omsi討論區 (O2)omsi下載區 (O3)omsi教學及求助區
(M1)小型巴士綜合討論 (M2)小型巴士多媒體分享區 (M3)香港小型巴士字軌表        
 

Advertisement

 

hkitalk.net 香港交通資訊網»論壇 (B) Bus 巴士討論區 香港巴士討論 (B2) 2026-27 西貢區巴士路線計劃 (RPP)
開啟左側

[路線計劃/RPP] 2026-27 西貢區巴士路線計劃 (RPP)

  [複製鏈接]
JX9097 發表於 2026-3-12 21:11 | 顯示全部樓層

                                    Advertisement



ccchhhuuunnn 發表於 2026-3-12 21:08
795X/796P去大路嘅油尖旺深長荔都要行曬成個圈
石門咁niche 都咁少站半個圈就上公路
直去石門淨係做早繁 ...

同意兩頭唔到岸
不過九巴都無諗住直達石門,再上黃廣
如要討論,請先人身攻擊一次😇

                                    Advertisement

Jamesho81 發表於 2026-3-12 21:11 來自手機 | 顯示全部樓層
kay 發表於 2026-3-12 20:27
大老山去碩門都要20幾分鐘
對比將南15分鐘上將轉


最大問題係90出唔到客
下繁都還好上繁真係冇眼睇
斬上繁去沙田係正常
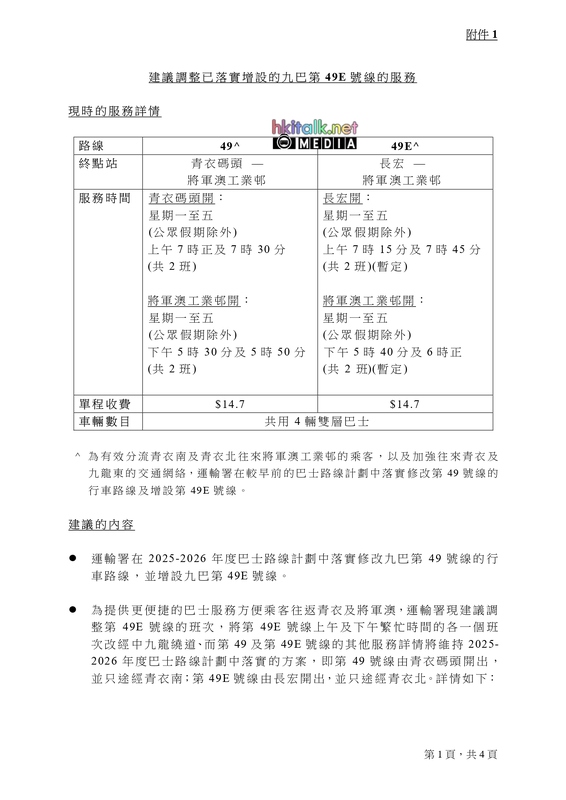
hkitalk.media 發表於 2026-3-12 21:11 | 顯示全部樓層
7.jpg

8.jpg

9.jpg
10.jpg


https://linktr.ee/hkitalk
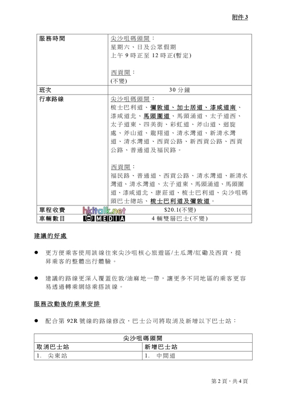
hkitalk.media 發表於 2026-3-12 21:12 | 顯示全部樓層

                                    Advertisement



11.jpg

12.jpg

13.jpg

14.jpg

15.jpg
16.jpg

17.jpg

https://linktr.ee/hkitalk
ccchhhuuunnn 發表於 2026-3-12 21:13 來自手機 | 顯示全部樓層
JX9097 發表於 2026-3-12 20:51
應該唔係好關大長途事
東涌機場咪仲長
反而係運吉唔想有線搶798轉車客就真

根本冇咁多客拆到咁散
已經唔係比唔比嘅問題
已經攬炒緊仲要炒多啲?狗屎兩邊都唔係傻
Jamesho81 發表於 2026-3-12 21:14 來自手機 | 顯示全部樓層
GW5878 發表於 2026-3-12 21:00
90 盤數有冇差到要摺半條線
阻人插旗原來可以賤價入標玩一排再棄標
咁城巴係咪可以同時入紙 798P 繞經小瀝 ...

建議唔好諗咁多
將沙嗰市場基本上係已經夠晒
做石門,小瀝源依啲一早都知係鳥不生蛋
俾盡得兩繁會有啲客
qualcomm 發表於 2026-3-12 21:15 | 顯示全部樓層

                                    Advertisement



ccchhhuuunnn 發表於 2026-3-12 21:08
795X/796P去大路嘅油尖旺深長荔都要行曬成個圈
石門咁niche 都咁少站半個圈就上公路
直去石門淨係做早繁 ...

我諗要拆咗剛收回一邊嘅臨時家禽批發市場,再擴濶興華街西先改到
Jamesho81 發表於 2026-3-12 21:16 來自手機 | 顯示全部樓層
ccchhhuuunnn 發表於 2026-3-12 21:13
根本冇咁多客拆到咁散
已經唔係比唔比嘅問題
已經攬炒緊仲要炒多啲?狗屎兩邊都唔係傻 ...

一早都話將馬,將石係多餘
都唔明點解要聽某前區棍廢噏
仲要玩到招標俾紅公司搶嚟做
爛價又點冇客就係冇客
ccchhhuuunnn 發表於 2026-3-12 21:17 來自手機 | 顯示全部樓層
JX9097 發表於 2026-3-12 21:11
同意兩頭唔到岸
不過九巴都無諗住直達石門,再上黃廣

睇嚟份份都係減,連想換嘢都冇得換
如果唔係改做90A跟680走線入馬鞍山應該係最穩陣又執返多啲客
violet 發表於 2026-3-12 21:20 | 顯示全部樓層

                                    Advertisement



HR1377 發表於 2026-3-12 18:31
寶琳本身冇車去聯合

只可以搭290A行落去

正常一定係93A行過去,近過290A,而且去程平好多
您需要登錄後才可以回帖 登錄 | 會員申請加入

本版積分規則

Advertisement

Advertisement

Advertisement

Advertisement

Advertisement

站規|清理本站Cookies|hkitalk.net 香港交通資訊網

GMT+8, 2026-3-13 05:18

Powered by Discuz! X3.4

Copyright © 2001-2020, Tencent Cloud.

快速回復 返回頂部 返回列表