找回密碼
 會員申請加入
搜索

ADVERTISEMENT
(B0)香港巴士車務及車廂設備 (B1)香港巴士廣告消息/廣告車行踪 (B2)香港巴士討論 [熱門] [精華] (B3)巴士攝影作品貼圖區 [熱門] [精華] (B3i)即拍即貼 -手機相&翻拍Mon相 (B4)兩岸三地巴士討論 [精華] (B5)外地巴士討論 [精華]

Advertisement


(B6)旅遊巴士及過境巴士 [精華] (B7)巴士特別所見 (B11)巴士精華區 (B22)巴士迷吹水區   (V)私家車,商用車,政府及特種車輛 [精華]
(A6)相片及短片分享/攝影技術 (A10)香港地方討論 [精華] (A11)消費著數及飲食資訊 (A16)建築物機電裝置及設備 (A19)問路專區 (N)其他討論題目  
(F1)交通路線集思建議區 (C2)航空 [精華] (C3)海上交通及船隻 [精華] (D1)公共交通有關商品 [精華]   (Y)hkitalk.net會員福利部 (Z)站務資源中心
(R1)香港鐵路 [精華] (R2)香港電車 [精華] (R3)港外鐵路 [精華]   (O1)omsi討論區 (O2)omsi下載區 (O3)omsi教學及求助區
(M1)小型巴士綜合討論 (M2)小型巴士多媒體分享區 (M3)香港小型巴士字軌表        
 
ADVERTISEMENT

 

[行車路線] 九龍小巴88路線更改

[複製鏈接]
kk12120 發表於 2026-3-18 17:19 | 顯示全部樓層 |閱讀模式
ADVERTISEMENT

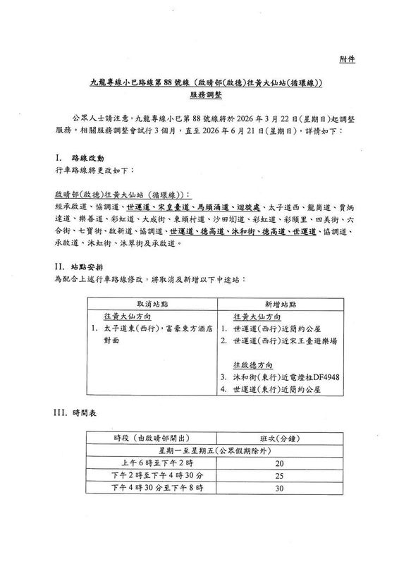
九龍88小巴將於3月22日(星期日)起試行調整行車路線,東方富豪酒店站點將會取消及新增四個站點,大家乘搭88小巴要留意最新的路線安排。
IMG_7139.jpeg IMG_7140.jpeg

                                    Advertisement

da87 發表於 2026-3-18 22:40 | 顯示全部樓層
條線都廢咗咁濟...
西九小確幸 發表於 2026-3-19 02:07 | 顯示全部樓層
da87 發表於 2026-3-18 22:40
條線都廢咗咁濟...

同5M一樣,屯馬一通早就應該及早止血,留88A離場
(世運SUW隧道直通九龍城,等得黎行到,根本救唔返-_-)
從西九龍出發,看香港交通優劣
kay 發表於 2026-3-19 07:45 | 顯示全部樓層


                                    Advertisement

西九小確幸 發表於 2026-3-19 02:07
同5M一樣,屯馬一通早就應該及早止血,留88A離場
(世運SUW隧道直通九龍城,等得黎行到,根本救唔返-_-)
...

都有d懶唔想行

啟德問題
一係唔行
一行就都有d距離

不過啟德可以自給自足先係一個問題
咩都有
破壞討論氣氛版友終極收皮 (死因:不打自招)
Quanta 發表於 2026-3-19 08:37 來自手機 | 顯示全部樓層
咦回程都兜世運道?咁咪好兜
Quanta 發表於 2026-3-19 09:02 | 顯示全部樓層
kay 發表於 2026-3-19 07:45
都有d懶唔想行

啟德問題

一個社區自給自足竟然係個問題?
自給自足唔到先係問題啩

不過其實啟德唔見得好自給自足
起碼街市就明顯唔夠, 冇康文署體育館泳池冇圖書館

EX-TL 發表於 2026-3-19 12:43 | 顯示全部樓層


                                    Advertisement

啟晴邨需求消耗殆盡, 擺簡約公屋做總站, 返放學時間先至兜埋啟晴邨, 就可以更善用.
andy92 發表於 2026-3-19 14:09 | 顯示全部樓層
EX-TL 發表於 2026-3-19 12:43
啟晴邨需求消耗殆盡, 擺簡約公屋做總站, 返放學時間先至兜埋啟晴邨, 就可以更善用. ...

啟晴有 88A 去黃大仙,20A/22/22M 去九龍城

88 應該直接縮短由 AIRSIDE 開,做簡約公屋 - 黃大仙
九龍城直接行過去就得
kay 發表於 2026-3-19 14:52 | 顯示全部樓層
Quanta 發表於 2026-3-19 09:02
一個社區自給自足竟然係個問題?
自給自足唔到先係問題啩

自給自足咁做交通個班點做生意咁呢個的確係5M 88依家面對問題


過去多年都係唔方便做開荒牛先比交通有得玩

破壞討論氣氛版友終極收皮 (死因:不打自招)
toyl 發表於 2026-3-20 10:49 | 顯示全部樓層


                                    Advertisement

andy92 發表於 2026-3-19 14:09
啟晴有 88A 去黃大仙,20A/22/22M 去九龍城

88 應該直接縮短由 AIRSIDE 開,做簡約公屋 - 黃大仙

直接拉去沐和街擺宋皇臺站A出口停車灣仲實際……
九龍城街巿又遠又貴,大成街應該吸引到$2客去果邊買餸,或者去新蒲崗飲茶、食飯
您需要登錄後才可以回帖 登入 | 會員申請加入

本版積分規則

Advertisement

Advertisement

Advertisement

Advertisement

Advertisement

站規|清理本站Cookies|手機版|hkitalk.net 香港交通資訊網

GMT+8, 2026-5-5 17:03

Powered by Discuz! X3.5

© 2001-2026 Discuz! Team.

快速回復 返回頂部 返回列表