找回密碼
 會員申請加入
搜索

ADVERTISEMENT
(B0)香港巴士車務及車廂設備 (B1)香港巴士廣告消息/廣告車行踪 (B2)香港巴士討論 [熱門] [精華] (B3)巴士攝影作品貼圖區 [熱門] [精華] (B3i)即拍即貼 -手機相&翻拍Mon相 (B4)兩岸三地巴士討論 [精華] (B5)外地巴士討論 [精華]

Advertisement


(B6)旅遊巴士及過境巴士 [精華] (B7)巴士特別所見 (B11)巴士精華區 (B22)巴士迷吹水區   (V)私家車,商用車,政府及特種車輛 [精華]
(A6)相片及短片分享/攝影技術 (A10)香港地方討論 [精華] (A11)消費著數及飲食資訊 (A16)建築物機電裝置及設備 (A19)問路專區 (N)其他討論題目  
(F1)交通路線集思建議區 (C2)航空 [精華] (C3)海上交通及船隻 [精華] (D1)公共交通有關商品 [精華]   (Y)hkitalk.net會員福利部 (Z)站務資源中心
(R1)香港鐵路 [精華] (R2)香港電車 [精華] (R3)港外鐵路 [精華]   (O1)omsi討論區 (O2)omsi下載區 (O3)omsi教學及求助區
(M1)小型巴士綜合討論 (M2)小型巴士多媒體分享區 (M3)香港小型巴士字軌表        
 
ADVERTISEMENT

 

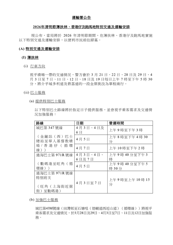
[路線消息] 城巴 347 971R 清明前後提供服務

[複製鏈接]
NWFB007 發表於 2026-3-27 00:03 | 顯示全部樓層 |閱讀模式
ADVERTISEMENT

                                    Advertisement

asv2 發表於 2026-3-27 00:45 | 顯示全部樓層
係咪33X第一次參與春秋二祭特別安排?
miklcct 發表於 2026-3-27 02:06 | 顯示全部樓層
今個清明會唔會係347最後一次服務(因為43M取消)?
進智公交
天空之神 發表於 2026-3-27 03:22 | 顯示全部樓層


                                    Advertisement

miklcct 發表於 2026-3-27 02:06
今個清明會唔會係347最後一次服務(因為43M取消)?

347 去中環 金鐘關 43M 咩事?
.
miklcct 發表於 2026-3-27 06:55 來自手機 | 顯示全部樓層
43M嘅前身M47係去中環。
AE367 發表於 2026-3-27 07:49 | 顯示全部樓層
對比和合石堆線,城巴今年識做生意
 樓主| NWFB007 發表於 2026-3-27 08:05 | 顯示全部樓層


                                    Advertisement

asv2 發表於 2026-3-27 00:45
係咪33X第一次參與春秋二祭特別安排?

上年重陽都有
932gz6061 發表於 2026-3-27 08:31 | 顯示全部樓層
miklcct 發表於 2026-3-27 06:55
43M嘅前身M47係去中環。

咁關依家43M咩事
Quanta 發表於 2026-3-27 09:25 | 顯示全部樓層
miklcct 發表於 2026-3-27 02:06
今個清明會唔會係347最後一次服務(因為43M取消)?

點會 347 係來自 47/47A/M47
後面嗰三條線取消咁耐, 關 43M 咩事

天空之神 發表於 2026-3-27 10:36 | 顯示全部樓層


                                    Advertisement

miklcct 發表於 2026-3-27 06:55
43M嘅前身M47係去中環。

47/47A/M47 幾時去過田灣華貴?
43M 幾時去過中環?

佢只係用 43X 個殼 + 域多利道既縮短版黎
.
您需要登錄後才可以回帖 登入 | 會員申請加入

本版積分規則

Advertisement

Advertisement

Advertisement

Advertisement

Advertisement

站規|清理本站Cookies|手機版|hkitalk.net 香港交通資訊網

GMT+8, 2026-5-12 09:27

Powered by Discuz! X3.5

© 2001-2026 Discuz! Team.

快速回復 返回頂部 返回列表