找回密碼
 會員申請加入
搜索

ADVERTISEMENT
(B0)香港巴士車務及車廂設備 (B1)香港巴士廣告消息/廣告車行踪 (B2)香港巴士討論 [熱門] [精華] (B3)巴士攝影作品貼圖區 [熱門] [精華] (B3i)即拍即貼 -手機相&翻拍Mon相 (B4)兩岸三地巴士討論 [精華] (B5)外地巴士討論 [精華]

Advertisement


(B6)旅遊巴士及過境巴士 [精華] (B7)巴士特別所見 (B11)巴士精華區 (B22)巴士迷吹水區   (V)私家車,商用車,政府及特種車輛 [精華]
(A6)相片及短片分享/攝影技術 (A10)香港地方討論 [精華] (A11)消費著數及飲食資訊 (A16)建築物機電裝置及設備 (A19)問路專區 (N)其他討論題目  
(F1)交通路線集思建議區 (C2)航空 [精華] (C3)海上交通及船隻 [精華] (D1)公共交通有關商品 [精華]   (Y)hkitalk.net會員福利部 (Z)站務資源中心
(R1)香港鐵路 [精華] (R2)香港電車 [精華] (R3)港外鐵路 [精華]   (O1)omsi討論區 (O2)omsi下載區 (O3)omsi教學及求助區
(M1)小型巴士綜合討論 (M2)小型巴士多媒體分享區 (M3)香港小型巴士字軌表        
 
ADVERTISEMENT

 

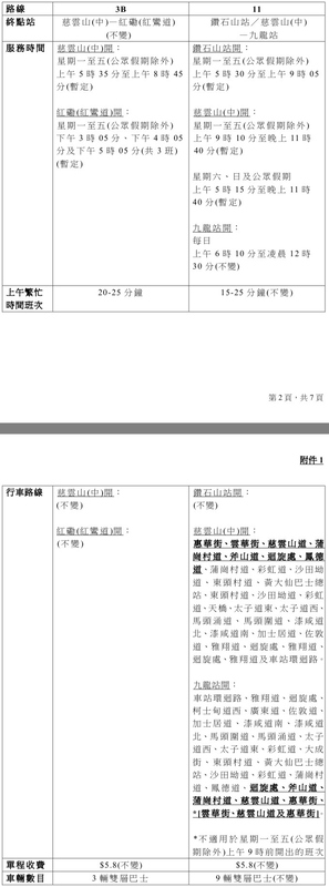
[路線消息] 九巴203E 減班

[複製鏈接]
hongkonger1997 發表於 2026-4-22 22:58 | 顯示全部樓層
ADVERTISEMENT
JX9097 發表於 2026-4-22 22:48
你富山上車
乖乖地坐5同埋用3B換番嚟嘅11就得
其他地區(不論是否黃大仙區都好)

富山邨得3B/5

11服務鑽鐵/鳯德/WTS

CUT左3B兩飛變單飛(唔計116)




                                    Advertisement

JX9097 發表於 2026-4-22 23:06 | 顯示全部樓層
hongkonger1997 發表於 2026-4-22 22:58
富山邨得3B/5

11服務鑽鐵/鳯德/WTS

你講夠未呢?
cut 3B嘅補償咪就係拉11上去
何來少咗選擇(往來富山同九龍城)?
(都未計回程仲有116)
如要討論,請先人身攻擊一次😇
KG1428 發表於 2026-4-22 23:09 | 顯示全部樓層
hongkonger1997 發表於 2026-4-22 22:53
3B唔係話CUT剩繁時

116要俾多幾倍價錢

你表示要3B/5維持10分鐘一班先可以滿足到你的需求

3B更加不可以改平日兩味,對嗎??

其實富山/瓊富往來九龍城需求係中等
留5/116會比較合適
自KG1428退役後,TW5398是我的新愛車
hongkonger1997 發表於 2026-4-22 23:13 | 顯示全部樓層


                                    Advertisement

本帖最後由 hongkonger1997 於 2026-4-22 23:23 編輯
JX9097 發表於 2026-4-22 23:06
你講夠未呢?
cut 3B嘅補償咪就係拉11上去
何來少咗選擇(往來富山同九龍城)?

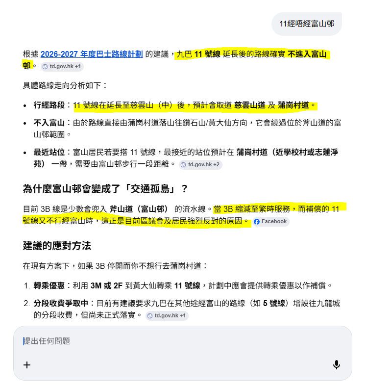
Google AI 話11延長後不進入富山邨。
11經唔經富山邨.PNG
hongkonger1997 發表於 2026-4-22 23:15 | 顯示全部樓層
本帖最後由 hongkonger1997 於 2026-4-22 23:16 編輯
KG1428 發表於 2026-4-22 23:09
你表示要3B/5維持10分鐘一班先可以滿足到你的需求

3B更加不可以改平日兩味,對嗎??

我係話3B取消全日服務後,5要開返10分鐘

如果唔係就維持原狀,或者富山搭116落九龍城價錢同3B一樣
JX9097 發表於 2026-4-22 23:21 | 顯示全部樓層
hongkonger1997 發表於 2026-4-22 23:13
Google AI 話11延長後不進入富山邨。

有官方文件你唔信,走去信AI用AI唔係問題,但要有啲聰明智慧先得
IMG_9127.jpeg
IMG_9128.jpeg
如要討論,請先人身攻擊一次😇
1181174166 發表於 2026-4-22 23:22 | 顯示全部樓層


                                    Advertisement

hongkonger1997 發表於 2026-4-22 23:13
Google AI 話11延長後不進入富山邨。

3B停富山邊度?11拉長之後又停邊度?
hongkonger1997 發表於 2026-4-22 23:26 | 顯示全部樓層
1181174166 發表於 2026-4-22 23:22
3B停富山邊度?11拉長之後又停邊度?

你要問九巴?


我淨係知道3B富山邨有站,11將來點行就唔知
1181174166 發表於 2026-4-22 23:33 | 顯示全部樓層

會有
hongkonger1997 發表於 2026-4-22 23:52 | 顯示全部樓層


                                    Advertisement

本帖最後由 hongkonger1997 於 2026-4-22 23:53 編輯
JX9097 發表於 2026-4-22 23:21
有官方文件你唔信,走去信AI用AI唔係問題,但要有啲聰明智慧先得

文件冇話11富山有站,加邊個站減邊個站都冇提及
您需要登錄後才可以回帖 登入 | 會員申請加入

本版積分規則

Advertisement

Advertisement

Advertisement

Advertisement

Advertisement

站規|清理本站Cookies|手機版|hkitalk.net 香港交通資訊網

GMT+8, 2026-4-23 00:36

Powered by Discuz! X3.5

© 2001-2026 Discuz! Team.

快速回復 返回頂部 返回列表