hkitalk.net 香港交通資訊網

 找回密碼
 會員申請加入
搜索



Advertisement

(B0)香港巴士車務及車廂設備 (B1)香港巴士廣告消息/廣告車行踪 (B2)香港巴士討論 [熱門] [精華] (B3)巴士攝影作品貼圖區 [熱門] [精華] (B3i)即拍即貼 -手機相&翻拍Mon相 (B4)兩岸三地巴士討論 [精華] (B5)外地巴士討論 [精華]

Advertisement


(B6)旅遊巴士及過境巴士 [精華] (B7)巴士特別所見 (B11)巴士精華區 (B22)巴士迷吹水區   (V)私家車,商用車,政府及特種車輛 [精華]
(A6)相片及短片分享/攝影技術 (A10)香港地方討論 [精華] (A11)消費著數及飲食資訊 (A16)建築物機電裝置及設備 (A19)問路專區 (N)其他討論題目  
(F1)交通路線集思建議區 (C2)航空 [精華] (C3)海上交通及船隻 [精華] (D1)公共交通有關商品 [精華]   (Y)hkitalk.net會員福利部 (Z)站務資源中心
(R1)香港鐵路 [精華] (R2)香港電車 [精華] (R3)港外鐵路 [精華]   (O1)omsi討論區 (O2)omsi下載區 (O3)omsi教學及求助區
(M1)小型巴士綜合討論 (M2)小型巴士多媒體分享區 (M3)香港小型巴士字軌表        
 

Advertisement

 

hkitalk.net 香港交通資訊網»論壇 (B) Bus 巴士討論區 香港巴士討論 (B2) 運輸署建議開辦新巴 8H 線 (藍灣半島-東院道) ...
開啟左側

[路線消息] 運輸署建議開辦新巴 8H 線 (藍灣半島-東院道)

  [複製鏈接]
rusf101001 發表於 2017-6-24 01:24 | 顯示全部樓層

                                    Advertisement



penso 發表於 2017-6-23 23:58
606 仲可以輔助2A 由耀東去太古QB 北角   一石二鳥
2A, 82 '優質'服務令人(尤其早繁)投向106 ...

不過606都擺唔內
傾掂數遲早拆兩條

2A搵722都做唔晒
77南港島線開埋西段都會死
99就直情宜家都死
想搵呢兩條笨做埋2A個份都唔得
新巴唔好再盡d取消2A開返2M
乜q都駁落山自己轉車轉飽佢
其他地方坐架疏車2號當流水
或者坐貴價線搞掂佢,正啊



936收皮935全日

                                    Advertisement

Choi 發表於 2017-6-24 05:40 來自手機 | 顯示全部樓層
rusf101001 發表於 2017-6-23 23:52
606服務時間唔夠
不過都可以當半條84用既
82S即日取消

唔爭在加多條,去西灣河都方便啲
CRH5 發表於 2017-6-24 10:16 | 顯示全部樓層
penso 發表於 2017-6-23 23:58
606 仲可以輔助2A 由耀東去太古QB 北角   一石二鳥
2A, 82 '優質'服務令人(尤其早繁)投向106 ...



徐生 Facebook 回應話佢有問過,但運吉“唔知答左D咩”

講真,依條線有冇人搭都係問題
東華東院有人搭出黎就唔出奇,但搭入去真係有緣人班次......
行車時間都真係偏長,當正常上落時間都應該要行 1個鐘-1個鐘3個字
車費又係問題,都唔知佢憑咩收 $5.1......

拉厲德方向 81 入去好過啦,加個 BBI 轉返去柴灣方向 81 咪得.......
Choi 發表於 2017-6-24 11:28 來自手機 | 顯示全部樓層

                                    Advertisement



你要81改去東院,麻煩41A加雙向分段先。
ahken 發表於 2017-6-24 23:57 | 顯示全部樓層
rusf101001 發表於 2017-6-23 23:52
606服務時間唔夠
不過都可以當半條84用既
82S即日取消

呢度有人提過606係全日線......完全不能理解......

我係好贊成606延長到半夜幫輕下其他內陸線架.....

ArcheX LaX, 你咁做咪同你口中嘅獨裁者一樣咁冇道德囉!
FBI2 發表於 2017-6-25 00:36 | 顯示全部樓層
Choi 發表於 2017-6-24 11:28
你要81改去東院,麻煩41A加雙向分段先。

係先去東院,之後上勵德,循環返東區

成世人只懂玩巴士
dennis28a 發表於 2017-6-25 00:53 | 顯示全部樓層

                                    Advertisement



ahken 發表於 2017-6-24 23:57
呢度有人提過606係全日線......完全不能理解......

我係好贊成606延長到半夜幫輕下其他內陸線架.....

新城就費事比個流水地盤比九巴做,九巴認為皮費貴又無咩肉食費事做(自己做 613 仲好)。
惡意回復是不道德的行為。
A19-AD4807 發表於 2017-6-26 00:05 來自手機 | 顯示全部樓層
提示: 作者被禁止或刪除 內容自動屏蔽
S2917198 發表於 2017-6-26 11:47 | 顯示全部樓層
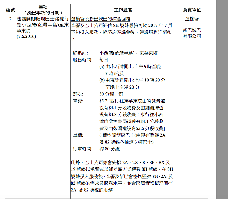
8h.png
FBI2 發表於 2017-6-26 12:11 | 顯示全部樓層

                                    Advertisement




我可否在本板合規地打粗口?
成世人只懂玩巴士
您需要登錄後才可以回帖 登錄 | 會員申請加入

本版積分規則

Advertisement

Advertisement

Advertisement

Advertisement

Advertisement

站規|清理本站Cookies|hkitalk.net 香港交通資訊網

GMT+8, 2026-3-23 22:44

Powered by Discuz! X3.4

Copyright © 2001-2020, Tencent Cloud.

快速回復 返回頂部 返回列表