找回密碼
 會員申請加入
搜索


Advertisement

(B0)香港巴士車務及車廂設備 (B1)香港巴士廣告消息/廣告車行踪 (B2)香港巴士討論 [熱門] [精華] (B3)巴士攝影作品貼圖區 [熱門] [精華] (B3i)即拍即貼 -手機相&翻拍Mon相 (B4)兩岸三地巴士討論 [精華] (B5)外地巴士討論 [精華]

Advertisement


(B6)旅遊巴士及過境巴士 [精華] (B7)巴士特別所見 (B11)巴士精華區 (B22)巴士迷吹水區   (V)私家車,商用車,政府及特種車輛 [精華]
(A6)相片及短片分享/攝影技術 (A10)香港地方討論 [精華] (A11)消費著數及飲食資訊 (A16)建築物機電裝置及設備 (A19)問路專區 (N)其他討論題目  
(F1)交通路線集思建議區 (C2)航空 [精華] (C3)海上交通及船隻 [精華] (D1)公共交通有關商品 [精華]   (Y)hkitalk.net會員福利部 (Z)站務資源中心
(R1)香港鐵路 [精華] (R2)香港電車 [精華] (R3)港外鐵路 [精華]   (O1)omsi討論區 (O2)omsi下載區 (O3)omsi教學及求助區
(M1)小型巴士綜合討論 (M2)小型巴士多媒體分享區 (M3)香港小型巴士字軌表        
 

Advertisement

 

[行車路線] 四條港鐵觀塘線延線接駁專線小巴於23/10投入服務

  [複製鏈接]
eric278 發表於 2016-10-5 16:35 | 顯示全部樓層 |閱讀模式


                                    Advertisement

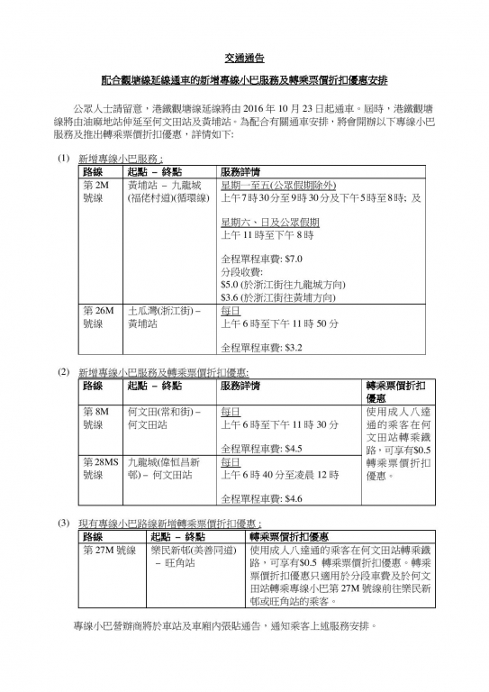
為配合港鐵觀塘線延線於2016年10月23日通車,四條接駁港鐵何文田站及黃埔站的專線小巴,會在當日起投入服務。

2M 黃埔花園←→九龍城(福佬村道)(循環線)
途經:紅磡、馬頭圍道、盛德街→、露明道→、←界限街、太子道西、窩打老道(折返)
服務時間:星期一至五0730-0930 / 1700-2000、星期六及假日1100-2000(12分鐘一班)
全程收費:$7.00

8M 何文田(常和街)←→何文田鐵路站
途經:常和街、常樂街、常盛街、佛光街(不入何文田廣場)、忠孝街
服務時間:每日0600-2330(8-10分鐘一班)
全程收費:$4.50
設有$0.50港鐵轉乘優惠,指定車站為何文田站

26M 土瓜灣(浙江街)←→黃埔鐵路站
途經:紅磡工業區、海逸豪園、德民街→、必嘉街→
服務時間:每日0600-2350(8-12分鐘一班)
全程收費:$3.20

28MS 土瓜灣(偉恆昌新邨)←→何文田鐵路站
途經:馬頭角道→、←上鄉道、天光道、靠背壟道(樂民新邨)、高山道、信用街、佛光街、忠孝街
服務時間:每日0640-2400(10-15分鐘一班)
全程收費:$4.60
設有$0.50港鐵轉乘優惠,指定車站為何文田站

來源:《配合觀塘線延線通車的公共交通服務重組計劃》,九龍城區議會轄下交通及運輸事務委員會文件第110/16號(傳閱文件)
http://www.districtcouncils.gov.hk/kc/doc/2016_2019/tc/committee_meetings_doc/TTC/11502/KCTTC16_110cp.pdf
KCTTC16_110cp-page-003.jpg
KCTTC16_110cp-page-004.jpg
KCTTC16_110cp-page-005.jpg
KCTTC16_110cp-page-006.jpg
KCTTC16_110cp-page-007.jpg
還看香港公交

                                    Advertisement

回復

使用道具 舉報

ksmbh 發表於 2016-10-7 02:12 | 顯示全部樓層
26M接駁去何文田站會好過落黃埔站
話晒未來有埋沙中線
轉觀塘線班次亦較密
至於2M就照去黃埔OK
睇落都係2/2A再多一條輔助線
回復

使用道具 舉報

 樓主| eric278 發表於 2016-10-7 09:30 | 顯示全部樓層
ksmbh 發表於 2016-10-7 02:12
26M接駁去何文田站會好過落黃埔站
話晒未來有埋沙中線
轉觀塘線班次亦較密

不過運輸署原則是盡量跟主線相同走線到最近的鐵路車站
26M正是因為主線26途經最近的黃埔站,就在該處折返

至於28MS,應該是28M+27M的鐵路接駁版本
何文田一帶又會有8M

還看香港公交
回復

使用道具 舉報

jpoon 發表於 2016-10-12 06:32 | 顯示全部樓層


                                    Advertisement

其實26M咁行不如做循環線仲好啦,個站咁細,多一架車都唔知會唔會阻住巴士埋站
http://jpoon9394.blogspot.com/
回復

使用道具 舉報

238X 發表於 2016-10-19 01:13 | 顯示全部樓層
咁嘅距離收七蚊,2M 狼咗啲喎
推文或跟推文者帖,一律舉報,不作通知
回復

使用道具 舉報

andy92 發表於 2016-10-19 13:10 | 顯示全部樓層
238X 發表於 2016-10-19 01:13
咁嘅距離收七蚊,2M 狼咗啲喎

回程都收 $7.00 仲貴過 2, 2A ($6.20)
回復

使用道具 舉報

 樓主| eric278 發表於 2016-10-22 09:13 | 顯示全部樓層


                                    Advertisement

相關運輸署通告:
http://www.td.gov.hk/filemanager/tc/content_13/ta_new%20feeder%20service_kte%20(chi).pdf

通車當日,四條新開專線小巴路線中,8M及28MS設有$0.5港鐵轉乘優惠,
同日起現有的27M線亦增設$0.5港鐵轉乘優惠
指定轉乘站為何文田站
ta_new feeder service_kte (chi)-page-001.jpg
還看香港公交
回復

使用道具 舉報

nigelE21A 發表於 2016-10-22 15:48 | 顯示全部樓層
本帖最後由 nigelE21A 於 2016-10-22 16:04 編輯

27M優惠只適用於分段車費
即是樂民上車之乘客不能受惠?

回復

使用道具 舉報

 樓主| eric278 發表於 2016-10-22 23:53 | 顯示全部樓層
nigelE21A 發表於 2016-10-22 15:48
27M優惠只適用於分段車費
即是樂民上車之乘客不能受惠?


正是,因為樂民新邨去何文田站可乘28MS直達 ($4.6)

還看香港公交
回復

使用道具 舉報

ad63 發表於 2016-10-26 21:10 | 顯示全部樓層


                                    Advertisement

eric278 發表於 2016-10-22 23:53
正是,因為樂民新邨去何文田站可乘28MS直達 ($4.6)

如果28ms可以落一落萬基大廈再加一站在萬基大廈可吸引一D乘客去何文田站
volvo dafa
回復

使用道具 舉報

您需要登錄後才可以回帖 登入 | 會員申請加入

本版積分規則

Advertisement

Advertisement

Advertisement

Advertisement

Advertisement

站規|清理本站Cookies|手機版|hkitalk.net 香港交通資訊網

GMT+8, 2026-4-20 11:35

Powered by Discuz! X3.5

© 2001-2026 Discuz! Team.

快速回復 返回頂部 返回列表