本帖最後由 CRH5 於 2019-7-5 12:20 編輯
運輸署招標開辦以下綠色專綫小巴服務:
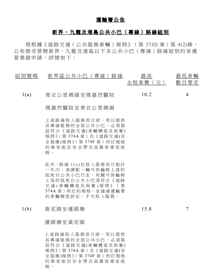
1a) 青衣碼頭<->瑪嘉烈醫院
最高全程車費: $10.4, 最少以 4 部小巴營運
開辦日後一年内要有最少一部低地台小巴
先前討論: https://www.hkitalk.net/HKiTalk2/thread-1100750-1-1.html
1b) 黃泥頭<->大埔運頭塘邨
最高全程車費: $15.8, 最少以 7 部小巴營運
1c) 石門<->大埔運頭塘邨
最高全程車費: $15.8, 最少以 6 部小巴營運
1d) 馬料水碼頭<->大埔運頭塘邨, 星期一至五繁忙時間服務
最高全程車費: $10.2, 最少以 4 部小巴營運
先前討論: https://www.hkitalk.net/HKiTalk2/thread-1106258-1-1.html
2a) 寶林<->將軍澳工業邨 (駿昌街)
最高全程車費: $8.8, 最少以 4 部小巴營運
先前討論: https://www.hkitalk.net/HKiTalk2/thread-1110444-1-1.html
2b) 寶林<->九龍灣 (前 106 綫)
下午繁忙時間安排經觀塘繞道特別車往寶林
最高全程車費: $11.3, 最少以 8 部小巴營運
2c) 靈實醫院<->寶林 (循環綫) (現 107 綫)
最高全程車費: $10.2, 最少以 1 部小巴營運
3a) 洪水橋 (洪元路) <-> 天水圍醫院 (天壇街)
最高全程車費: $7.8, 最少以 3 部小巴營運
3b) 洪水橋 (洪元路) <-> 西鐵朗屏站 (循環綫)
最高全程車費: $13.4, 最少以 4 部小巴營運
先前討論: https://www.hkitalk.net/HKiTalk2/thread-1115571-1-1.html
3c) 元朗 (鳳翔路) <-> 港頭村
最高全程車費: $5.3, 最少以 2 部小巴營運
先前討論: https://www.hkitalk.net/HKiTalk2/thread-1121486-1-1.html
4) 上環荷里活道 <-> 堅道 (循環綫)
最高全程車費: $7.8, 最少以 2 部小巴營運
先前討論: https://www.hkitalk.net/HKiTalk2/thread-1063800-1-1.html
5) 彩興苑 <-> 啟德
最高全程車費: $5.3, 最少以 4 部小巴營運
先前討論: https://www.hkitalk.net/HKiTalk2/thread-1126539-1-1.html
Ref: https://www.td.gov.hk/filemanager/tc/content_13/PLBS/tdn_plb_gmbose%202019_chi_v2.pdf
|
評分
-
查看全部評分
|
|
|
|
|
|
|
本帖最後由 AtrHenu 於 2019-7-4 20:21 編輯
有時真係好唔明運吉死都要拿返D多年來明知無需求/吉車遊街/無人競投的路線繼續要搵人翻奄(復活)?
PS:小弟今次估計除了元朗,天水圍個幾條和青衣去荔景個條可能會有人入標競爭,其他應該都係流產或無人投到驅多囉.
|
評分
-
查看全部評分
|
|
|
|
|
|
|
|
洪元路去朗屏站最高13.4 wo... 叫九巴搞bbi 68x/268x轉反方向268c/268b 俾多少少都冇咁嬲 遲啲仲可以第一程276p (10蚊以內) |
|
|
|
|
|
|
|
|
瑪嘉烈嗰條同大埔嗰啲擺埋同一組咁奇怪?會唔會影響中標者日後營運會無咁方便? |
|
|
|
|
|
|
|
本帖最後由 reisen201 於 2019-7-5 00:20 編輯
好貴囉 收8.8 , 九巴區內都係收5.1 而現時康城-> 寶琳 298E (5.1) + 296M (0.9) = $6
*平時康城去坑口,小弟都係搭298E為主,除非好趕先會搭小巴113⋯⋯
因為小巴真係收得好貴
|
|
|
|
|
|
|
|
咁多位新版友
如果各大營運商係用最高收費去入紙
一百次會有九十九次係唔會投到
用精神又計數又比較
不如花精神了解下依家既香港 |
|
|
人一九,腦便殘
|
|
|
|
|
但幣在298E,296M班次長期疏落(兩者要20分鐘以上一班)兼晚上20:00後無得用.
btw,康城人去坑寶區都寧願夾班次用$5保鐵好過.
|
|
|
|
|
|
|
|
|
Advertisement
Advertisement
Advertisement
Advertisement
Advertisement
|