hkitalk.net 香港交通資訊網

 找回密碼
 會員申請加入
搜索



Advertisement

(B0)香港巴士車務及車廂設備 (B1)香港巴士廣告消息/廣告車行踪 (B2)香港巴士討論 [熱門] [精華] (B3)巴士攝影作品貼圖區 [熱門] [精華] (B3i)即拍即貼 -手機相&翻拍Mon相 (B4)兩岸三地巴士討論 [精華] (B5)外地巴士討論 [精華]

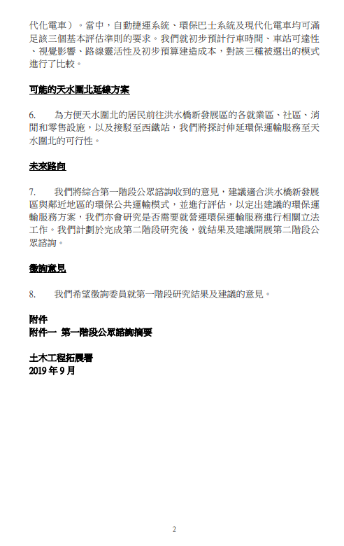
Advertisement


(B6)旅遊巴士及過境巴士 [精華] (B7)巴士特別所見 (B11)巴士精華區 (B22)巴士迷吹水區   (V)私家車,商用車,政府及特種車輛 [精華]
(A6)相片及短片分享/攝影技術 (A10)香港地方討論 [精華] (A11)消費著數及飲食資訊 (A16)建築物機電裝置及設備 (A19)問路專區 (N)其他討論題目  
(F1)交通路線集思建議區 (C2)航空 [精華] (C3)海上交通及船隻 [精華] (D1)公共交通有關商品 [精華]   (Y)hkitalk.net會員福利部 (Z)站務資源中心
(R1)香港鐵路 [精華] (R2)香港電車 [精華] (R3)港外鐵路 [精華]   (O1)omsi討論區 (O2)omsi下載區 (O3)omsi教學及求助區
(M1)小型巴士綜合討論 (M2)小型巴士多媒體分享區 (M3)香港小型巴士字軌表        
 

Advertisement

 

hkitalk.net 香港交通資訊網»論壇 (R) Railway 鐵路討論區 香港鐵路 (R1) 洪水橋新市鎮環保運輸服務首階段研究完成 ...
開啟左側

洪水橋新市鎮環保運輸服務首階段研究完成

  [複製鏈接]
mak5052 發表於 2019-9-5 22:11 | 顯示全部樓層 |閱讀模式

                                    Advertisement



土木工程拓展署完成了洪水橋新市鎮環保連接系統的首階段研究, 初步定出了建議走線, 及三種建議形式, 有關文件已經上屯門區議會, 下星期五將討論, 簡述內容如下:
建議路線:
路線一: 泥圍 - 西鐵洪水橋站 - 洪水橋新市鎮西部 - 沙江圍 - 流浮山, 在新市鎮西部設車廠
路線二: 頌富 - 沙江圍 - 天影路 - 天水圍站 - 洪福邨 - 唐人新村 - 元朗南新市鎮 - 公庵, 在公庵設置車廠
另研議本系統沿天影路延伸至天逸
建議形式:
形式一: 自動捷運系統, 類似澳門輕軌
形式二: 環保巴士系統, 類似廈門 BRT, 以電動巴士行走
形式三: 現代化電車, 類似深圳龍華電車
另有以下四款形式曾列入比選, 惟落選:
以輕鐵支線興建 (落選原因: 載客容量不足以滿足延伸至新發展區)
吊車 (如昂坪 360) (落選原因: 載客容量不足, 速度太慢)
單軌鐵路 (如沖繩單軌) (落選原因: 不合技術要求)
個人快速運輸系統 (PRT) (落選原因: 載客容量不足)
以下為區議會文件:
https://www.districtcouncils.gov.hk/tm/doc/2016_2019/tc/committee_meetings_doc/ehddc/16210/ehddc_2019_048.pdf
===完, 歡迎討論===

                                    Advertisement

CRH5 發表於 2019-9-8 00:44 | 顯示全部樓層
本帖最後由 CRH5 於 2019-9-8 00:47 編輯


咨詢文件及擇要
1.PNG
2.PNG
3.PNG
4.PNG 5.PNG
6.PNG
7.PNG
8.PNG
9.PNG
10.PNG
11.PNG
12.PNG
13.PNG
14.PNG
15.PNG
16.PNG
17.PNG
18.PNG


clivetock 發表於 2019-9-5 22:20 | 顯示全部樓層
唔明輕鐵點解會被指載客容量不足,現有輕鐵除咗唔係低地台之外同所謂現代化電車有咩分別?而且輕鐵載客量應該唔會少過BRT
hoi_him 發表於 2019-9-5 23:35 來自手機 | 顯示全部樓層

                                    Advertisement



輕鐵落選好可惜,話佢載客量不足令人充滿黑人問號。入選嗰三種唔見得可以載多好多人
TYChow 發表於 2019-9-5 23:40 | 顯示全部樓層
hoi_him 發表於 2019-9-5 23:35
輕鐵落選好可惜,話佢載客量不足令人充滿黑人問號。入選嗰三種唔見得可以載多好多人 ...

其實輕鐵應該延長去大埔
為何未道別/但消失的你/留下我一直疑問…
284 發表於 2019-9-6 00:42 來自手機 | 顯示全部樓層
用巴士就得啦,起咩軌又利益輸送畀國企
Lyt_Kondisc 發表於 2019-9-6 00:42 來自手機 | 顯示全部樓層

                                    Advertisement



咁我寧願佢將呢一套新嘅系統食埋輕鐵,總之大西北內一定要互通。而家兩邊分家絕對係災難。 ; _ ;
Toz 發表於 2019-9-6 07:00 | 顯示全部樓層
本帖最後由 Toz 於 2019-9-6 07:03 編輯

BRT 唔好煩
起碼BRT 容易擴展

輕鐵運量不足, 應該係港鐵唔想買車...?

巴士的膠 發表於 2019-9-6 09:20 來自手機 | 顯示全部樓層
Toz 發表於 2019-9-6 07:00
BRT 唔好煩
起碼BRT 容易擴展


有兩個新車廠、新上蓋發展,買車呢啲濕濕碎啦!

路面電車如果轉向、供電同輕鐵兼容到,諗下將現有輕鐵站轉做類似電車站嘅形式,長遠都係可以考慮嘅,但如果新系統入唔到大馬路、屯市,基本上係哂氣。
joesiu27 發表於 2019-9-6 09:21 | 顯示全部樓層

                                    Advertisement



clivetock 發表於 2019-9-5 22:20
唔明輕鐵點解會被指載客容量不足,現有輕鐵除咗唔係低地台之外同所謂現代化電車有咩分別?而且輕鐵載客量應 ...

現代化電車基本上同輕鐵一樣
陰謀論諗:係咪想做低輕鐵?
如果真係要呢三樣揀,我寧願要環保巴士
hippohippohippo 發表於 2019-9-6 10:20 | 顯示全部樓層
輕鐵運量不足係路軌設計問題,
列車本身載客量唔細
應該加多幾條度線
人流多的車站應該分開月台上落

輕鐵系統未必好
但係屯門元朗天水圍已經形成一個網絡
再加多一套系統
轉來轉去都好麻煩
加上出唔到市區
估計回本都有困難
您需要登錄後才可以回帖 登錄 | 會員申請加入

本版積分規則

Advertisement

Advertisement

Advertisement

Advertisement

Advertisement

站規|清理本站Cookies|hkitalk.net 香港交通資訊網

GMT+8, 2026-3-20 23:38

Powered by Discuz! X3.4

Copyright © 2001-2020, Tencent Cloud.

快速回復 返回頂部 返回列表