hkitalk.net 香港交通資訊網

 找回密碼
 會員申請加入
搜索



Advertisement

(B0)香港巴士車務及車廂設備 (B1)香港巴士廣告消息/廣告車行踪 (B2)香港巴士討論 [熱門] [精華] (B3)巴士攝影作品貼圖區 [熱門] [精華] (B3i)即拍即貼 -手機相&翻拍Mon相 (B4)兩岸三地巴士討論 [精華] (B5)外地巴士討論 [精華]

Advertisement


(B6)旅遊巴士及過境巴士 [精華] (B7)巴士特別所見 (B11)巴士精華區 (B22)巴士迷吹水區   (V)私家車,商用車,政府及特種車輛 [精華]
(A6)相片及短片分享/攝影技術 (A10)香港地方討論 [精華] (A11)消費著數及飲食資訊 (A16)建築物機電裝置及設備 (A19)問路專區 (N)其他討論題目  
(F1)交通路線集思建議區 (C2)航空 [精華] (C3)海上交通及船隻 [精華] (D1)公共交通有關商品 [精華]   (Y)hkitalk.net會員福利部 (Z)站務資源中心
(R1)香港鐵路 [精華] (R2)香港電車 [精華] (R3)港外鐵路 [精華]   (O1)omsi討論區 (O2)omsi下載區 (O3)omsi教學及求助區
(M1)小型巴士綜合討論 (M2)小型巴士多媒體分享區 (M3)香港小型巴士字軌表        
 

Advertisement

 

hkitalk.net 香港交通資訊網»論壇 (B) Bus 巴士討論區 香港巴士討論 (B2) 涉及大埔區的巴士路線計劃 (往返九龍路線) ...
開啟左側

[路線計劃/RPP] 涉及大埔區的巴士路線計劃 (往返九龍路線)

  [複製鏈接]
hkitalk.media 發表於 2022-2-22 16:59 | 顯示全部樓層 |閱讀模式

                                    Advertisement



本帖最後由 hkitalk.media 於 2022-2-22 21:46 編輯

其他區份的巴士路線計劃中已提及部分涉及大埔區的巴士路線計劃,有關詳情如下。

主要項目包括:
- 72X 抽出巴士讓 272X 改為全日服務及繞經白石角、科學園
- 74D 改經大埔墟街市 (新街市)、運頭塘
- 74F 增設回程服務
- 下午繁忙時間 74X 往大埔暫停讓 74B 及 274X 加班
- 75X 特別車延長至紅磡碼頭及正名為 275X
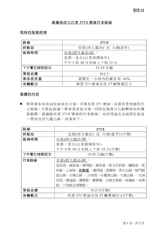
- 271X 改經佐敦道
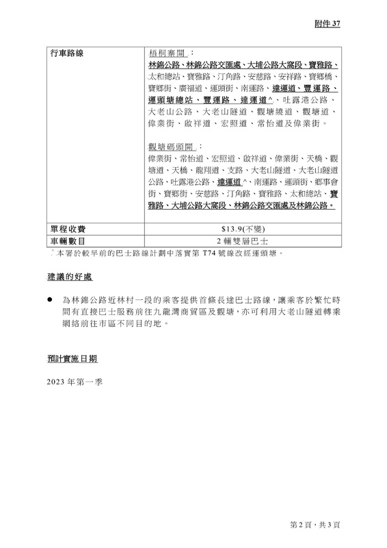
- T74 延長至梧桐寨開出

Cover_272X 74D 74F 275X T74.png
https://linktr.ee/hkitalk

                                    Advertisement

 樓主| hkitalk.media 發表於 2022-2-22 17:03 | 顯示全部樓層
文件內容
0017.jpg
0018.jpg
0019.jpg
0020.jpg
0021.jpg
0022.jpg
0023.jpg
0025.jpg
0026.jpg
0027.jpg
0028.jpg
0029.jpg
0030.jpg
0031.jpg
0032.jpg
0033.jpg
0034.jpg
0035.jpg
0036.jpg
0047.jpg
0048.jpg
0049.jpg
0050.jpg
0055.jpg
0056.jpg
0057.jpg
0091.jpg
0092.jpg
0093.jpg
0095.jpg
0096.jpg
0097.jpg
0098.jpg
0099.jpg
0107.jpg
0108.jpg
0109.jpg
0110.jpg
0147.jpg
0148.jpg
0149.jpg
0151.jpg
0152.jpg
0153.jpg
0165.jpg
0166.jpg
0167.jpg
0169.jpg
0170.jpg
0171.jpg
https://linktr.ee/hkitalk
kitarolo 發表於 2022-2-22 20:16 | 顯示全部樓層
竟然係便宜嗰條青沙線(272X)轉
全日而唔係272E,後者都做到旺角
Fuk19805 發表於 2022-2-22 20:24 | 顯示全部樓層

                                    Advertisement



kitarolo 發表於 2022-2-22 12:16
竟然係便宜嗰條青沙線(272X)轉
全日而唔係272E,後者都做到旺角

又貴又白石角
又深水埗

真係倒米咩

懷疑區佬會嘈272X唔入白石角,咁272X就都有機會做到大,否則一條72X疏車一條272X慢車,盞齊齊攬炒
IG: mhlam307_transport
Gary_B 發表於 2022-2-22 20:26 | 顯示全部樓層
W3 拉入大角咀後依然開一班定恢復舊時段?
Ohm 發表於 2022-2-22 20:27 | 顯示全部樓層
272X仲要係少數無青沙附加費嘅路線,想唔到一反九巴常態
Gary_B 發表於 2022-2-22 20:28 | 顯示全部樓層

                                    Advertisement



拆線後既72X將會疏到點呢? 冇講喎
Gary_B 發表於 2022-2-22 20:29 | 顯示全部樓層
Ohm 發表於 2022-2-22 20:27
272X仲要係少數無青沙附加費嘅路線,想唔到一反九巴常態

為左斬 72X 而賣大包

neoplan720p 發表於 2022-2-22 20:33 | 顯示全部樓層
Gary_B 發表於 2022-2-22 20:28
拆線後既72X將會疏到點呢? 冇講喎

可參考一下86C的下場。
古生死左,大家終於可以支持返青衣有合理既巴士服務啦。
kitarolo 發表於 2022-2-22 20:36 來自手機 | 顯示全部樓層

                                    Advertisement



本帖最後由 kitarolo 於 2022-2-22 20:40 編輯
Fuk19805 發表於 2022-2-22 20:24
又貴又白石角
又深水埗
真係倒米咩

懷疑區佬會嘈272X唔入白石角,咁272X就都有機會做到大,否則一條72X疏車一條272X慢車,盞齊齊攬炒

72X實際上比鐵慢得多、
不過叫買位座,仲有一個作用
係做緊窩打老道上唔到271嘅客

我反而覺得係72有半邊係沙田客拗唔掂
您需要登錄後才可以回帖 登錄 | 會員申請加入

本版積分規則

Advertisement

Advertisement

Advertisement

Advertisement

Advertisement

站規|清理本站Cookies|hkitalk.net 香港交通資訊網

GMT+8, 2026-3-23 05:56

Powered by Discuz! X3.4

Copyright © 2001-2020, Tencent Cloud.

快速回復 返回頂部 返回列表