hkitalk.net 香港交通資訊網

 找回密碼
 會員申請加入
搜索


(B0)香港巴士車務及車廂設備 (B1)香港巴士廣告消息/廣告車行踪 (B2)香港巴士討論 [熱門] [精華] (B3)巴士攝影作品貼圖區 [熱門] [精華] (B3i)即拍即貼 -手機相&翻拍Mon相 (B4)兩岸三地巴士討論 [精華] (B5)外地巴士討論 [精華]

Advertisement


(B6)旅遊巴士及過境巴士 [精華] (B7)巴士特別所見 (B11)巴士精華區 (B22)巴士迷吹水區   (V)私家車,商用車,政府及特種車輛 [精華]
(A6)相片及短片分享/攝影技術 (A10)香港地方討論 [精華] (A11)消費著數及飲食資訊 (A16)建築物機電裝置及設備 (A19)問路專區 (N)其他討論題目  
(F1)交通路線集思建議區 (C2)航空 [精華] (C3)海上交通及船隻 [精華] (D1)公共交通有關商品 [精華]   (Y)hkitalk.net會員福利部 (Z)站務資源中心
(R1)香港鐵路 [精華] (R2)香港電車 [精華] (R3)港外鐵路 [精華]   (O1)omsi討論區 (O2)omsi下載區 (O3)omsi教學及求助區
(M1)小型巴士綜合討論 (M2)小型巴士多媒體分享區 (M3)香港小型巴士字軌表        
 

Advertisement

 

hkitalk.net 香港交通資訊網»論壇 (B) Bus 巴士討論區 香港巴士討論 (B2) 減班話當年
開啟左側

[歷史資料] 減班話當年

[複製鏈接]
kay 發表於 2022-6-22 13:52 | 顯示全部樓層 |閱讀模式

                                    Advertisement



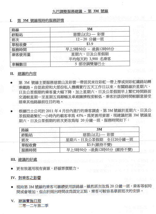
近年減班成風基本上絕大部份路線都被最少減過一次班
係現時減班機制下只要唔夠客就可以同運輸署申請減班
但當年那怕就算減到20分一班都有機會需要出一頁RPP文件
今次就回顧當年減班都要上RPP究竟同今日比差幾遠
2012年當年有部份線點名要減到25分一班所以主要是2012年

2022062210.png
2022062209.png
2022062208.png
2022062207.png
2022062205.png
2022062206.png
2022062204.png
2022062203.png
2022062202.png

減班的理由都分兩類
一類是節省到的資源投放需求大的線
一部份純粹是節流
而不論20/25分一班都是以固定正點班次為好處推銷

但看到這裡上面部份例子中
十年過去班次比當年建議的更少
寫25最後係30

如果今時今日減班要上RPP
文件應該會厚好多
謝絕不當行為人士任何滋擾,後果自負

                                    Advertisement

Ricky403 發表於 2022-6-22 15:53 來自手機 | 顯示全部樓層
係咪因為「一男子」咋
好似佢係政府入面首先提到「巴士路線重組」呢樣野,依稀記得上過某年嘅施政報告
咁佢走咗咪自然人走茶涼,行番舊制
s3m89 發表於 2022-6-25 21:13 來自手機 | 顯示全部樓層
自從有app睇班次,九記很喜歡某些非繁客少路線班次減至每20至30分鐘一班
Lkopm 發表於 2022-6-25 22:47 來自手機 | 顯示全部樓層

                                    Advertisement



s3m89 發表於 2022-6-25 21:13
自從有app睇班次,九記很喜歡某些非繁客少路線班次減至每20至30分鐘一班

咁客少減班,佢又冇唔啱嘅🤣
JX9097 發表於 2022-6-25 23:42 | 顯示全部樓層
s3m89 發表於 2022-6-25 21:13
自從有app睇班次,九記很喜歡某些非繁客少路線班次減至每20至30分鐘一班

你就想咯20分鐘
依家九巴堆唔想做/ 載客率唔高
普遍都25起跳,30係「正路」
如要討論,請先人身攻擊一次😇
您需要登錄後才可以回帖 登錄 | 會員申請加入

本版積分規則

Advertisement

Advertisement

Advertisement

Advertisement

Advertisement

站規|清理本站Cookies|hkitalk.net 香港交通資訊網

GMT+8, 2025-12-22 13:40

Powered by Discuz! X3.4

Copyright © 2001-2020, Tencent Cloud.

快速回復 返回頂部 返回列表