hkitalk.net 香港交通資訊網

 找回密碼
 會員申請加入
搜索



Advertisement

(B0)香港巴士車務及車廂設備 (B1)香港巴士廣告消息/廣告車行踪 (B2)香港巴士討論 [熱門] [精華] (B3)巴士攝影作品貼圖區 [熱門] [精華] (B3i)即拍即貼 -手機相&翻拍Mon相 (B4)兩岸三地巴士討論 [精華] (B5)外地巴士討論 [精華]

Advertisement


(B6)旅遊巴士及過境巴士 [精華] (B7)巴士特別所見 (B11)巴士精華區 (B22)巴士迷吹水區   (V)私家車,商用車,政府及特種車輛 [精華]
(A6)相片及短片分享/攝影技術 (A10)香港地方討論 [精華] (A11)消費著數及飲食資訊 (A16)建築物機電裝置及設備 (A19)問路專區 (N)其他討論題目  
(F1)交通路線集思建議區 (C2)航空 [精華] (C3)海上交通及船隻 [精華] (D1)公共交通有關商品 [精華]   (Y)hkitalk.net會員福利部 (Z)站務資源中心
(R1)香港鐵路 [精華] (R2)香港電車 [精華] (R3)港外鐵路 [精華]   (O1)omsi討論區 (O2)omsi下載區 (O3)omsi教學及求助區
(M1)小型巴士綜合討論 (M2)小型巴士多媒體分享區 (M3)香港小型巴士字軌表        
 

Advertisement

 

hkitalk.net 香港交通資訊網»論壇 (B) Bus 巴士討論區 香港巴士討論 (B2) 城巴E21B, E21D開辦消息
開啟左側

[路線消息] 城巴E21B, E21D開辦消息

  [複製鏈接]
thorchan 發表於 2022-8-25 12:58 | 顯示全部樓層

                                    Advertisement



Sita1004-1017 發表於 2022-8-25 12:54
但39M唔係已經改咗地鐵站做總站咩?可以原車繼續?

循環線啦,只不過佢係用東涌站做定時點

                                    Advertisement

E21A 發表於 2022-8-25 13:46 | 顯示全部樓層
提示: 作者被禁止或刪除 內容自動屏蔽
m_rd08 發表於 2022-8-25 13:59 來自手機 | 顯示全部樓層
本帖最後由 m_rd08 於 2022-8-25 14:01 編輯

Sorry唔記得左原來一早有,del
AVBWU291 發表於 2022-8-25 14:01 | 顯示全部樓層

                                    Advertisement



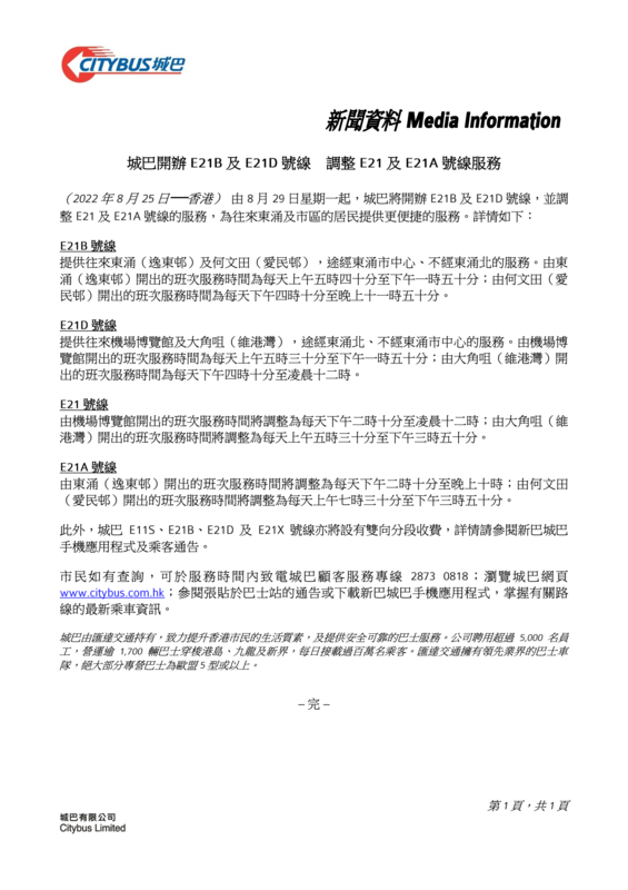
19494_20220825_E21_chi.png 19494_20220825_E21_chi 2.png 19494_20220825_E21_chi 3.png 19494_20220825_E21_chi 4.png 19494_20220825_E21_chi 5.png
灌水無罪 腦霧有理
HT711 發表於 2022-8-25 14:24 來自手機 | 顯示全部樓層
拆做E21B係好事 基本上E21A咁兜法係趕滿逸客去搭地鐵 我都成7,8年冇搭過E21A出市區 同以前E31一樣 兜映灣果陣係一定搭地鐵轉38 但依家兜少咗 我都重回左E31懷抱
thorchan 發表於 2022-8-25 20:07 來自手機 | 顯示全部樓層
HT711 發表於 2022-8-25 14:24
拆做E21B係好事 基本上E21A咁兜法係趕滿逸客去搭地鐵 我都成7,8年冇搭過E21A出市區 同以前E31一樣 兜映灣果 ...

其實有D人唔係趕落鐵,係直頭唔出街。地鐵轉車太麻煩,但巴士又耐又逼,放假出街都要逼餐死就不如唔出街,慳返個錢好過。出得去的,可能係預咗逼餐死,或者堅係要返工返學。
Sita1004-1017 發表於 2022-8-25 20:36 來自手機 | 顯示全部樓層

                                    Advertisement



HT711 發表於 2022-8-25 14:24
拆做E21B係好事 基本上E21A咁兜法係趕滿逸客去搭地鐵 我都成7,8年冇搭過E21A出市區 同以前E31一樣 兜映灣果 ...

7,8年?其實3年前E21A對逸東都仲係可接受水平

同埋有一段時間E21A非繁都經常有15分鐘一班(定係果時成日脫班既錯覺),自從兜路之後有15已經是奇蹟

坦白講E21A個名已經臭曬,兜路脫班cut車樣樣齊
Sita1004-1017 發表於 2022-8-25 20:48 來自手機 | 顯示全部樓層
本帖最後由 Sita1004-1017 於 2022-8-25 20:56 編輯

家陣E21又開緊1粒鐘一班啦,特工兄都識講E21本來好好客比城巴整到唔知似乜;自從3月14號玩野之後根本無打算回復,前幾日下午3/4點直頭要企人上公路仲夠膽開30

E33P都好過佢喇,人地開左屯赤又有A34/E33分開左,E33P客量大減都未出聲話減班

1DC3D6EF-ADBA-4CE5-AE9D-5B3EA53D733B.png
thorchan 發表於 2022-8-25 21:29 來自手機 | 顯示全部樓層
Sita1004-1017 發表於 2022-8-25 20:36
7,8年?其實3年前E21A對逸東都仲係可接受水平

同埋有一段時間E21A非繁都經常有15分鐘一班(定係果時成日 ...

依家下繁E21A返逸東真係做到15。
city_alexander 發表於 2022-8-25 23:34 | 顯示全部樓層

                                    Advertisement



提示: 作者被禁止或刪除 內容自動屏蔽
您需要登錄後才可以回帖 登錄 | 會員申請加入

本版積分規則

Advertisement

Advertisement

Advertisement

Advertisement

Advertisement

站規|清理本站Cookies|hkitalk.net 香港交通資訊網

GMT+8, 2026-3-23 00:16

Powered by Discuz! X3.4

Copyright © 2001-2020, Tencent Cloud.

快速回復 返回頂部 返回列表