hkitalk.net 香港交通資訊網

 找回密碼
 會員申請加入
搜索



Advertisement

(B0)香港巴士車務及車廂設備 (B1)香港巴士廣告消息/廣告車行踪 (B2)香港巴士討論 [熱門] [精華] (B3)巴士攝影作品貼圖區 [熱門] [精華] (B3i)即拍即貼 -手機相&翻拍Mon相 (B4)兩岸三地巴士討論 [精華] (B5)外地巴士討論 [精華]

Advertisement


(B6)旅遊巴士及過境巴士 [精華] (B7)巴士特別所見 (B11)巴士精華區 (B22)巴士迷吹水區   (V)私家車,商用車,政府及特種車輛 [精華]
(A6)相片及短片分享/攝影技術 (A10)香港地方討論 [精華] (A11)消費著數及飲食資訊 (A16)建築物機電裝置及設備 (A19)問路專區 (N)其他討論題目  
(F1)交通路線集思建議區 (C2)航空 [精華] (C3)海上交通及船隻 [精華] (D1)公共交通有關商品 [精華]   (Y)hkitalk.net會員福利部 (Z)站務資源中心
(R1)香港鐵路 [精華] (R2)香港電車 [精華] (R3)港外鐵路 [精華]   (O1)omsi討論區 (O2)omsi下載區 (O3)omsi教學及求助區
(M1)小型巴士綜合討論 (M2)小型巴士多媒體分享區 (M3)香港小型巴士字軌表        
 

Advertisement

 

hkitalk.net 香港交通資訊網»論壇 (B) Bus 巴士討論區 香港巴士討論 (B2) 大嶼山觀光巴士有冇新消息?
開啟左側

[問題] 大嶼山觀光巴士有冇新消息?

[複製鏈接]
qunow 發表於 2023-4-13 01:44 來自手機 | 顯示全部樓層 |閱讀模式

                                    Advertisement



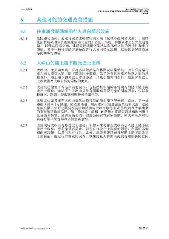
舊年政府出嘅研究結果建議落呢兩條
IMG_20230413_014211.jpg

                                    Advertisement

slsso 發表於 2023-4-13 09:24 | 顯示全部樓層
無良柏:那有車,___ !

"有人手都拎去跨境啦,南大嶼焗搭話之你等一個鐘"
clivetock 發表於 2023-4-13 09:31 | 顯示全部樓層
叫無良柏賣返大嶼通應該實際過開兩條所謂隨上隨落觀光路線,反正嗰兩條建議路線即係3M同11之嘛,比人任搭仲簡單過等限時限刻嘅觀光路線啦
eric278 發表於 2023-4-13 09:45 | 顯示全部樓層

                                    Advertisement



clivetock 發表於 2023-4-13 09:31
叫無良柏賣返大嶼通應該實際過開兩條所謂隨上隨落觀光路線,反正嗰兩條建議路線即係3M同11之嘛,比人任搭仲 ...

仲有今年RPP建議的嶼巴新線X11R(東涌喜來登酒店←→大澳)
還看香港公交
 樓主| qunow 發表於 2023-4-13 14:37 來自手機 | 顯示全部樓層
slsso 發表於 2023-4-13 09:24
無良柏:那有車,___ !

"有人手都拎去跨境啦,南大嶼焗搭話之你等一個鐘" ...

話要問私人營辦商意向
FBI2 發表於 2023-4-13 14:48 來自手機 | 顯示全部樓層
B2系唔該開番密d先啦,爆晒廠仲開咁疏。
DC3938 發表於 2023-4-15 12:07 來自手機 | 顯示全部樓層

                                    Advertisement



FBI2 發表於 2023-4-13 14:48
B2系唔該開番密d先啦,爆晒廠仲開咁疏。

港珠澳除左屎水封車,愚巴都好多封車
您需要登錄後才可以回帖 登錄 | 會員申請加入

本版積分規則

Advertisement

Advertisement

Advertisement

Advertisement

Advertisement

站規|清理本站Cookies|hkitalk.net 香港交通資訊網

GMT+8, 2026-3-22 19:15

Powered by Discuz! X3.4

Copyright © 2001-2020, Tencent Cloud.

快速回復 返回頂部 返回列表