hkitalk.net 香港交通資訊網

 找回密碼
 會員申請加入
搜索



Advertisement

(B0)香港巴士車務及車廂設備 (B1)香港巴士廣告消息/廣告車行踪 (B2)香港巴士討論 [熱門] [精華] (B3)巴士攝影作品貼圖區 [熱門] [精華] (B3i)即拍即貼 -手機相&翻拍Mon相 (B4)兩岸三地巴士討論 [精華] (B5)外地巴士討論 [精華]

Advertisement


(B6)旅遊巴士及過境巴士 [精華] (B7)巴士特別所見 (B11)巴士精華區 (B22)巴士迷吹水區   (V)私家車,商用車,政府及特種車輛 [精華]
(A6)相片及短片分享/攝影技術 (A10)香港地方討論 [精華] (A11)消費著數及飲食資訊 (A16)建築物機電裝置及設備 (A19)問路專區 (N)其他討論題目  
(F1)交通路線集思建議區 (C2)航空 [精華] (C3)海上交通及船隻 [精華] (D1)公共交通有關商品 [精華]   (Y)hkitalk.net會員福利部 (Z)站務資源中心
(R1)香港鐵路 [精華] (R2)香港電車 [精華] (R3)港外鐵路 [精華]   (O1)omsi討論區 (O2)omsi下載區 (O3)omsi教學及求助區
(M1)小型巴士綜合討論 (M2)小型巴士多媒體分享區 (M3)香港小型巴士字軌表        
 

Advertisement

 

hkitalk.net 香港交通資訊網»論壇 (B) Bus 巴士討論區 香港巴士討論 (B2) 城巴B3、B3A分階段加班
開啟左側

城巴B3、B3A分階段加班

[複製鏈接]
Kj2052 發表於 2023-4-27 17:28 | 顯示全部樓層 |閱讀模式

                                    Advertisement



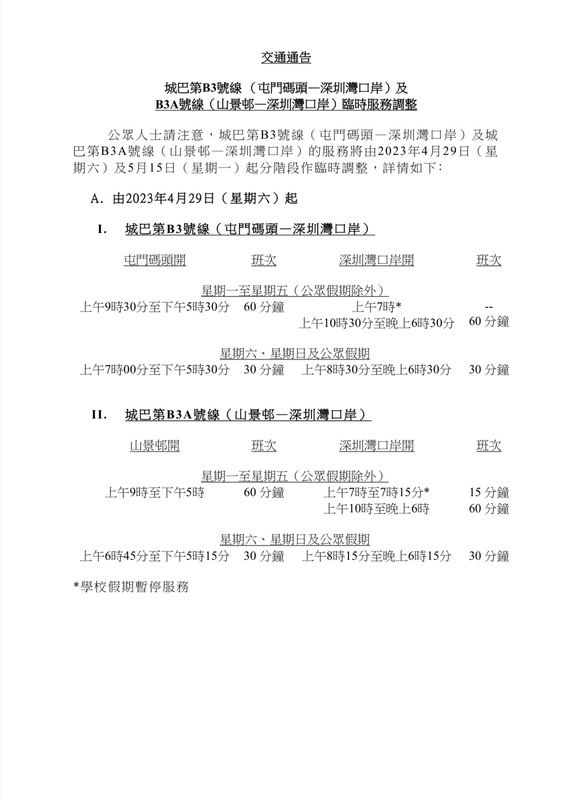
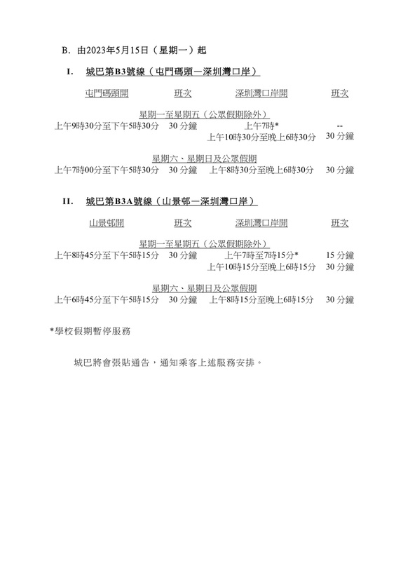
臨時服務調整 (td.gov.hk)

29/4起:星期六、日加至30分鐘

15/5起:平日加至30分鐘

                                    Advertisement

kk12120 發表於 2023-4-27 17:30 | 顯示全部樓層
IMG_1766.jpeg IMG_1767.jpeg
lsc04d11 發表於 2023-4-27 17:31 來自手機 | 顯示全部樓層
只加但不延時? 琴日見到個遊客喺屯官問B3。。。。答佢嗰個都唔知冇車 我即刻話過6點就沒有了 叫佢搭B3X佢又知屯門市中心喎.....
AE367 發表於 2023-4-27 17:31 | 顯示全部樓層

                                    Advertisement



B3M:停駛直到永遠,阿們。
nokia 發表於 2023-4-28 00:27 | 顯示全部樓層
朝朝8點,都有人係不同站B3A等一個鐘車去深圳灣
EvilKo 發表於 2023-4-28 10:16 | 顯示全部樓層
lsc04d11 發表於 2023-4-27 17:31
只加但不延時? 琴日見到個遊客喺屯官問B3。。。。答佢嗰個都唔知冇車 我即刻話過6點就沒有了 叫佢搭B3X佢 ...

另邊廂B2/B2P一月已經恢復全日行駛
GD1570 發表於 2023-4-28 11:04 | 顯示全部樓層

                                    Advertisement



EvilKo 發表於 2023-4-28 10:16
另邊廂B2/B2P一月已經恢復全日行駛

B2同B2P都無停過(好似)
你有你可愛,我有我好笑。
nokia 發表於 2023-4-28 12:15 來自手機 | 顯示全部樓層
回鄉証全面延期,應該會多好多返國內,又要加班囉
EvilKo 發表於 2023-4-28 13:30 | 顯示全部樓層
GD1570 發表於 2023-4-28 11:04
B2同B2P都無停過(好似)

試過縮車
zacharyho907 發表於 2023-4-29 09:56 來自手機 | 顯示全部樓層

                                    Advertisement



kk12120 發表於 2023-4-27 17:30

擺明當富泰、建生、大興、山景同碼頭區啲居民透明,除B3X線以外嘅繼續陰騭。
您需要登錄後才可以回帖 登錄 | 會員申請加入

本版積分規則

Advertisement

Advertisement

Advertisement

Advertisement

Advertisement

站規|清理本站Cookies|hkitalk.net 香港交通資訊網

GMT+8, 2026-3-22 17:52

Powered by Discuz! X3.4

Copyright © 2001-2020, Tencent Cloud.

快速回復 返回頂部 返回列表