hkitalk.net 香港交通資訊網

 找回密碼
 會員申請加入
搜索



Advertisement

(B0)香港巴士車務及車廂設備 (B1)香港巴士廣告消息/廣告車行踪 (B2)香港巴士討論 [熱門] [精華] (B3)巴士攝影作品貼圖區 [熱門] [精華] (B3i)即拍即貼 -手機相&翻拍Mon相 (B4)兩岸三地巴士討論 [精華] (B5)外地巴士討論 [精華]

Advertisement


(B6)旅遊巴士及過境巴士 [精華] (B7)巴士特別所見 (B11)巴士精華區 (B22)巴士迷吹水區   (V)私家車,商用車,政府及特種車輛 [精華]
(A6)相片及短片分享/攝影技術 (A10)香港地方討論 [精華] (A11)消費著數及飲食資訊 (A16)建築物機電裝置及設備 (A19)問路專區 (N)其他討論題目  
(F1)交通路線集思建議區 (C2)航空 [精華] (C3)海上交通及船隻 [精華] (D1)公共交通有關商品 [精華]   (Y)hkitalk.net會員福利部 (Z)站務資源中心
(R1)香港鐵路 [精華] (R2)香港電車 [精華] (R3)港外鐵路 [精華]   (O1)omsi討論區 (O2)omsi下載區 (O3)omsi教學及求助區
(M1)小型巴士綜合討論 (M2)小型巴士多媒體分享區 (M3)香港小型巴士字軌表        
 

Advertisement

 

hkitalk.net 香港交通資訊網»論壇 (B) Bus 巴士討論區 香港巴士討論 (B2) 城巴79P加經尖沙咀
開啟左側

[路線消息] 城巴79P加經尖沙咀

[複製鏈接]
FBI2 發表於 2024-8-6 21:03 來自手機 | 顯示全部樓層 |閱讀模式

                                    Advertisement



本帖最後由 FBI2 於 2024-8-6 21:47 編輯

暫定8月26日起,加停尖沙咀

                                    Advertisement

asv98.kw131 發表於 2024-8-6 22:38 | 顯示全部樓層
睇下過一年半載會唔會全日啦
忍一時之氣 滅自己威風
rheneaschoi 發表於 2024-8-21 11:22 | 顯示全部樓層
本帖最後由 rheneaschoi 於 2024-8-21 11:28 編輯

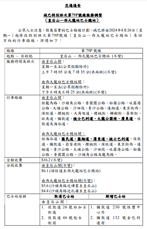
https://www.td.gov.hk/filemanage ... _CTB79P_Chinese.pdf

SC20240821112753.png
SC20240821112802.png
kay 發表於 2024-8-21 11:40 | 顯示全部樓層

                                    Advertisement



然後又話自己去埋天星碼頭
看清一切
JX9097 發表於 2024-8-21 13:06 | 顯示全部樓層
kay 發表於 2024-8-21 11:40
然後又話自己去埋天星碼頭

回程停到1881個站
都可以算係cover到天星碼頭嘅
如要討論,請先人身攻擊一次😇
1320 發表於 2024-8-21 14:51 | 顯示全部樓層
見過79P 回程 係 油麻地 都係小巴客量, 服務點宜家太細, 做埋尖沙咀其實好合理
The Designer
m_rd08 發表於 2024-8-21 17:54 | 顯示全部樓層

                                    Advertisement



79P1.png
SFD JV EGI
您需要登錄後才可以回帖 登錄 | 會員申請加入

本版積分規則

Advertisement

Advertisement

Advertisement

Advertisement

Advertisement

站規|清理本站Cookies|hkitalk.net 香港交通資訊網

GMT+8, 2026-3-22 08:59

Powered by Discuz! X3.4

Copyright © 2001-2020, Tencent Cloud.

快速回復 返回頂部 返回列表