hkitalk.net 香港交通資訊網

 找回密碼
 會員申請加入
搜索



Advertisement

(B0)香港巴士車務及車廂設備 (B1)香港巴士廣告消息/廣告車行踪 (B2)香港巴士討論 [熱門] [精華] (B3)巴士攝影作品貼圖區 [熱門] [精華] (B3i)即拍即貼 -手機相&翻拍Mon相 (B4)兩岸三地巴士討論 [精華] (B5)外地巴士討論 [精華]

Advertisement


(B6)旅遊巴士及過境巴士 [精華] (B7)巴士特別所見 (B11)巴士精華區 (B22)巴士迷吹水區   (V)私家車,商用車,政府及特種車輛 [精華]
(A6)相片及短片分享/攝影技術 (A10)香港地方討論 [精華] (A11)消費著數及飲食資訊 (A16)建築物機電裝置及設備 (A19)問路專區 (N)其他討論題目  
(F1)交通路線集思建議區 (C2)航空 [精華] (C3)海上交通及船隻 [精華] (D1)公共交通有關商品 [精華]   (Y)hkitalk.net會員福利部 (Z)站務資源中心
(R1)香港鐵路 [精華] (R2)香港電車 [精華] (R3)港外鐵路 [精華]   (O1)omsi討論區 (O2)omsi下載區 (O3)omsi教學及求助區
(M1)小型巴士綜合討論 (M2)小型巴士多媒體分享區 (M3)香港小型巴士字軌表        
 

Advertisement

 

hkitalk.net 香港交通資訊網»論壇 (B) Bus 巴士討論區 香港巴士討論 (B2) 觀塘碼頭公共運輸交匯處臨時交通及運輸安排 ...
開啟左側

觀塘碼頭公共運輸交匯處臨時交通及運輸安排

  [複製鏈接]
sunhoo 發表於 2024-8-26 19:27 | 顯示全部樓層

                                    Advertisement



垃圾顧問,垃圾方案,垃圾監管。簡直係世界級醜聞。
任何變動都會破壞得來不易的生態平衡

                                    Advertisement

EX-TL 發表於 2024-8-26 19:32 | 顯示全部樓層
Screenshot_20240826_193047_KMB  LWB.jpg
40脫到50分一班, 恭喜晒!
epsilon 發表於 2024-8-26 22:59 | 顯示全部樓層
現時個總站本來係會改車頭向海,入站同出站都唔經嗰條通道,係唔知幾時先肯改?
Toz 發表於 2024-8-26 23:19 | 顯示全部樓層

                                    Advertisement



總站出去個路口連黃格都唔畫,即係只要呢小段偉業街一塞車,東九龍巴士將會大規模脫班
Toz 發表於 2024-8-26 23:27 | 顯示全部樓層
前排經常有人係幾個路口數車,不過佢地好似無數過有幾多巴士出入碼頭,然後睇結果係順便假設埋巴士流量"可以忽略"
Toz 發表於 2024-8-26 23:30 | 顯示全部樓層
nickk 發表於 2024-8-26 16:49
以前係偉業街茶果嶺方向喺呢個路口右轉入總站

係,我記得了,呢度用黎入站

以前巴士都係行仍係雙向行車既開源道去地鐵站出觀塘道,所以出站去茶果嶺方向無任何意義


 樓主| rheneaschoi 發表於 2024-9-2 18:07 | 顯示全部樓層

                                    Advertisement



觀塘新十字路口|上周塞爆開源道 源於一支交通燈 拆除後有改善
有九巴司機指,上周偉業街近振萬廣場對出一段舊行人過路處及舊交通燈未有移走,不少司機誤以為要停車;土拓署專員亦解釋,上址為當日塞車源頭,司機未能適應路面情況所致。

來源: 香港01

https://www.hk01.com/article/105 ... utm_medium=referral


sunhoo 發表於 2024-9-2 18:17 | 顯示全部樓層
根據呢篇説法,係做左多項改善措施,唔係拆走一支dummy signal就夠。
(一) 開放觀塘碼頭巴士總站往偉業街(九龍灣方向)的應急臨時出口;
(二) 於觀塘碼頭巴士總站往偉業街(麗港城方向)髹上黃色方格道路標誌,以保持出口交通順暢;
(三) 恢復開源道三線行車,通過改善灣位的迴轉半徑,讓巴士及重型車輛可安全地由開源道左轉至偉業街(麗港城方向);
(四) 優化及增設交通標誌及道路標記,提醒駕駛人士交通改道路線、不可在路口掉頭及阻塞路口;
(五) 增設方向指示標誌,引導駕駛者及行人前往主要目的地;
(六) 聯絡周邊各持份者,包括巴士公司及大廈管理處,解釋現場臨時交通安排及進出各處所的建議路線;及
(七) 警方已針對該路口附近一帶道路的違例泊車加強執法。




評分

參與人數 1aPower +1 HugeC +1 收起 理由
rheneaschoi + 1 + 1 多謝分享

查看全部評分

任何變動都會破壞得來不易的生態平衡
EX-TL 發表於 2024-9-3 11:34 | 顯示全部樓層
rheneaschoi 發表於 2024-9-2 18:07
觀塘新十字路口|上周塞爆開源道 源於一支交通燈 拆除後有改善

來源: 香港01

就算舊過路處唔駛停, 新過路處一樣要停.

28號星期三放工我再路經該處, 已經冇咁塞車, 最大原因並非上述所講, 而係碼頭巴士轉出偉業街的通道在未轉彎前已經擴容為兩線行車, 拉長通道長度以增加車流量, 以及加長行車綠燈通行時間.

簡而言之, 即係擴大碼頭通道容車和車流量, 同一時間處理到更多巴士進入和駛出總站, 便沒有再造成擠塞.

28號當日路時, 舊過路處用黑色垃圾膠袋包住的交通燈, 和我26號星期一路經該處所見係一樣, 印證拆唔拆燈同塞車與否冇直接關係.

反而總站巴士離站可以由站坑一氣呵成經由碼頭通道快速駛出偉業街, 沒有令開源道駛入碼頭通道的巴士困在一起, 才是改善交通壓力的最大關鍵.

評分

參與人數 1aPower +1 HugeC +1 收起 理由
rheneaschoi + 1 + 1 多謝分享

查看全部評分

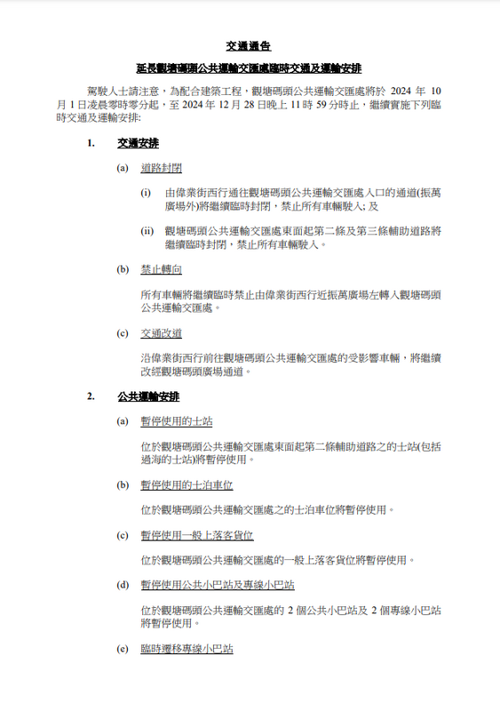
 樓主| rheneaschoi 發表於 2024-10-2 12:33 | 顯示全部樓層

                                    Advertisement



延長觀塘碼頭公共運輸交匯處臨時交通及運輸安排

SC20241002123218.png
SC20241002123224.png
SC20241002123228.png

https://www.td.gov.hk/filemanage ... KTAA20241001_TC.pdf
您需要登錄後才可以回帖 登錄 | 會員申請加入

本版積分規則

Advertisement

Advertisement

Advertisement

Advertisement

Advertisement

站規|清理本站Cookies|hkitalk.net 香港交通資訊網

GMT+8, 2026-3-22 16:08

Powered by Discuz! X3.4

Copyright © 2001-2020, Tencent Cloud.

快速回復 返回頂部 返回列表