hkitalk.net 香港交通資訊網

 找回密碼
 會員申請加入
搜索



Advertisement

(B0)香港巴士車務及車廂設備 (B1)香港巴士廣告消息/廣告車行踪 (B2)香港巴士討論 [熱門] [精華] (B3)巴士攝影作品貼圖區 [熱門] [精華] (B3i)即拍即貼 -手機相&翻拍Mon相 (B4)兩岸三地巴士討論 [精華] (B5)外地巴士討論 [精華]

Advertisement


(B6)旅遊巴士及過境巴士 [精華] (B7)巴士特別所見 (B11)巴士精華區 (B22)巴士迷吹水區   (V)私家車,商用車,政府及特種車輛 [精華]
(A6)相片及短片分享/攝影技術 (A10)香港地方討論 [精華] (A11)消費著數及飲食資訊 (A16)建築物機電裝置及設備 (A19)問路專區 (N)其他討論題目  
(F1)交通路線集思建議區 (C2)航空 [精華] (C3)海上交通及船隻 [精華] (D1)公共交通有關商品 [精華]   (Y)hkitalk.net會員福利部 (Z)站務資源中心
(R1)香港鐵路 [精華] (R2)香港電車 [精華] (R3)港外鐵路 [精華]   (O1)omsi討論區 (O2)omsi下載區 (O3)omsi教學及求助區
(M1)小型巴士綜合討論 (M2)小型巴士多媒體分享區 (M3)香港小型巴士字軌表        
 

Advertisement

 

hkitalk.net 香港交通資訊網»論壇 (B) Bus 巴士討論區 香港巴士討論 (B2) 九巴HK1開辦消息 (原計畫稱K1)
開啟左側

[路線消息] 九巴HK1開辦消息 (原計畫稱K1)

  [複製鏈接]
lsc04d11 發表於 2024-9-11 14:11 | 顯示全部樓層

                                    Advertisement



shakugan2005 發表於 2024-9-11 01:13
我想問2012年5月後邊度拎架普通巴士黎載客入尖沙咀碼頭?

作為一個專業板友,唔好扮睇唔明人哋口中嘅"普通巴士"究竟係講緊啲乜啦。
唔好借啲意"誤解"人哋講熱狗巴士

                                    Advertisement

魔雪巴士頻道 發表於 2024-9-12 01:25 | 顯示全部樓層
violet 發表於 2024-9-10 23:13
反而自由行嘅就通常會保鐵,無論邊度遊客去邊度

唔一定架, 見到有堆人係跟導航搭車, 掃碼上車唔睇車費
K1只要宣傳正確, 大有可期
http://www.youtube.com/@FrozenBusChannel #iPower共同富裕
teddybus 發表於 2024-9-12 05:31 來自手機 | 顯示全部樓層
shakugan2005 發表於 2024-9-11 01:13
我想問2012年5月後邊度拎架普通巴士黎載客入尖沙咀碼頭?

日日都有,屯門VIP區都有
rheneaschoi 發表於 2024-9-13 17:11 | 顯示全部樓層

                                    Advertisement



本帖最後由 rheneaschoi 於 2024-9-13 18:54 編輯

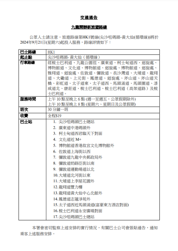
運輸署出咗通告, 路線編號為HK1, 同之前流傳嘅編號K1唔同

SC20240913171050.png
https://www.td.gov.hk/filemanage ... hk1_20240921_tc.pdf




Kirino 發表於 2024-9-13 17:15 | 顯示全部樓層
KC3555 發表於 2024-9-11 11:32
我估用車梗係雪藏喺屯赤廠堆復古。

人地咪一早話咗復古2025年先投入服務
天滅智障丹尼士
HT408 發表於 2024-9-13 17:28 來自手機 | 顯示全部樓層
本帖最後由 HT408 於 2024-9-13 17:31 編輯
rheneaschoi 發表於 2024-9-13 17:11
運輸署出咗通告,正確路線編號係HK1, 唔係K1



留名班遊客唔識分H1 同 HK1🤭
FBI2 發表於 2024-9-13 17:28 來自手機 | 顯示全部樓層

                                    Advertisement



rheneaschoi 發表於 2024-9-13 17:11
運輸署出咗通告,正確路線編號係HK1, 唔係K1



電牌顯示K1
cnquate 發表於 2024-9-13 17:42 | 顯示全部樓層
rheneaschoi 發表於 2024-9-13 17:11
運輸署出咗通告,正確路線編號係HK1, 唔係K1

內部操車紙、八達通機全部都係 show K1,你最多話計劃有變,點都唔能夠用正確 / 唔正確嚟形容

AE367 發表於 2024-9-13 17:56 來自手機 | 顯示全部樓層
rheneaschoi 發表於 2024-9-13 17:11
運輸署出咗通告,正確路線編號係HK1, 唔係K1



祝條線同T1同一命運
EvilKo 發表於 2024-9-13 17:57 | 顯示全部樓層

                                    Advertisement



violet 發表於 2024-9-10 23:13
反而自由行嘅就通常會保鐵,無論邊度遊客去邊度

建議你去會展站巴總睇吓班天龍人點搭車先
您需要登錄後才可以回帖 登錄 | 會員申請加入

本版積分規則

Advertisement

Advertisement

Advertisement

Advertisement

Advertisement

站規|清理本站Cookies|hkitalk.net 香港交通資訊網

GMT+8, 2026-3-17 18:05

Powered by Discuz! X3.4

Copyright © 2001-2020, Tencent Cloud.

快速回復 返回頂部 返回列表