hkitalk.net 香港交通資訊網

 找回密碼
 會員申請加入
搜索



Advertisement

(B0)香港巴士車務及車廂設備 (B1)香港巴士廣告消息/廣告車行踪 (B2)香港巴士討論 [熱門] [精華] (B3)巴士攝影作品貼圖區 [熱門] [精華] (B3i)即拍即貼 -手機相&翻拍Mon相 (B4)兩岸三地巴士討論 [精華] (B5)外地巴士討論 [精華]

Advertisement


(B6)旅遊巴士及過境巴士 [精華] (B7)巴士特別所見 (B11)巴士精華區 (B22)巴士迷吹水區   (V)私家車,商用車,政府及特種車輛 [精華]
(A6)相片及短片分享/攝影技術 (A10)香港地方討論 [精華] (A11)消費著數及飲食資訊 (A16)建築物機電裝置及設備 (A19)問路專區 (N)其他討論題目  
(F1)交通路線集思建議區 (C2)航空 [精華] (C3)海上交通及船隻 [精華] (D1)公共交通有關商品 [精華]   (Y)hkitalk.net會員福利部 (Z)站務資源中心
(R1)香港鐵路 [精華] (R2)香港電車 [精華] (R3)港外鐵路 [精華]   (O1)omsi討論區 (O2)omsi下載區 (O3)omsi教學及求助區
(M1)小型巴士綜合討論 (M2)小型巴士多媒體分享區 (M3)香港小型巴士字軌表        
 

Advertisement

 

hkitalk.net 香港交通資訊網»論壇 (B) Bus 巴士討論區 香港巴士討論 (B2) 九巴277X服務調整
開啟左側

九巴277X服務調整

[複製鏈接]
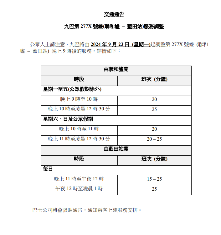
rheneaschoi 發表於 2024-9-20 16:13 | 顯示全部樓層 |閱讀模式

                                    Advertisement



                                    Advertisement

GM 發表於 2024-9-20 16:14 | 顯示全部樓層
本帖最後由 GM 於 2024-9-20 16:16 編輯

減班277X 星期日晚上聯和墟開都多人
常備TCU 出行唔洗怕
3ASV174 發表於 2024-9-20 16:22 | 顯示全部樓層
點解北區減班寧寧舍舍要 TD 出通告
如要討論,請先自貼差餉單一次
AVBWU291 發表於 2024-9-20 16:23 | 顯示全部樓層

                                    Advertisement



3ASV174 發表於 2024-9-20 16:22
點解北區減班寧寧舍舍要 TD 出通告

唔同區嘅 TO 有唔同做法

灌水無罪 腦霧有理
AV296-HL1875 發表於 2024-9-20 16:26 來自手機 | 顯示全部樓層
早排星期日夜晚未到8點已經開緊20出藍田 但都只係坐滿窗口位多少少
66702686 發表於 2024-9-20 16:28 來自手機 | 顯示全部樓層
AV296-HL1875 發表於 2024-9-20 16:26
早排星期日夜晚未到8點已經開緊20出藍田 但都只係坐滿窗口位多少少

再減客量只會越來越差,流失原有客量
GM 發表於 2024-9-20 16:30 | 顯示全部樓層

                                    Advertisement



本帖最後由 GM 於 2024-9-20 16:31 編輯
3ASV174 發表於 2024-9-20 16:22
點解北區減班寧寧舍舍要 TD 出通告


應該TD負責人係九巴粉

278X幫手早繁狂減班40%
常備TCU 出行唔洗怕
LN9267 發表於 2024-9-20 17:51 | 顯示全部樓層
GM 發表於 2024-9-20 16:30
應該TD負責人係九巴粉

278X幫手早繁狂減班40%

感覺上懷疑因為之前278X減班事件弄到北區地區有聲音,所以TD寧願出通告,就算之後有人質疑亦可以解畫。
愛車:九巴ATE189(LN9267)、新巴5787(VX1817)
gu9434@24 發表於 2024-9-20 18:06 | 顯示全部樓層
藍田站開12-1 點樣開25分班 我想見識下
XZ4201 發表於 2024-9-20 20:39 | 顯示全部樓層

                                    Advertisement



找270a 278x數
您需要登錄後才可以回帖 登錄 | 會員申請加入

本版積分規則

Advertisement

Advertisement

Advertisement

Advertisement

Advertisement

站規|清理本站Cookies|hkitalk.net 香港交通資訊網

GMT+8, 2026-3-22 16:27

Powered by Discuz! X3.4

Copyright © 2001-2020, Tencent Cloud.

快速回復 返回頂部 返回列表