[路線計劃/RPP]
運輸署正式建議 72X 延長至富蝶邨
火...
[複製鏈接]
|
本帖最後由 hkitalk.media 於 2024-10-9 16:01 編輯
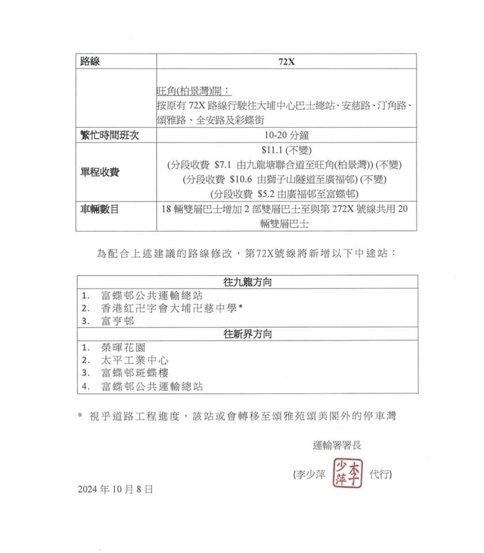
諮詢文件
|
|
|
|
|
|
|
|
|
咁有趣 唔行亨榮同聖母聖心果邊 反而行卍慈同南坑果邊 |
|
|
|
|
|
|
|
|
係唔係最有爭議係富蝶至廣福道,運吉的建議就係左兜右兜避富亨? |
|
|
|
|
|
|
|
兜到班客唔想搭 72X 返富蝶
兜成咁不如兜埋太和大埔頭啦
反正都兜出太平工業
|
|
|
.
|
|
|
|
|
個甜頭俾綠小就係整到條72X有直路係得行要兜大圈先化到蝶
與其要72X兜個無客嘅圈,不去掟去富善兜個圈跟271咁行啦,
起碼出到客又差唔多時間
|
|
|
|
|
|
|
|
避富亨係咪唔想俾 271 客有機會過檔
話哂去程位位收少一蚊
|
|
|
|
|
|
|
|
頌雅人反而仲近咗
係回程唔知有冇得叫廢料回收場借歪,晌停車灣加返個站
|
評分
-
查看全部評分
|
|
|
|
|
|
|
|
Advertisement
Advertisement
Advertisement
Advertisement
Advertisement
|