hkitalk.net 香港交通資訊網

 找回密碼
 會員申請加入
搜索


(B0)香港巴士車務及車廂設備 (B1)香港巴士廣告消息/廣告車行踪 (B2)香港巴士討論 [熱門] [精華] (B3)巴士攝影作品貼圖區 [熱門] [精華] (B3i)即拍即貼 -手機相&翻拍Mon相 (B4)兩岸三地巴士討論 [精華] (B5)外地巴士討論 [精華]

Advertisement


(B6)旅遊巴士及過境巴士 [精華] (B7)巴士特別所見 (B11)巴士精華區 (B22)巴士迷吹水區   (V)私家車,商用車,政府及特種車輛 [精華]
(A6)相片及短片分享/攝影技術 (A10)香港地方討論 [精華] (A11)消費著數及飲食資訊 (A16)建築物機電裝置及設備 (A19)問路專區 (N)其他討論題目  
(F1)交通路線集思建議區 (C2)航空 [精華] (C3)海上交通及船隻 [精華] (D1)公共交通有關商品 [精華]   (Y)hkitalk.net會員福利部 (Z)站務資源中心
(R1)香港鐵路 [精華] (R2)香港電車 [精華] (R3)港外鐵路 [精華]   (O1)omsi討論區 (O2)omsi下載區 (O3)omsi教學及求助區
(M1)小型巴士綜合討論 (M2)小型巴士多媒體分享區 (M3)香港小型巴士字軌表        
 

Advertisement

 

hkitalk.net 香港交通資訊網»論壇 (B) Bus 巴士討論區 香港巴士討論 (B2) 九巴82K延長至愉翠苑
開啟左側

[服務調整] 九巴82K延長至愉翠苑

  [複製鏈接]
Ravenclaw 發表於 2024-10-14 23:41 | 顯示全部樓層

                                    Advertisement



唔錯呀,開左先例鐘意改就改...

好戲在後頭...

                                    Advertisement

巴士的膠 發表於 2024-10-15 00:39 來自手機 | 顯示全部樓層
kmb71k 發表於 2024-10-14 22:40
第一城有更密811系列往返火炭
新田圍至乙明有更密81K往返火炭
美林有更直接85往返火炭

811班次穩定,豐利、麵房街一帶即班就上到,又係全低地台,方便覆診客。駿洋有更密更易上車嘅811A。73A收費相宜合理,仲深入火炭幾個新樓盤,如駿洋、彩禾。85更加深入田心、美田,81K又做到全日駿洋去沙乙秦石。

如果你覺得係咁,82K的確無需再去火炭。
kmb71k 發表於 2024-10-15 01:10 | 顯示全部樓層
巴士的膠 發表於 2024-10-15 00:39
811班次穩定,豐利、麵房街一帶即班就上到,又係全低地台,方便覆診客。駿洋有更密更易上車嘅811A。73A收 ...

811行咩班次
82K行咩班次
82K已經又輸

81K行緊咩班次
82K行緊咩班次
82K又再三輸

火炭站有88K直達田心
火車更可以抵達顯徑同大圍
82K又再四輸


當年火炭站如果82K係有客既話
就唔駛縮線縮去廣源邨救亡



以上回應,是否可行?是否合適?
shakugan2005 發表於 2024-10-15 02:01 | 顯示全部樓層

                                    Advertisement



kmb71k 發表於 2024-10-15 01:10
811行咩班次
82K行咩班次
82K已經又輸

當年82k如果係完全冇客既話就已經取消左,就係好想取消但又取消唔成先拎去黃泥頭陰乾佢,黃泥頭陰唔乾所以縮返落圓州角睇幾時死,情況同74a一樣陰極都死唔斷氣
流星☆雨 發表於 2024-10-15 03:27 | 顯示全部樓層
noname617 發表於 2024-10-14 21:08
睇黎大家又失憶,當天開a42果時講明水記開然後碌曬成個大圍然後機場!咁胡運態度只係想開多條線,係姚 ...

本身真係唔想再參與關於呢條綫嘅討論,但睇嚟閣下都失失哋憶,唯有補充同更正一下成個改動點嚟,等冇咁了解改動歷史嘅板友知道點解到今時今日沙交同你口中嘅沙交粉仲要拎呢個改動嚟鞭屍。


1. 當日之所以會出現 82K 縮短,起因唔係「td要廣黃交數」。
而係廣源廣康兩位已經離任嘅時任區議員主動提出「黃泥頭冇位」, 82K 應該撤出交換 A 綫,然後先有官方建議出現。


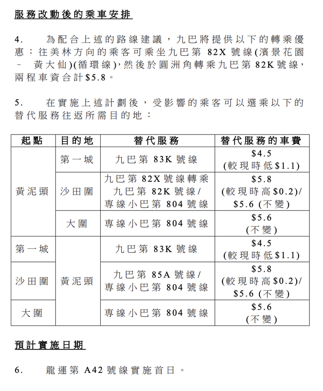
2. 官方建議入面,受影響乘客個表擺明亂做:
螢幕截圖 2024-10-15 02.42.50.png
受影響人數、佔全綫百分比,唔寫。(有人入信問先問到原來段路佔全綫接近3分1客量)
受影響組合不盡完善,搭 804 去「大圍」點樣直達新田圍同六美(抑或呢兩個區唔屬於「大圍」)?第一城去新田圍、六美呢個組合直頭冇出現。

再者,82X 往濱景 轉乘 82K 往大圍(留意冇同站,最近係愉田苑行返去威院),現時一個月恐怕連 10 人次用量都未必有,
搵 100 個乘客甚至巴迷問,有 1 個知道呢組轉乘優惠都偷笑。


3. 82K 縮短建議好處之一係「上午十時後的班次可加密至每 30 分鐘一班」,實施時已經走數。
螢幕截圖 2024-10-15 02.50.47.png
螢幕截圖 2024-10-15 03.05.38.png


4. 當日已經有多位區議員提出 82K 應該保留第一城站點甚或擺石門,九巴代表答覆意思係「82K 唔縮短就加密唔到班次」。
先唔講最後走數,下一年聖經又失雞無神拉條 82K 西面總站延長入美田,呢刻又拉東面總站延長去愉翠苑。
以上兩個後加改動係自我證明緊,82K 條綫行車時間起碼夠覆蓋第一城(置富第一城),只係想唔想做咁解。
螢幕截圖 2024-10-15 03.01.30.png

利申:
本人絕對支持九巴「積極關注」 82K ,推行「一年一改動」;
支持九巴繼續「熱心公益」,維持一條更加長更加蝕錢更加「可被取替」嘅 85A

評分

參與人數 2aPower +3 HugeC +18 收起 理由
YellowWorksheet + 2 + 10 有圖有真相
BlackBird + 1 + 8 秒殺公司膠

查看全部評分

鴨免:包容協助能力稍遜的板友
巴士的膠 發表於 2024-10-15 12:20 來自手機 | 顯示全部樓層
kmb71k 發表於 2024-10-15 01:10
811行咩班次
82K行咩班次
82K已經又輸

有小巴覆蓋嘅83S、285都未死,未計你駿洋去火車站要接駁,82K拉走果陣,成個火炭谷一座住宅都未有。811成日收車又上唔到,開咩班次就真係天知地知,繁時仲抽咗車俾馬鞍山同穗禾-火車站短棍。

依家有咗駿洋、彩禾、旭禾、星凱堤岸。未來仲有穗輝同黃竹洋公屋。事實係等唔到811系行出去73A定係出禾輋轉車都非常不便。即使82K要半個鐘班,起碼有ETA啱時間可以搭,大把疏車線嘅字軌客都係咁。
FBI2 發表於 2024-10-15 12:25 來自手機 | 顯示全部樓層

                                    Advertisement



流星☆雨 發表於 2024-10-15 03:27
本身真係唔想再參與關於呢條綫嘅討論,但睇嚟閣下都失失哋憶,唯有補充同更正一下成個改動點嚟,等冇咁了 ...

82K絕對有能力取代85A沙田區內走線,令85A上路。
noname617 發表於 2024-10-15 13:00 | 顯示全部樓層
流星☆雨 發表於 2024-10-15 03:27
本身真係唔想再參與關於呢條綫嘅討論,但睇嚟閣下都失失哋憶,唯有補充同更正一下成個改動點嚟,等冇咁了 ...

多謝你補充咁多資料啊!

1.當初由tiger,娟姐年代係多次要求已經要a41上廣黃,巴士公司同td係有提過無位同試過路為由,駁回有關建議,同時提及過1個人仲會搭呢條線都唔可以殺線或路線改動,影響原有乘客!以上1個人言論係當年tiger係議會討論上,果任td講的

2.3.4.九巴走數一向架啦!第一日先知?

kay 發表於 2024-10-15 13:16 | 顯示全部樓層
FBI2 發表於 2024-10-15 12:25
82K絕對有能力取代85A沙田區內走線,令85A上路。

其實唔係仲有D吊腳位既話
82K一早執左笠

以佢客量都接近取消標準

去返廣源咁之前就唔應該縮去圓洲角

不過90年代計數應該有4千幾人
千禧年得返3000
2010後得返得返1200

四個字可以形容無力回天
謝絕不當行為人士任何滋擾,後果自負
ryumew 發表於 2024-10-15 13:36 來自手機 | 顯示全部樓層

                                    Advertisement



想80K拉入石門邨,給他們(長者)方便去威院
您需要登錄後才可以回帖 登錄 | 會員申請加入

本版積分規則

Advertisement

Advertisement

Advertisement

Advertisement

Advertisement

站規|清理本站Cookies|hkitalk.net 香港交通資訊網

GMT+8, 2025-12-21 14:56

Powered by Discuz! X3.4

Copyright © 2001-2020, Tencent Cloud.

快速回復 返回頂部 返回列表