hkitalk.net 香港交通資訊網

 找回密碼
 會員申請加入
搜索



Advertisement

(B0)香港巴士車務及車廂設備 (B1)香港巴士廣告消息/廣告車行踪 (B2)香港巴士討論 [熱門] [精華] (B3)巴士攝影作品貼圖區 [熱門] [精華] (B3i)即拍即貼 -手機相&翻拍Mon相 (B4)兩岸三地巴士討論 [精華] (B5)外地巴士討論 [精華]

Advertisement


(B6)旅遊巴士及過境巴士 [精華] (B7)巴士特別所見 (B11)巴士精華區 (B22)巴士迷吹水區   (V)私家車,商用車,政府及特種車輛 [精華]
(A6)相片及短片分享/攝影技術 (A10)香港地方討論 [精華] (A11)消費著數及飲食資訊 (A16)建築物機電裝置及設備 (A19)問路專區 (N)其他討論題目  
(F1)交通路線集思建議區 (C2)航空 [精華] (C3)海上交通及船隻 [精華] (D1)公共交通有關商品 [精華]   (Y)hkitalk.net會員福利部 (Z)站務資源中心
(R1)香港鐵路 [精華] (R2)香港電車 [精華] (R3)港外鐵路 [精華]   (O1)omsi討論區 (O2)omsi下載區 (O3)omsi教學及求助區
(M1)小型巴士綜合討論 (M2)小型巴士多媒體分享區 (M3)香港小型巴士字軌表        
 

Advertisement

 

hkitalk.net 香港交通資訊網»論壇 (B) Bus 巴士討論區 香港巴士討論 (B2) 2024年渡海泳比賽灣仔北及尖沙咀的特別交通及運輸安排 ...
開啟左側

2024年渡海泳比賽灣仔北及尖沙咀的特別交通及運輸安排

[複製鏈接]
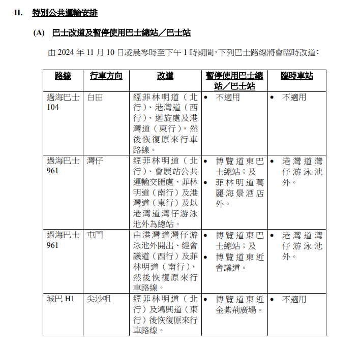
rheneaschoi 發表於 2024-11-7 11:23 | 顯示全部樓層 |閱讀模式

                                    Advertisement



                                    Advertisement

limited 發表於 2024-11-7 14:00 | 顯示全部樓層
留意天文台於比賽當日早上6時仍懸掛一號或以上颱風信號, 比賽將會取消
EvilKo 發表於 2024-11-7 14:14 | 顯示全部樓層
104班卡佬應該會直接喺菲林明道調頭

961 12800車多,未必會咁玩
樂仔〞 發表於 2024-11-7 23:08 | 顯示全部樓層

                                    Advertisement



EvilKo 發表於 2024-11-7 14:14
104班卡佬應該會直接喺菲林明道調頭

961 12800車多,未必會咁玩

961 除咗山景頭 5 班車之外 , 都係經銅鑼灣過嚟 , 基本上唔會跟 TD 通告咁改路
lucky_al 發表於 2024-11-9 13:12 | 顯示全部樓層
比賽正式取消,所有安排亦不會實施,敬請留意
巴總路線相片庫
您需要登錄後才可以回帖 登錄 | 會員申請加入

本版積分規則

Advertisement

Advertisement

Advertisement

Advertisement

Advertisement

站規|清理本站Cookies|hkitalk.net 香港交通資訊網

GMT+8, 2026-3-22 01:52

Powered by Discuz! X3.4

Copyright © 2001-2020, Tencent Cloud.

快速回復 返回頂部 返回列表