hkitalk.net 香港交通資訊網

 找回密碼
 會員申請加入
搜索



Advertisement

(B0)香港巴士車務及車廂設備 (B1)香港巴士廣告消息/廣告車行踪 (B2)香港巴士討論 [熱門] [精華] (B3)巴士攝影作品貼圖區 [熱門] [精華] (B3i)即拍即貼 -手機相&翻拍Mon相 (B4)兩岸三地巴士討論 [精華] (B5)外地巴士討論 [精華]

Advertisement


(B6)旅遊巴士及過境巴士 [精華] (B7)巴士特別所見 (B11)巴士精華區 (B22)巴士迷吹水區   (V)私家車,商用車,政府及特種車輛 [精華]
(A6)相片及短片分享/攝影技術 (A10)香港地方討論 [精華] (A11)消費著數及飲食資訊 (A16)建築物機電裝置及設備 (A19)問路專區 (N)其他討論題目  
(F1)交通路線集思建議區 (C2)航空 [精華] (C3)海上交通及船隻 [精華] (D1)公共交通有關商品 [精華]   (Y)hkitalk.net會員福利部 (Z)站務資源中心
(R1)香港鐵路 [精華] (R2)香港電車 [精華] (R3)港外鐵路 [精華]   (O1)omsi討論區 (O2)omsi下載區 (O3)omsi教學及求助區
(M1)小型巴士綜合討論 (M2)小型巴士多媒體分享區 (M3)香港小型巴士字軌表        
 

Advertisement

 

hkitalk.net 香港交通資訊網»論壇 (B) Bus 巴士討論區 香港巴士討論 (B2) 房屋局局長分享九巴268線巴士及攸壆路巴士總站的相片 ...
開啟左側

[其他] 房屋局局長分享九巴268線巴士及攸壆路巴士總站的相片

  [複製鏈接]
tomlui007 發表於 2025-1-2 20:59 | 顯示全部樓層

                                    Advertisement



提示: 作者被禁止或刪除 內容自動屏蔽

                                    Advertisement

m_rd08 發表於 2025-1-2 21:00 | 顯示全部樓層

趁某人未入場前,放低幾張圖截胡先
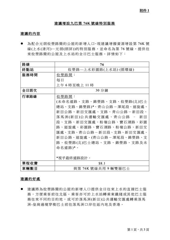
From 24-25 RPP:
762681.png
762682.png
762683.png
762684.png
762685.png
762686.png
SFD JV EGI
hadboy5 發表於 2025-1-2 21:00 | 顯示全部樓層
PF2802 發表於 2025-1-2 17:38
得2,100個單位仲要8成係2人單位

咁都可以攞到咁多資源

268應該考慮同76合併,客源更有保證
FBI2 發表於 2025-1-2 21:05 | 顯示全部樓層

                                    Advertisement



m_rd08 發表於 2025-1-2 21:00
趁某人未入場前,放低幾張圖截胡先
From 24-25 RPP:

聖經勞專用賽道你都敢截?

成世人只懂玩巴士
GK9509@39A 發表於 2025-1-2 21:10 | 顯示全部樓層
FBI2 發表於 2025-1-2 21:05
聖經勞專用賽道你都敢截?

祝佢安心上路
請讓座予同行啲小孩及長者
kmb71k 發表於 2025-1-2 23:15 | 顯示全部樓層
Jack2047 發表於 2025-1-2 20:10
應該大部分簡約公屋都會開新線

251C : hello

以上回應,是否可行?是否合適?
kmb71k 發表於 2025-1-2 23:15 | 顯示全部樓層

                                    Advertisement



hadboy5 發表於 2025-1-2 21:00
268應該考慮同76合併,客源更有保證

是但一邊一塞就斷晒纜
況且又唔係做晒成段青山公路
合併客量高極有限


以上回應,是否可行?是否合適?
kmb71k 發表於 2025-1-2 23:20 | 顯示全部樓層
tomlui007 發表於 2025-1-2 20:56
行出去已經有上水車,公屋 唔係 私樓,有需要開條長途線入去咩?

行出去都幾遠下
仲要個站唔喺路口附近
出元朗仲要過多條隧道
以上回應,是否可行?是否合適?
EX-TL 發表於 2025-1-3 01:26 | 顯示全部樓層
局長, 好似係叫大欖"隧道"轉車站, 唔好偷工減料.
EX-TL 發表於 2025-1-3 01:29 | 顯示全部樓層

                                    Advertisement



PF2802 發表於 2025-1-2 17:38
得2,100個單位仲要8成係2人單位

咁都可以攞到咁多資源

要帶來幸福感嘛
您需要登錄後才可以回帖 登錄 | 會員申請加入

本版積分規則

Advertisement

Advertisement

Advertisement

Advertisement

Advertisement

站規|清理本站Cookies|hkitalk.net 香港交通資訊網

GMT+8, 2026-3-23 23:55

Powered by Discuz! X3.4

Copyright © 2001-2020, Tencent Cloud.

快速回復 返回頂部 返回列表