hkitalk.net 香港交通資訊網

 找回密碼
 會員申請加入
搜索



Advertisement

(B0)香港巴士車務及車廂設備 (B1)香港巴士廣告消息/廣告車行踪 (B2)香港巴士討論 [熱門] [精華] (B3)巴士攝影作品貼圖區 [熱門] [精華] (B3i)即拍即貼 -手機相&翻拍Mon相 (B4)兩岸三地巴士討論 [精華] (B5)外地巴士討論 [精華]

Advertisement


(B6)旅遊巴士及過境巴士 [精華] (B7)巴士特別所見 (B11)巴士精華區 (B22)巴士迷吹水區   (V)私家車,商用車,政府及特種車輛 [精華]
(A6)相片及短片分享/攝影技術 (A10)香港地方討論 [精華] (A11)消費著數及飲食資訊 (A16)建築物機電裝置及設備 (A19)問路專區 (N)其他討論題目  
(F1)交通路線集思建議區 (C2)航空 [精華] (C3)海上交通及船隻 [精華] (D1)公共交通有關商品 [精華]   (Y)hkitalk.net會員福利部 (Z)站務資源中心
(R1)香港鐵路 [精華] (R2)香港電車 [精華] (R3)港外鐵路 [精華]   (O1)omsi討論區 (O2)omsi下載區 (O3)omsi教學及求助區
(M1)小型巴士綜合討論 (M2)小型巴士多媒體分享區 (M3)香港小型巴士字軌表        
 

Advertisement

 

hkitalk.net 香港交通資訊網»論壇 (B) Bus 巴士討論區 香港巴士討論 (B2) 有議員建議開設文化專線巴士服務
開啟左側

[其他] 有議員建議開設文化專線巴士服務

  [複製鏈接]
rheneaschoi 發表於 2025-3-6 11:46 | 顯示全部樓層 |閱讀模式

                                    Advertisement



本帖最後由 rheneaschoi 於 2025-3-6 11:53 編輯
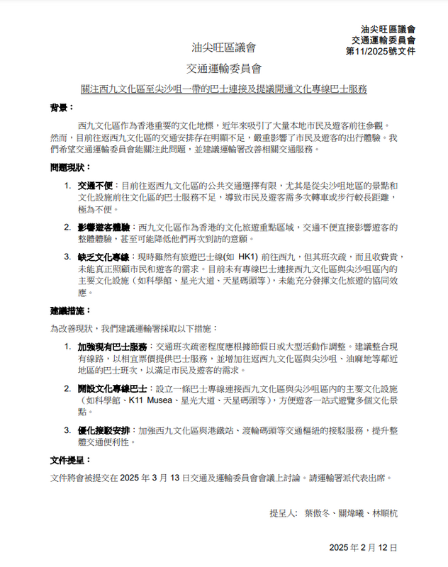
開設文化專線巴士:設立一條巴士專線連接西九文化區與尖沙咀區內的主要文化設施
(如科學館、K11 Musea、星光大道、天星碼頭等),方便遊客一站式遊覽多個文化景
點。

SC20250306114615.png
來源:油尖旺區議會網站

https://www.districtcouncils.gov ... C_Paper_2025_11.pdf

                                    Advertisement

andy92 發表於 2025-3-6 12:14 | 顯示全部樓層
77M 小巴表示: ... ?
EX-TL 發表於 2025-3-6 12:27 | 顯示全部樓層
睇晒三點建議, 佢地想要巴士, 相宜票價, 加密班次, 到達油麻地及尖沙咀, 可以去到科學館 K11 Musea 星光大道 天星碼頭.

最符合佢地要求而又最簡單做法, 就係九巴8號加密班次, 另開一條兜入西九文化區的8號特班唔入何文田 紅磡.
Ohm 發表於 2025-3-6 13:45 | 顯示全部樓層

                                    Advertisement



andy92 發表於 2025-3-6 12:14
77M 小巴表示: ... ?

遊客唔適宜坐小巴
我覺得現有296D、973都夠做啦,開過條遊客專線都唔會平同密得去邊
吳宗錡 發表於 2025-3-6 19:52 | 顯示全部樓層
296D加雙向分段收費咪搞掂
ccchhhuuunnn 發表於 2025-3-6 19:58 來自手機 | 顯示全部樓層
Ohm 發表於 2025-3-6 13:45
遊客唔適宜坐小巴
我覺得現有296D、973都夠做啦,開過條遊客專線都唔會平同密得去邊
...

遊客都唔使平同密
不過就算唔計普通路線8/296D/973等
都好似同HK1/W4有啲overlap
mak5052 發表於 2025-3-6 21:07 | 顯示全部樓層

                                    Advertisement



叫城巴開當年新巴未開成的西九招標線 705? 不過縮短到紅磡站, 及按議員建議修改部份行法 (揉合機鐵通車初期的 M1 部份行法)
建議行法: 九龍站 > 西九故宮, M+ > 高鐵站 (戲曲中心) > 佐敦道 (廟街) > 彌敦道 > 尖碼 > 漆咸道 (科學館, 歷史博物館) > 紅磡站 > 星光大道 > 尖碼 > 彌敦道 > 榕樹頭 > 上海街 > 高鐵站 > 九龍站 > 西九故宮, M+ > 九龍站
kay 發表於 2025-3-6 21:14 | 顯示全部樓層
ccchhhuuunnn 發表於 2025-3-6 19:58
遊客都唔使平同密
不過就算唔計普通路線8/296D/973等
都好似同HK1/W4有啲overlap ...

講得出既選擇都有缺失

296D可能衰站位唔靚
咁岩個尖沙咀底部就無站得兩邊
215X密D但到K11前少少但入唔到博物館道

HK1 973天價同埋973平日唔入

77M 30分先一班入博物館道



有紅線才有正常討論
mak5052 發表於 2025-3-6 22:02 | 顯示全部樓層
kay 發表於 2025-3-6 21:14
講得出既選擇都有缺失

296D可能衰站位唔靚

或者 8A 延長至九龍站及西九文化區? (去程尖碼後跟 HK1 去西九, 之後入九龍站, 高鐵站, 然後跟 280X 出彌敦道後返回尖碼再回黃埔)
 樓主| rheneaschoi 發表於 2025-3-6 22:09 | 顯示全部樓層

                                    Advertisement



本帖最後由 rheneaschoi 於 2025-3-6 22:26 編輯

其實如果W4延長至尖沙咀碼頭開出可唔可行?


擷取1.PNG
您需要登錄後才可以回帖 登錄 | 會員申請加入

本版積分規則

Advertisement

Advertisement

Advertisement

Advertisement

Advertisement

站規|清理本站Cookies|hkitalk.net 香港交通資訊網

GMT+8, 2026-3-22 14:03

Powered by Discuz! X3.4

Copyright © 2001-2020, Tencent Cloud.

快速回復 返回頂部 返回列表