hkitalk.net 香港交通資訊網

 找回密碼
 會員申請加入
搜索



Advertisement

(B0)香港巴士車務及車廂設備 (B1)香港巴士廣告消息/廣告車行踪 (B2)香港巴士討論 [熱門] [精華] (B3)巴士攝影作品貼圖區 [熱門] [精華] (B3i)即拍即貼 -手機相&翻拍Mon相 (B4)兩岸三地巴士討論 [精華] (B5)外地巴士討論 [精華]

Advertisement


(B6)旅遊巴士及過境巴士 [精華] (B7)巴士特別所見 (B11)巴士精華區 (B22)巴士迷吹水區   (V)私家車,商用車,政府及特種車輛 [精華]
(A6)相片及短片分享/攝影技術 (A10)香港地方討論 [精華] (A11)消費著數及飲食資訊 (A16)建築物機電裝置及設備 (A19)問路專區 (N)其他討論題目  
(F1)交通路線集思建議區 (C2)航空 [精華] (C3)海上交通及船隻 [精華] (D1)公共交通有關商品 [精華]   (Y)hkitalk.net會員福利部 (Z)站務資源中心
(R1)香港鐵路 [精華] (R2)香港電車 [精華] (R3)港外鐵路 [精華]   (O1)omsi討論區 (O2)omsi下載區 (O3)omsi教學及求助區
(M1)小型巴士綜合討論 (M2)小型巴士多媒體分享區 (M3)香港小型巴士字軌表        
 

Advertisement

 

hkitalk.net 香港交通資訊網»論壇 (B) Bus 巴士討論區 香港巴士討論 (B2) 東區區議員關注東區與各邊境口岸的交通安排及建議 ...
開啟左側

東區區議員關注東區與各邊境口岸的交通安排及建議

  [複製鏈接]
m_rd08 發表於 2025-8-11 19:45 | 顯示全部樓層 |閱讀模式

                                    Advertisement



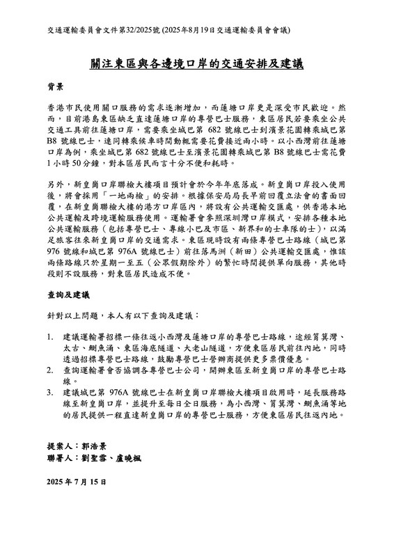
e_ttc_2025_032_tc1.png
SFD JV EGI

                                    Advertisement

hkcctim2012 發表於 2025-8-11 20:08 來自手機 | 顯示全部樓層
682-B8
mak5052 發表於 2025-8-11 20:15 | 顯示全部樓層

就是議員嫌 B8-682 慢,自己也嫌 682 逆向太疏不易接駁
不過講到 976A,不如 976/976A 用 606/606A 初期模式運作?(976 拉到皇崗、藍灣,飛走凹頭並全日,976A 改為開繁時四班,做現有 976系的定位)
kay 發表於 2025-8-11 20:17 | 顯示全部樓層

                                    Advertisement



其實住港島北上一定要花多D時間

評分

參與人數 1aPower +2 HugeC +5 收起 理由
pcckw + 2 + 5 英雄所見略同

查看全部評分

有紅線才有正常討論
skp12328 發表於 2025-8-11 20:31 | 顯示全部樓層
嘉亨灣有跨境巴士站預留位啦,居然冇人提?
duncan827 發表於 2025-8-11 20:51 | 顯示全部樓層
788/789/8p 落灣仔轉跑狗應該最快
DC3938 發表於 2025-8-11 21:08 | 顯示全部樓層

                                    Advertisement



mak5052 發表於 2025-8-11 20:15
就是議員嫌 B8-682 慢,自己也嫌 682 逆向太疏不易接駁
不過講到 976A,不如 976/976A 用 606/606A 初期 ...

開條口岸線就要跟682行, 唔係無客,反而可以B8可唔可以沙田開特快,唔經大埔,就可以快D!
kmb71k 發表於 2025-8-11 21:33 | 顯示全部樓層
唔駛諗,條線咁長途,運輸署一定會叫你轉車

區區都話要直通專營巴士過境
邊有咁多位俾你擺

評分

參與人數 1aPower +2 HugeC +5 收起 理由
pcckw + 2 + 5 區區都話要直通專營巴士過境,邊有咁多位俾.

查看全部評分

以上回應,是否可行?是否合適?
GK9509@39A 發表於 2025-8-11 21:33 | 顯示全部樓層
A12咪去到邊境
請讓座予同行啲小孩及長者
VA73@2A 發表於 2025-8-11 22:46 | 顯示全部樓層

                                    Advertisement




仲有北角匯門口有中旅巴士去深圳灣
您需要登錄後才可以回帖 登錄 | 會員申請加入

本版積分規則

Advertisement

Advertisement

Advertisement

Advertisement

Advertisement

站規|清理本站Cookies|hkitalk.net 香港交通資訊網

GMT+8, 2026-3-23 21:28

Powered by Discuz! X3.4

Copyright © 2001-2020, Tencent Cloud.

快速回復 返回頂部 返回列表