[分享/報告]
B3A富泰特別班冇人撳鐘直接飛走
火...
[複製鏈接]
|
lsc04d11 發表於 2025-8-28 11:21
有好多總站客冇需要都㩒鐘嫁播 可能佢哋背後都有啲故事
但呢種㩒多咗 對大家而言都冇乜蝕底
我覺得佢係真係諗住25號開始開 |
|
|
|
|
|
|
|
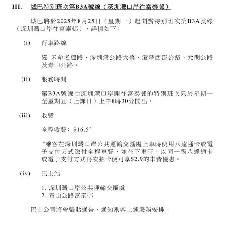
根據呢張通告字面理解真係25號開始有富泰特,如果唔係即係城巴玩晒班客同司機。
|
|
|
Volvo B8L
|
|
|
|
|
城巴口岸B線唔跟時間表開車/私下加班都唔係新鮮事...
今朝無聊開吓新東口岸線B8望吓,頭車09:00,下一班車係09:05 。
咁唔通又係城巴錯咩 。
重點係要諗點解司機會話平板寫下一站係五柳路。
|
|
|
你有你可愛,我有我好笑。
|
|
|
|
|
Man@MFHK 發表於 2025-8-28 12:18
根據呢張通告字面理解真係25號開始有富泰特,如果唔係即係城巴玩晒班客同司機。
...
玩埋運輸署添,張通告係經運輸署出
https://www.td.gov.hk/tc/traffic_notices/index_id_82389.html |
|
|
|
|
|
|
|
直至依一刻,城巴App B3A 頁面關於學校假期既通告就得7月11日嗰張
字面睇依家仲係學校假期
至於點解當日8:30有班車,就真係城巴自己先知 |
|
|
|
|
|
|
|
睇返網台嘅片,見到個報站器又真係唔係出CITYBUS,而係出50《》B3X轉乘優惠,
代表平板報站及電牌都應該係以正常行車路線,即以山景為總站佢行程,
咁司機又真係無任何錯啵⋯⋯
|
|
|
你有你可愛,我有我好笑。
|
|
|
|
|
有人cap 到今朝APP 係有顯示830特車,有寫明係富泰特
至於出事班車平板點解係普通車就城巴要解釋喇
加埋通告混亂既問題 (學校假期定義不一),明顯係城巴管理有問題害左前線同乘客
|
|
|
|
|
|
|
|
上晒SOCIAL MEDIA,今日都仲錯就真係「死性不改」啦
|
|
|
你有你可愛,我有我好笑。
|
|
|
|
|
本帖最後由 C68A 於 2025-8-29 14:21 編輯
通告都寫得好清楚, 學校假期暫停深圳灣開07:15班次, 關呢班新加既08:30咩事呢?
加上根據1/5既加班通告同25/8加班通告既表述, 由14/7開始暫停既07:15上課日班次, 已經由25/8起成為星期一至五正式班次而非上課日班次
|
|
|
|
|
|
|
|
本帖最後由 X962 於 2025-8-29 14:57 編輯
暫時係車長朋友間收到嘅消息:
* B3A富泰短棍已經係25/8起開始服務
* 當日出事嘅的確係富泰短棍
* 富泰短棍未落字軌表,無固定人/車
* 因為無內部通告,好多B3系字軌車長係出事前都唔知有富泰短棍呢樣野
* 出事車長當日都唔知有富泰短棍,所以腦海中只有去山景一條路線
* 好多B3系字軌車長都為出事車長抱不平,因為大家都唔知有咁嘅嘢
* 暫時都無人知上課日係點定義,可能要問番陳經理先知
|
|
|
居民巴士服務NRX962
|
|
|
|
|
|
Advertisement
Advertisement
Advertisement
Advertisement
Advertisement
|