hkitalk.net 香港交通資訊網

 找回密碼
 會員申請加入
搜索



Advertisement

(B0)香港巴士車務及車廂設備 (B1)香港巴士廣告消息/廣告車行踪 (B2)香港巴士討論 [熱門] [精華] (B3)巴士攝影作品貼圖區 [熱門] [精華] (B3i)即拍即貼 -手機相&翻拍Mon相 (B4)兩岸三地巴士討論 [精華] (B5)外地巴士討論 [精華]

Advertisement


(B6)旅遊巴士及過境巴士 [精華] (B7)巴士特別所見 (B11)巴士精華區 (B22)巴士迷吹水區   (V)私家車,商用車,政府及特種車輛 [精華]
(A6)相片及短片分享/攝影技術 (A10)香港地方討論 [精華] (A11)消費著數及飲食資訊 (A16)建築物機電裝置及設備 (A19)問路專區 (N)其他討論題目  
(F1)交通路線集思建議區 (C2)航空 [精華] (C3)海上交通及船隻 [精華] (D1)公共交通有關商品 [精華]   (Y)hkitalk.net會員福利部 (Z)站務資源中心
(R1)香港鐵路 [精華] (R2)香港電車 [精華] (R3)港外鐵路 [精華]   (O1)omsi討論區 (O2)omsi下載區 (O3)omsi教學及求助區
(M1)小型巴士綜合討論 (M2)小型巴士多媒體分享區 (M3)香港小型巴士字軌表        
 

Advertisement

 

hkitalk.net 香港交通資訊網»論壇 (B) Bus 巴士討論區 香港巴士討論 (B2) [280X復經欣翔道 取消西貢街巴士站🚫]
12
返回列表 發新帖
開啟左側

[路線消息] [280X復經欣翔道 取消西貢街巴士站🚫]

  [複製鏈接]
流星☆雨 發表於 2025-11-18 21:02 | 顯示全部樓層

                                    Advertisement



kiwai 發表於 2025-11-18 10:02
其實280X 的刊憲路線, 自2020年5月24日起都係經海寶路, 一直都冇改

九巴現時顯示行法係連翔道
希望到時仍然keep到行連翔道 食少啲燈

當然最好係欣翔道同高鐵站二選一 唔應該兩個站兜晒 倒走彌敦道客
鴨免:包容協助能力稍遜的板友

                                    Advertisement

m_rd08 發表於 2025-11-18 21:07 | 顯示全部樓層
流星☆雨 發表於 2025-11-18 21:02
九巴現時顯示行法係連翔道
希望到時仍然keep到行連翔道 食少啲燈

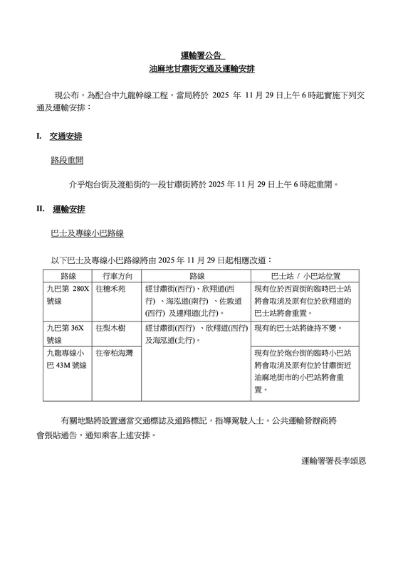
運吉份通告改返直接行連翔道
reopen of kansu street_tc_v21.png
SFD JV EGI
吳宗錡 發表於 2025-11-19 11:17 | 顯示全部樓層
m_rd08 發表於 2025-11-18 21:07
運吉份通告改返直接行連翔道

其實海寶路起來有咩作用?既然佐敦道都可以直接轉右入連翔道
Ricky403 發表於 2025-11-19 11:46 來自手機 | 顯示全部樓層

                                    Advertisement



吳宗錡 發表於 2025-11-19 11:17
其實海寶路起來有咩作用?既然佐敦道都可以直接轉右入連翔道

海寶路都唔只去到連翔道或西九龍公路
九龍站一帶入番油麻地呢條路係最快
Ricky403 發表於 2025-11-19 11:50 來自手機 | 顯示全部樓層
dennis28a 發表於 2025-11-18 15:35
其實西貢街個站係有數,而家搬走又有少少可惜

咁緊張呢啲數,就唔會有年幾時間都無入紙永久改道取消欣翔道個站
條280X兜駿洋無車加,落到25分鐘一班趕客此消彼長,又成日話總站爆哂無位,更無條件加車,而家再講乜做大都唔可能
吳宗錡 發表於 2025-11-19 12:35 | 顯示全部樓層
Ricky403 發表於 2025-11-19 11:50
咁緊張呢啲數,就唔會有年幾時間都無入紙永久改道取消欣翔道個站
條280X兜駿洋無車加,落到25分鐘一班趕 ...

280X總站冇位,係指麼地道定穗禾苑?
AndyCPH 發表於 2025-11-20 00:03 | 顯示全部樓層

                                    Advertisement



吳宗錡 發表於 2025-11-19 12:35
280X總站冇位,係指麼地道定穗禾苑?

麼地道只係下繁 多車出站塞紅綠燈
但係穗禾苑 不嬲都土地空間不足
吳宗錡 發表於 2025-11-20 00:23 | 顯示全部樓層
AndyCPH 發表於 2025-11-20 00:03
麼地道只係下繁 多車出站塞紅綠燈
但係穗禾苑 不嬲都土地空間不足

穗禾苑總站個size,係唔係淨係1條區內線+1條區外線就算?
定係280X應該全日踢部分班次去駿景園,做密返沙田市中心-尖沙嘴?

kwn1029 發表於 2025-11-20 09:22 | 顯示全部樓層
吳宗錡 發表於 2025-11-19 11:17
其實海寶路起來有咩作用?既然佐敦道都可以直接轉右入連翔道

海寶路最大作用係接駁油麻地交匯處、麗翔道,往海泓道、窩打老道一帶
一來海泓道好後期先延伸落佐敦道,二來唔駛食彌敦道啲燈
其實好野嚟
您需要登錄後才可以回帖 登錄 | 會員申請加入

本版積分規則

Advertisement

Advertisement

Advertisement

Advertisement

Advertisement

站規|清理本站Cookies|hkitalk.net 香港交通資訊網

GMT+8, 2026-3-22 12:37

Powered by Discuz! X3.4

Copyright © 2001-2020, Tencent Cloud.

快速回復 返回頂部 返回列表