hkitalk.net 香港交通資訊網

 找回密碼
 會員申請加入
搜索



Advertisement

(B0)香港巴士車務及車廂設備 (B1)香港巴士廣告消息/廣告車行踪 (B2)香港巴士討論 [熱門] [精華] (B3)巴士攝影作品貼圖區 [熱門] [精華] (B3i)即拍即貼 -手機相&翻拍Mon相 (B4)兩岸三地巴士討論 [精華] (B5)外地巴士討論 [精華]

Advertisement


(B6)旅遊巴士及過境巴士 [精華] (B7)巴士特別所見 (B11)巴士精華區 (B22)巴士迷吹水區   (V)私家車,商用車,政府及特種車輛 [精華]
(A6)相片及短片分享/攝影技術 (A10)香港地方討論 [精華] (A11)消費著數及飲食資訊 (A16)建築物機電裝置及設備 (A19)問路專區 (N)其他討論題目  
(F1)交通路線集思建議區 (C2)航空 [精華] (C3)海上交通及船隻 [精華] (D1)公共交通有關商品 [精華]   (Y)hkitalk.net會員福利部 (Z)站務資源中心
(R1)香港鐵路 [精華] (R2)香港電車 [精華] (R3)港外鐵路 [精華]   (O1)omsi討論區 (O2)omsi下載區 (O3)omsi教學及求助區
(M1)小型巴士綜合討論 (M2)小型巴士多媒體分享區 (M3)香港小型巴士字軌表        
 

Advertisement

 

hkitalk.net 香港交通資訊網»論壇 (B) Bus 巴士討論區 香港巴士討論 (B2) 龍運A33 繞經港珠澳大橋香港口岸
開啟左側

[路線消息] 龍運A33 繞經港珠澳大橋香港口岸

  [複製鏈接]
m_rd08 發表於 2025-12-4 11:18 | 顯示全部樓層 |閱讀模式

                                    Advertisement



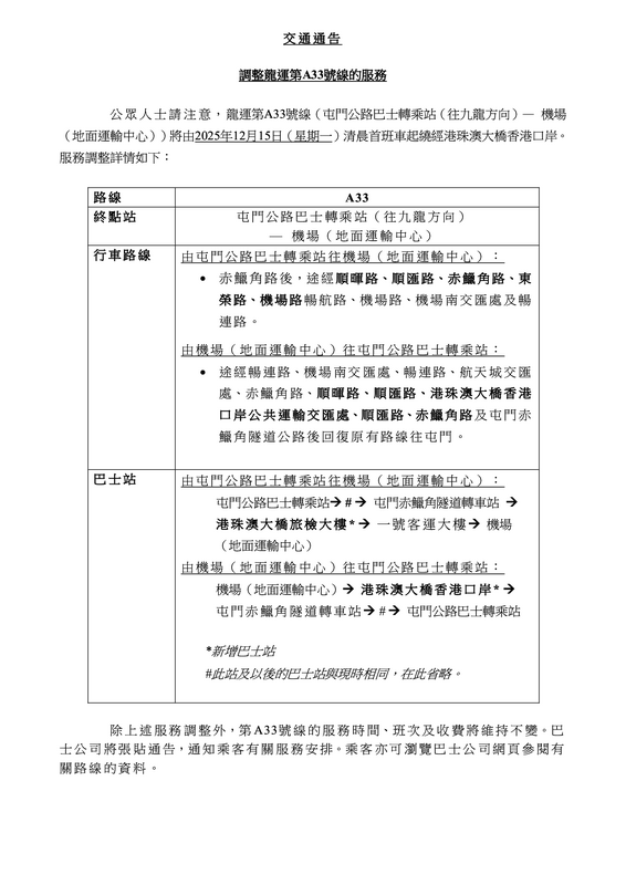
20251204_TA_LWB_A33_CHI1.png
SFD JV EGI

                                    Advertisement

deal5354 發表於 2025-12-4 11:45 | 顯示全部樓層
象徵所有龍運A線及NA線已全部繞經港珠澳大橋 (代681巴士總站站長講既)
lsc04d11 發表於 2025-12-4 12:21 來自手機 | 顯示全部樓層
我會好奇空出嚟嘅屯赤(A2)會否引發屯赤站位重組  令R33客不再混亂   (有時R33司機為免阻人泊到好後但開放上客,但有時又要等到司機泊正喺A4先排隊上  尤其是呢條係遊客線 好多非常客 好難捉摸)
天空之神 發表於 2025-12-4 12:31 | 顯示全部樓層

                                    Advertisement



deal5354 發表於 2025-12-4 11:45
象徵所有龍運A線及NA線已全部繞經港珠澳大橋 (代681巴士總站站長講既)

HKIA approved ?

評分

參與人數 2aPower +1 HugeC +2 收起 理由
deal5354 + 1 + 1 咩都係要HKIA批准左先
GK9509@39A + 1 代位“

查看全部評分

.
LN9267 發表於 2025-12-4 13:01 | 顯示全部樓層
deal5354 發表於 2025-12-4 11:45
象徵所有龍運A線及NA線已全部繞經港珠澳大橋 (代681巴士總站站長講既)

這個改動減輕其他屯赤A車的負荷,本身來往港澳需求這麽大,加上屯門來往港珠澳這麽近,吸引更多屯門人去澳門玩,A33入港珠澳令其他屯赤A車騰空多些位給不是轉車的人上車。
愛車:九巴ATE189(LN9267)、新巴5787(VX1817)
西九小確幸 發表於 2025-12-4 13:51 | 顯示全部樓層
本帖最後由 西九小確幸 於 2025-12-5 02:14 編輯

del
從西九龍出發,看香港交通優劣
eric278 發表於 2025-12-4 15:02 來自手機 | 顯示全部樓層

                                    Advertisement



天空之神 發表於 2025-12-4 12:31
HKIA approved ?

港珠澳大橋香港口岸不屬HKIA範圍
EvilKo 發表於 2025-12-4 15:32 | 顯示全部樓層
eric278 發表於 2025-12-4 15:02
港珠澳大橋香港口岸不屬HKIA範圍

阻礙機場行程喎,機管局冇得出聲?平時唔係乜都要問機管局㗎咩?
toyl 發表於 2025-12-4 15:54 | 顯示全部樓層
EvilKo 發表於 2025-12-4 15:32
阻礙機場行程喎,機管局冇得出聲?平時唔係乜都要問機管局㗎咩?

真!返7點果班人肯定會由唔遲到變遲到,尤其是搭2車(0535原加班前頭車)
多多投訴睇下仲有得點拆……
ccchhhuuunnn 發表於 2025-12-4 16:12 來自手機 | 顯示全部樓層

                                    Advertisement



deal5354 發表於 2025-12-4 11:45
象徵所有龍運A線及NA線已全部繞經港珠澳大橋 (代681巴士總站站長講既)

有冇落過RPP先?
有同冇都要加返句
您需要登錄後才可以回帖 登錄 | 會員申請加入

本版積分規則

Advertisement

Advertisement

Advertisement

Advertisement

Advertisement

站規|清理本站Cookies|hkitalk.net 香港交通資訊網

GMT+8, 2026-3-11 10:42

Powered by Discuz! X3.4

Copyright © 2001-2020, Tencent Cloud.

快速回復 返回頂部 返回列表