hkitalk.net 香港交通資訊網

 找回密碼
 會員申請加入
搜索



Advertisement

(B0)香港巴士車務及車廂設備 (B1)香港巴士廣告消息/廣告車行踪 (B2)香港巴士討論 [熱門] [精華] (B3)巴士攝影作品貼圖區 [熱門] [精華] (B3i)即拍即貼 -手機相&翻拍Mon相 (B4)兩岸三地巴士討論 [精華] (B5)外地巴士討論 [精華]

Advertisement


(B6)旅遊巴士及過境巴士 [精華] (B7)巴士特別所見 (B11)巴士精華區 (B22)巴士迷吹水區   (V)私家車,商用車,政府及特種車輛 [精華]
(A6)相片及短片分享/攝影技術 (A10)香港地方討論 [精華] (A11)消費著數及飲食資訊 (A16)建築物機電裝置及設備 (A19)問路專區 (N)其他討論題目  
(F1)交通路線集思建議區 (C2)航空 [精華] (C3)海上交通及船隻 [精華] (D1)公共交通有關商品 [精華]   (Y)hkitalk.net會員福利部 (Z)站務資源中心
(R1)香港鐵路 [精華] (R2)香港電車 [精華] (R3)港外鐵路 [精華]   (O1)omsi討論區 (O2)omsi下載區 (O3)omsi教學及求助區
(M1)小型巴士綜合討論 (M2)小型巴士多媒體分享區 (M3)香港小型巴士字軌表        
 

Advertisement

 

hkitalk.net 香港交通資訊網»論壇 (B) Bus 巴士討論區 香港巴士討論 (B2) 增設屯門及元朗區九巴路線分段收費
開啟左側

[路線消息] 增設屯門及元朗區九巴路線分段收費

  [複製鏈接]
m_rd08 發表於 2026-1-16 15:51 | 顯示全部樓層 |閱讀模式

                                    Advertisement



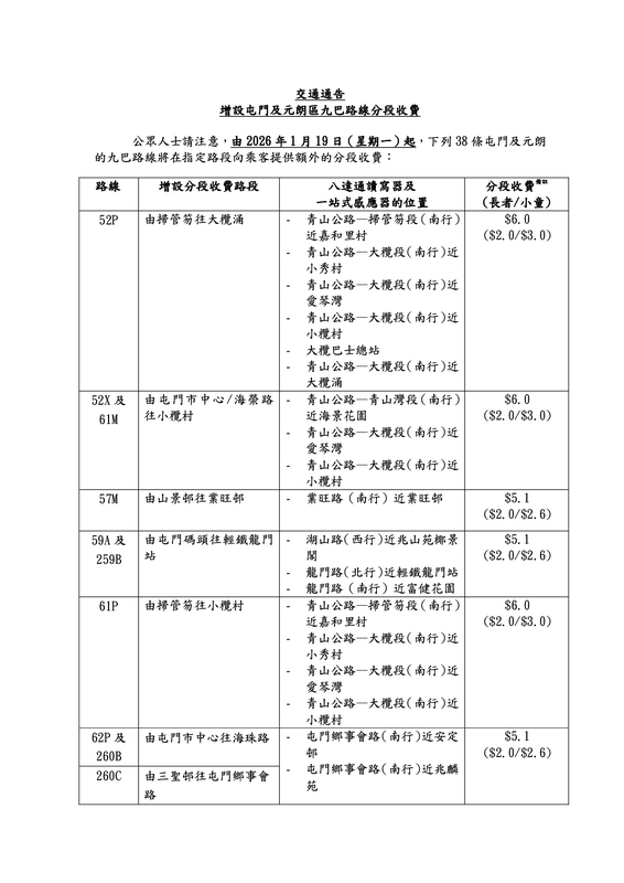
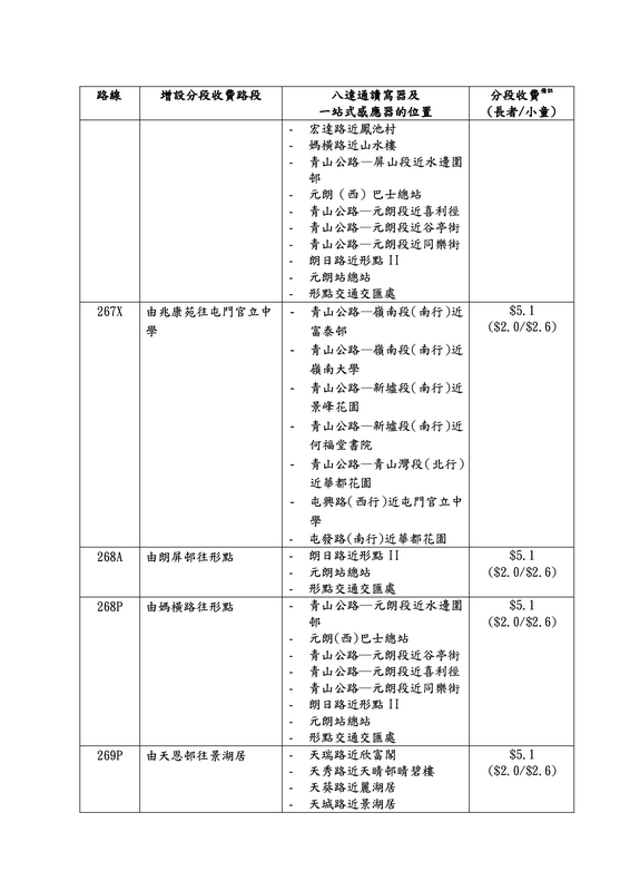
YT_Td1.png
YT_Td2.png
YT_Td3.png
YT_Td4.png
YT_Td5.png
YT_Td6.png
YT_Td7.png

SFD JV EGI

                                    Advertisement

GA6749 發表於 2026-1-16 16:07 | 顯示全部樓層
kmb63x 發表於 2026-1-16 16:16 來自手機 | 顯示全部樓層
53咁耐仲未有份加
lsc04d11 發表於 2026-1-16 16:29 來自手機 | 顯示全部樓層

                                    Advertisement



kmb63x 發表於 2026-1-16 16:16
53咁耐仲未有份加

53加咩嘢? 站站都有得你喺車入面拍喎


反而 252S冇係因為....?(被遺忘的新線?)
仲有67A真心唔想俾佢喎........
kmb63x 發表於 2026-1-16 16:32 來自手機 | 顯示全部樓層
lsc04d11 發表於 2026-1-16 16:29
53加咩嘢? 站站都有得你喺車入面拍喎



53嘅落車拍卡分段貴好多$10,元朗/田廈路/青公沿途落
busnrail_fans 發表於 2026-1-16 16:55 | 顯示全部樓層
68M呢條長途線中嘅「短途線」終於都有
932gz6061 發表於 2026-1-16 16:56 | 顯示全部樓層

                                    Advertisement



沙田區:

評分

參與人數 1HugeC +10 收起 理由
S3V3 + 10 英雄所見略同

查看全部評分

EvilKo 發表於 2026-1-16 17:19 | 顯示全部樓層
lsc04d11 發表於 2026-1-16 16:29
53加咩嘢? 站站都有得你喺車入面拍喎

富泰、嶺大裝拍卡機後,67M、67X都用到,但就係67A冇雙分

之前係特工講過67A同M殊途同歸,M食A就可以做到雙分,不過唔知要等到幾時
GW5878 發表於 2026-1-16 17:47 | 顯示全部樓層
259C 都有會唔會搞笑左D
ccchhhuuunnn 發表於 2026-1-16 17:54 | 顯示全部樓層

                                    Advertisement



本帖最後由 ccchhhuuunnn 於 2026-1-16 18:03 編輯
EvilKo 發表於 2026-1-16 17:19
富泰、嶺大裝拍卡機後,67M、67X都用到,但就係67A冇雙分

之前係特工講過67A同M殊途同歸,M食A就可以做 ...

分家前冇雙分嘅259D/62X終於加返
其實都暗示嚟緊有重組唔會搞住,同時揭示咗將來佈局
一次過加返完曬重組/特別線/過去幾年新線
但傳說中會收皮嘅259E同67A一樣冇加
似乎就係箇中玄機
259C都有份就可能係因為同路嘅259B同時有,就算259C收皮都有直接替代
252S就應該係入紙申請嗰刻未開線

btw 屯元天呢啲繼續用號線號做primary key嘅宣傳同通告,真係巴迷先睇得明
北區/將軍澳用上車站/區排,正常好多
您需要登錄後才可以回帖 登錄 | 會員申請加入

本版積分規則

Advertisement

Advertisement

Advertisement

Advertisement

Advertisement

站規|清理本站Cookies|hkitalk.net 香港交通資訊網

GMT+8, 2026-3-11 16:10

Powered by Discuz! X3.4

Copyright © 2001-2020, Tencent Cloud.

快速回復 返回頂部 返回列表