原帖由 KS 於 2013-2-4 23:51 發表 
葵盛班議員真係唔知攪緊乜,
無論巴士小巴, 成個葵盛交通都愈來愈差
其實維持番幾年前(即葵涌村未入哂伙)之前o既水平已經ok,
自從葵涌村入哂伙之後,
巴士小巴資源冇加到,
但係就要葵盛村分資源去俾葵涌村加強服務 ...
哈哈, 新葵涌村入伙到而家交通都已經嘈到拆天, 先係小巴89系亂黎, 少左車上葵盛,
而家仲連累37加價, 南葵真係攪到同仇敵愾
山下咁大條38A遊街就唔去改 |
|
|
|
|
|
|
|
利申:深水埗人
睇完真係火都黎
33A 原本回程有深水埗分段,依家焗人搭37俾多d,又無快到
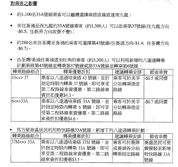
33A 轉6 何來節省車資? 33A 會收人$6.4
都係個句,應該要搞快既係42A 而唔係41/ 殺43C
42A 海輝道上落,順便做埋大角咀客
跟住43C 可以搬上旺火(如果可以搬走93K)
41 真係用BBI 搞掂佢算la
41A 唔入深水埗係好事,不過多人既長安反而要係青衣兜,不知所謂
45/46 呢對荔景孖寶唔搞,反而走去搞多d深水埗人去既荃葵
36B 之前反對真係講唔通
40反對係無左觀青(不過都通過左)
但今次深水埗真係無咩理由支持33A/37搞成甘 |
評分
-
查看全部評分
|
|
|
|
|
|
|
原帖由 s3n354 於 2013-2-4 23:50 發表 
睇地圖就係,
下繁可以想像下全車坐滿梨木樹客,
行石圍角兜象山, 行2次隧道先落到梨木樹
不如逆循環仲順路啦, 又唔駛得失大窩口地鐵站班客,
仲有大窩口轉車班西北線轉乘客點算? ... 調返轉既話就搵唔到43X分段填位... |
|
|
某巴士公司疑似謊稱區議會重組方案經區議會通過
|
|
|
|
|
南九龍長途線提速,深水埗區注定當災,今年葵青RDP部份區域,往來深水埗服務無故加價及大幅減班,值得相榷。
--------------------------------------------------
33A 來往 大窩口及荃灣沙咀道
大窩口及荃灣沙咀道服務由43線轉乘37線取代,車費$5.7(不變/加$0.7)。
或33A線轉乘6線取代,車費$5.7(不變/加$0.7)。
33A 來往 葵涌邨
葵涌邨道服務由37線取代,車費$5.7(不變/加$0.7)。來往班次將增加30%。
37 來往 葵芳、葵興及葵盛圍
37線車費$5.7(加$0.5)。來往班次將減少~45%。
41 來往 青衣(青康路及楓樹窩路)
青康路服務由42A線取代,車費$6.1(減$1.5)。來往班次將減少~55%(包括43C取消)。
楓樹窩路服務由44線取代,車費$5.7(減$1.9)。來往班次將減少~55% (包括41A改道)。
41A 來往 青衣北(楓樹窩路及青衣碼頭)
楓樹窩路及青衣碼頭服務由44線取代,車費$5.7(不變/減$1.4)。來往班次將減少~55%(包括41改道)。
43C 來往 青衣南(青康路)
青康路服務由42A線取代,車費$6.1(不變)。來往班次將減少~55%(包括41改道)。
41 來往 何文田
何文田服務由45線取代,車費$5.7(不變)/$6.2(減$1.4)。來往班次將減少50%。
41A 來往 尖沙咀東
尖沙咀東服務由35A線取代,車費不變。來往班次將減少~30%。
--------------------------------------------------
33A, 37
往興芳路、葵盛圍、葵涌邨、大窩口及荃灣沙咀道方向被加價幾毫子,興芳路班次(37代33A)也減少近半。
繼40(觀塘/大窩口)後,33A大窩口及荃灣沙咀道都要變轉乘,深水埗又少一個"巴士直達區域" (開始"地中海")。
41, 41A, 42A, 43C, 44
來往青衣班次大減超過一半,雖然車費大減,但42A(青衣南)及44(青衣北)於深水埗的剩餘負載量可能不足。
另擔心未來青衣北會否因應通勤需要,而進一步要求42A提速,令深水埗往來青衣南服務再縮減? 留低43C作分流會否更好?
41>何文田, 41A>尖東
如果要長短途分家,為長途提速之餘,也應為短途作替補方案。
因為部份長途線同時肩負緊短途流水客量,係現實情況,必須正視。MTR或 留35A去尖東都可接受,但 上何文田 留45的話, 班次認真"可觀",
雖然通勤客較少,南行尚有E21A補底。
[ 本帖最後由 hon_son_wilson 於 2013-2-5 01:35 編輯 ] |
|
|
|
|
|
|
|
原帖由 Snoopy@FB8617 於 2013-2-5 00:02 發表 
調返轉既話就搵唔到43X分段填位...
上石圍角絕大部分人都去左搭綠小紅小, 81M只係$2.8,
上象山都只係$3.5, 又密又快又平
得番老人家, 西站, 大窩口客會等$3.9既32B,
如果呢班客可以搭多5-8分鐘車程, 而等少5分鐘車都ok吧? |
|
|
|
|
|
|
|
原帖由 hon_son_wilson 於 2013-2-5 00:19 發表 
南九龍長途線提速,深水埗區注定當災,今年葵青RDP部份區域,往來深水埗服務無故加價及大幅減班,值得相榷。
--------------------------------------------------
33A 來往 大窩口及荃灣沙咀道
大窩口及荃灣沙咀道服務由 ...
順手執下份野既bug, 43點樣係美孚轉乘37?  |
|
|
|
|
|
|
|
對於呢份RDP,得少少野想講:
33A改西廊特快+37入葵涌邨:
33A唔再縮去美孚肯改特快係好事,至少荃灣出九龍唔一定只係坐30X/234X,但係改左循環線後,旺角咁塞車,會唔會回唔到車!?
但係37葵盛人由總站變中途站+要加價,相信區議員難以接受得到
41、41A改特快:
遲來的改變,41A早係東涌線通車個陣應該咁做
43C改繁時雙向:
已經講左好多次,43C係幫42A清客,知唔知42A非繁最差個班係可以坐滿出九龍!?
如果無左43C,42A繁時過左SSP連車都唔駛上!?
336轉左936:
少見老九既作風(落銅鑼灣),但係銅鑼灣回程實在太兜
[ 本帖最後由 vcvc0206 於 2013-2-5 00:35 編輯 ] |
|
|
|
|
|
|
|
|
Advertisement
Advertisement
Advertisement
Advertisement
Advertisement
|