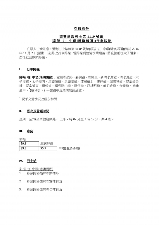
[服務調整]
過海隧巴111P線由11月7日起改由清水灣道直入太子道東
[複製鏈接]
|
咁係咪應該喺彩虹鐵路站加返個站?
尤其是而家有ETA, 啲客可以望吓 111P 就嚟有車先行過去等
|
|
|
|
|
|
|
|
咁即係彩虹道沿路少左兩班車,有乜補賞?
|
|
|
|
|
|
|
|
彩福入左伙幾年黎到呢家都仲係得呢4班車
彩虹道少4班車就要打要殺
|
評分
-
查看全部評分
|
|
italk亞氏保加症討論者通病:魚蛋論、離地
|
|
|
|
|
本帖最後由 ATEU15 於 2016-10-31 18:22 編輯
彩虹道令到三彩沒有車全日去油尖旺都沒有跟你計黃大仙甘山頭 不全日拉走9號同111飛走彩虹道 什至取消95益左你啦
運輸處高級運輸主任甘慧明 令到將軍澳山上沒有全日車往沙田和尖沙咀 同安泰邨同秀程樓秀康樓沒將荃線搭又點計先
|
|
|
|
|
|
|
|
本帖最後由 ky927 於 2016-10-31 22:07 編輯
111密到咁,都唔覺啦嘛
|
-
其實攞個中位數都係6分鐘一班啫
|
|
|
|
|
|
|
而家果個時間111夠載有凸(7:55唔評論,其餘三班去到馬頭圍都係半滿)
|
|
|
|
|
|
|
|
山上無線係應該去問運吉,唔係搶走別人已經好多人搭既班次
|
|
|
|
|
|
|
|
|
Advertisement
Advertisement
Advertisement
Advertisement
Advertisement
|