hkitalk.net 香港交通資訊網

 找回密碼
 會員申請加入
搜索



Advertisement

(B0)香港巴士車務及車廂設備 (B1)香港巴士廣告消息/廣告車行踪 (B2)香港巴士討論 [熱門] [精華] (B3)巴士攝影作品貼圖區 [熱門] [精華] (B3i)即拍即貼 -手機相&翻拍Mon相 (B4)兩岸三地巴士討論 [精華] (B5)外地巴士討論 [精華]

Advertisement


(B6)旅遊巴士及過境巴士 [精華] (B7)巴士特別所見 (B11)巴士精華區 (B22)巴士迷吹水區   (V)私家車,商用車,政府及特種車輛 [精華]
(A6)相片及短片分享/攝影技術 (A10)香港地方討論 [精華] (A11)消費著數及飲食資訊 (A16)建築物機電裝置及設備 (A19)問路專區 (N)其他討論題目  
(F1)交通路線集思建議區 (C2)航空 [精華] (C3)海上交通及船隻 [精華] (D1)公共交通有關商品 [精華]   (Y)hkitalk.net會員福利部 (Z)站務資源中心
(R1)香港鐵路 [精華] (R2)香港電車 [精華] (R3)港外鐵路 [精華]   (O1)omsi討論區 (O2)omsi下載區 (O3)omsi教學及求助區
(M1)小型巴士綜合討論 (M2)小型巴士多媒體分享區 (M3)香港小型巴士字軌表        
 

Advertisement

 

hkitalk.net 香港交通資訊網»論壇 (B) Bus 巴士討論區 香港巴士討論 (B2) 城巴E21X更改行車路線
開啟左側

[小道消息] 城巴E21X更改行車路線

[複製鏈接]
D208 發表於 2020-2-4 18:22 | 顯示全部樓層 |閱讀模式

                                    Advertisement



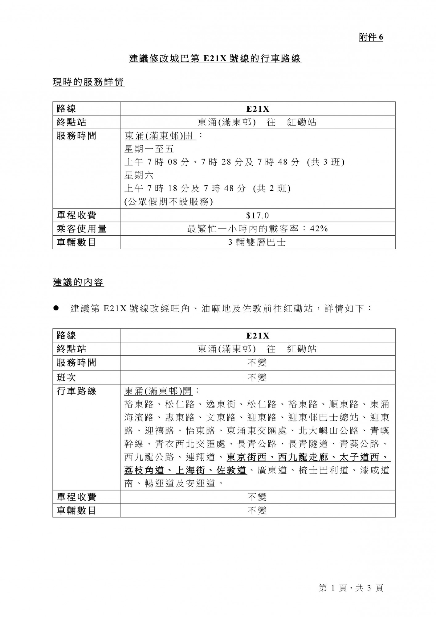
E21X東涌 (滿東邨)往紅磡站

西九龍公路後改經東京街西、西九龍走廊、太子道西、
荔枝角道、上海街、 佐敦道、返回原有路線

預計2020年第3季實施

消息由預言家提供

                                    Advertisement

lsc04d11 發表於 2020-2-4 19:06 來自手機 | 顯示全部樓層
將條線改慢佢?
kmb71k 發表於 2020-2-4 21:18 | 顯示全部樓層

咁改法好明顯係因為而家走線唔夠客?

評分

參與人數 1aPower +1 HugeC +10 收起 理由
odwinkinglam + 1 + 10 英雄所見略同

查看全部評分

以上回應,是否可行?是否合適?
rickychow 發表於 2020-2-6 01:04 | 顯示全部樓層

                                    Advertisement



0035.jpg

0036.jpg

0037.jpg


dogdog002 發表於 2020-2-6 01:38 | 顯示全部樓層
kmb71k 發表於 2020-2-4 21:18
咁改法好明顯係因為而家走線唔夠客?

佢咁做分分鐘趕埋而家班客添

不過佢特登停番旺角

似乎係想全日同E21A拆伙鋪路

E21A之前都傳過話想拆東涌北


E21A 發表於 2020-2-6 10:57 | 顯示全部樓層
提示: 作者被禁止或刪除 內容自動屏蔽
hokachung 發表於 2020-2-7 03:07 | 顯示全部樓層

                                    Advertisement



咁改法只係慢7分鐘?
唔怪得88X柴灣至中環都係7分鐘直達啦
lsc04d11 發表於 2020-2-7 08:07 來自手機 | 顯示全部樓層
hokachung 發表於 2020-2-7 03:07
咁改法只係慢7分鐘?
唔怪得88X柴灣至中環都係7分鐘直達啦

可能佢地用google map見到行車上慢7分鐘 冇計會落客同埋有車阻住埋站家嘛
ky927 發表於 2020-2-7 08:20 | 顯示全部樓層
隊落上海街啦 XDDD
dogdog002 發表於 2020-2-7 17:41 | 顯示全部樓層

                                    Advertisement



E21A 發表於 2020-2-6 10:57
應該唔關事
E21X改路之後頂多都係cover到太子同旺角
更何況一條收14、一條收17

有心做既話做E21/E21A最鍾意既落車分段都仲得

又或者柴小性格,特快價格




您需要登錄後才可以回帖 登錄 | 會員申請加入

本版積分規則

Advertisement

Advertisement

Advertisement

Advertisement

Advertisement

站規|清理本站Cookies|hkitalk.net 香港交通資訊網

GMT+8, 2026-3-23 02:38

Powered by Discuz! X3.4

Copyright © 2001-2020, Tencent Cloud.

快速回復 返回頂部 返回列表