hkitalk.net 香港交通資訊網

 找回密碼
 會員申請加入
搜索



Advertisement

(B0)香港巴士車務及車廂設備 (B1)香港巴士廣告消息/廣告車行踪 (B2)香港巴士討論 [熱門] [精華] (B3)巴士攝影作品貼圖區 [熱門] [精華] (B3i)即拍即貼 -手機相&翻拍Mon相 (B4)兩岸三地巴士討論 [精華] (B5)外地巴士討論 [精華]

Advertisement


(B6)旅遊巴士及過境巴士 [精華] (B7)巴士特別所見 (B11)巴士精華區 (B22)巴士迷吹水區   (V)私家車,商用車,政府及特種車輛 [精華]
(A6)相片及短片分享/攝影技術 (A10)香港地方討論 [精華] (A11)消費著數及飲食資訊 (A16)建築物機電裝置及設備 (A19)問路專區 (N)其他討論題目  
(F1)交通路線集思建議區 (C2)航空 [精華] (C3)海上交通及船隻 [精華] (D1)公共交通有關商品 [精華]   (Y)hkitalk.net會員福利部 (Z)站務資源中心
(R1)香港鐵路 [精華] (R2)香港電車 [精華] (R3)港外鐵路 [精華]   (O1)omsi討論區 (O2)omsi下載區 (O3)omsi教學及求助區
(M1)小型巴士綜合討論 (M2)小型巴士多媒體分享區 (M3)香港小型巴士字軌表        
 

Advertisement

 

hkitalk.net 香港交通資訊網»論壇 (B) Bus 巴士討論區 香港巴士討論 (B2) 海達邨巴士總站啟用消息
開啟左側

海達邨巴士總站啟用消息

  [複製鏈接]
AVBWU291 發表於 2023-4-17 12:06 | 顯示全部樓層

                                    Advertisement



預計 23/4 生效。
灌水無罪 腦霧有理

                                    Advertisement

HY1012 發表於 2023-4-17 12:17 | 顯示全部樓層

樓主已有相關消息
ky927 發表於 2023-4-17 20:24 | 顯示全部樓層
話時話,出左車坑分佈圖未?唔知城巴佔幾條坑,抑或好似駿洋咁谷哂一條算 😆😆😆
m_rd08 發表於 2023-4-17 21:38 | 顯示全部樓層

                                    Advertisement



SFD JV EGI
qualcomm 發表於 2023-4-18 02:26 | 顯示全部樓層
DDREXTREME 發表於 2023-4-15 07:20
仲有唔方便深旺道市政大樓、海盈、凱樂、維港匯、酒店乘客

結果要行到Vwalk對面,正常就行到南昌站,所以286C依啲連小小客源都冇埋

亦解釋咗118唔第一時間就搬,正常應該係收返曼克頓山對面車廠改做巴士總站,行盡整條深旺道,食盡整條住宅區先係真正解決問題

而短期海達街市門口金旺日日都偷雞係路口泊車落貨,之後一堆私家車跟隊,依個問題唔處理,如果撞車入唔到咪又係用返圖書館出面
qualcomm 發表於 2023-4-18 02:35 | 顯示全部樓層
仲有搬哂入去,堆118咪要成日返廠,結果一定係叫啲客係依家79X位落哂走人,所以當初東京街西起高鐵開始縮一半已經係咁做

好有機會玩一年,當圖書館門口總站馬路還原,有車會伸請兜大圈用返做分站,平日私牌寫長沙灣深旺道為總站,之後偷偷地返車廠
qualcomm 發表於 2023-4-18 03:09 | 顯示全部樓層

                                    Advertisement



FBI2 發表於 2023-4-12 21:39
老九係想做,只係路政唔放.
如果為左霸坑,拉條12入去都得啦.

最應該搬嘅反而係81K,因為除咗36A同屯馬綫,直接往來美孚同填海區就係得81K及795/795P
上個月好多美孚人問如何去新圖書館,結果發現只有81K小巴同36A行得最少
dcyw 發表於 2023-4-18 16:55 | 顯示全部樓層
本帖最後由 dcyw 於 2023-4-18 16:57 編輯

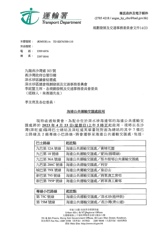
九巴乘客通告:https://search.kmb.hk/KMBWebSite/AnnouncementPicture.ashx?url=1681798668_1196_0.pdf

lck2304-025.jpg
hkcctim2012 發表於 2023-4-18 17:17 來自手機 | 顯示全部樓層
ky927 發表於 2023-4-17 20:24
話時話,出左車坑分佈圖未?唔知城巴佔幾條坑,抑或好似駿洋咁谷哂一條算 😆😆😆
...

至少都兩條啦,係睇吓795系係同20定79X分啫
teddybus 發表於 2023-4-18 17:20 來自手機 | 顯示全部樓層

                                    Advertisement



dcyw 發表於 2023-4-18 16:55
九巴乘客通告:https://search.kmb.hk/KMBWebSite/AnnouncementPicture.ashx?url=1681798668_1196_0.pdf



仲有3條屎水線,2條小巴線同118系會用咩坑?
您需要登錄後才可以回帖 登錄 | 會員申請加入

本版積分規則

Advertisement

Advertisement

Advertisement

Advertisement

Advertisement

站規|清理本站Cookies|hkitalk.net 香港交通資訊網

GMT+8, 2026-3-22 17:48

Powered by Discuz! X3.4

Copyright © 2001-2020, Tencent Cloud.

快速回復 返回頂部 返回列表