hkitalk.net 香港交通資訊網

 找回密碼
 會員申請加入
搜索


(B0)香港巴士車務及車廂設備 (B1)香港巴士廣告消息/廣告車行踪 (B2)香港巴士討論 [熱門] [精華] (B3)巴士攝影作品貼圖區 [熱門] [精華] (B3i)即拍即貼 -手機相&翻拍Mon相 (B4)兩岸三地巴士討論 [精華] (B5)外地巴士討論 [精華]

Advertisement


(B6)旅遊巴士及過境巴士 [精華] (B7)巴士特別所見 (B11)巴士精華區 (B22)巴士迷吹水區   (V)私家車,商用車,政府及特種車輛 [精華]
(A6)相片及短片分享/攝影技術 (A10)香港地方討論 [精華] (A11)消費著數及飲食資訊 (A16)建築物機電裝置及設備 (A19)問路專區 (N)其他討論題目  
(F1)交通路線集思建議區 (C2)航空 [精華] (C3)海上交通及船隻 [精華] (D1)公共交通有關商品 [精華]   (Y)hkitalk.net會員福利部 (Z)站務資源中心
(R1)香港鐵路 [精華] (R2)香港電車 [精華] (R3)港外鐵路 [精華]   (O1)omsi討論區 (O2)omsi下載區 (O3)omsi教學及求助區
(M1)小型巴士綜合討論 (M2)小型巴士多媒體分享區 (M3)香港小型巴士字軌表        
 

Advertisement

 

hkitalk.net 香港交通資訊網»論壇 (B) Bus 巴士討論區 香港巴士討論 (B2) 九巴5X將取消並與5P合併
開啟左側

[服務調整] 九巴5X將取消並與5P合併

  [複製鏈接]
rheneaschoi 發表於 2024-9-10 12:45 | 顯示全部樓層 |閱讀模式

                                    Advertisement



本帖最後由 rheneaschoi 於 2024-9-10 12:51 編輯

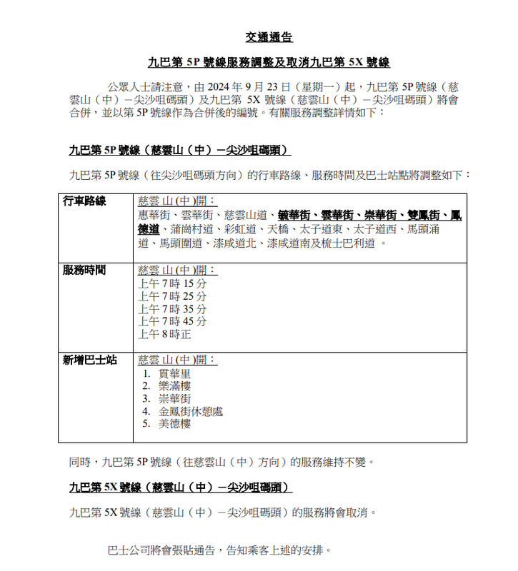
https://www.td.gov.hk/filemanage ... _5x_20240923_tc.pdf

SC20240910124516.png

                                    Advertisement

kay 發表於 2024-9-10 12:53 來自手機 | 顯示全部樓層
5X算唔算爬左頭
85B 286M 281M都仲未取消佢已經行先一步
Ricky403 發表於 2024-9-10 12:53 來自手機 | 顯示全部樓層
準備倒米了🤭🤭
天空之神 發表於 2024-9-10 13:01 | 顯示全部樓層

                                    Advertisement



當日話要變半全日,今日又走去取消,走哂數不特止仲要拎走本來有既野

果然夠荒謬
.
2076 發表於 2024-9-10 13:06 | 顯示全部樓層
天空之神 發表於 2024-9-10 13:01
當日話要變半全日,今日又走去取消,走哂數不特止仲要拎走本來有既野

果然夠荒謬 ...

計過數 5X 全日冇著數,中間冇流水可以做,可能想掉轉玩 5P 全日,所以咪咁樣衰收返 5X 變 5P 改路。
抗議962B重組
還我962全日服務
KG1428 發表於 2024-9-10 14:18 來自手機 | 顯示全部樓層
5X由開辦到今日都係客量偏低,特快又不太明顯。
tommy14D 發表於 2024-9-10 14:25 來自手機 | 顯示全部樓層

                                    Advertisement



5X 去尖沙咀咁樣行已經最快喇喎
ne2059 發表於 2024-9-10 15:14 來自手機 | 顯示全部樓層
5X留返一兩班車都冇係過份,5P特快變慢更過份,不過係人都知咩事,由九巴提出加班到取消,邊個搞鬼大家心知
lucky_al 發表於 2024-9-10 15:33 | 顯示全部樓層
咁下繁呢
係咪不變 ???

巴總路線相片庫
eric278 發表於 2024-9-10 15:35 | 顯示全部樓層

                                    Advertisement



lucky_al 發表於 2024-9-10 15:33
咁下繁呢
係咪不變 ???

下繁無改
還看香港公交
您需要登錄後才可以回帖 登錄 | 會員申請加入

本版積分規則

Advertisement

Advertisement

Advertisement

Advertisement

Advertisement

站規|清理本站Cookies|hkitalk.net 香港交通資訊網

GMT+8, 2025-11-5 20:34

Powered by Discuz! X3.4

Copyright © 2001-2020, Tencent Cloud.

快速回復 返回頂部 返回列表