hkitalk.net 香港交通資訊網

 找回密碼
 會員申請加入
搜索



Advertisement

(B0)香港巴士車務及車廂設備 (B1)香港巴士廣告消息/廣告車行踪 (B2)香港巴士討論 [熱門] [精華] (B3)巴士攝影作品貼圖區 [熱門] [精華] (B3i)即拍即貼 -手機相&翻拍Mon相 (B4)兩岸三地巴士討論 [精華] (B5)外地巴士討論 [精華]

Advertisement


(B6)旅遊巴士及過境巴士 [精華] (B7)巴士特別所見 (B11)巴士精華區 (B22)巴士迷吹水區   (V)私家車,商用車,政府及特種車輛 [精華]
(A6)相片及短片分享/攝影技術 (A10)香港地方討論 [精華] (A11)消費著數及飲食資訊 (A16)建築物機電裝置及設備 (A19)問路專區 (N)其他討論題目  
(F1)交通路線集思建議區 (C2)航空 [精華] (C3)海上交通及船隻 [精華] (D1)公共交通有關商品 [精華]   (Y)hkitalk.net會員福利部 (Z)站務資源中心
(R1)香港鐵路 [精華] (R2)香港電車 [精華] (R3)港外鐵路 [精華]   (O1)omsi討論區 (O2)omsi下載區 (O3)omsi教學及求助區
(M1)小型巴士綜合討論 (M2)小型巴士多媒體分享區 (M3)香港小型巴士字軌表        
 

Advertisement

 

hkitalk.net 香港交通資訊網»論壇 (B) Bus 巴士討論區 香港巴士討論 (B2) 九巴推介工展會服務
開啟左側

九巴推介工展會服務

[複製鏈接]
GK9509@39A 發表於 2024-12-12 13:10 | 顯示全部樓層 |閱讀模式

                                    Advertisement



本帖最後由 GK9509@39A 於 2024-12-12 13:25 編輯

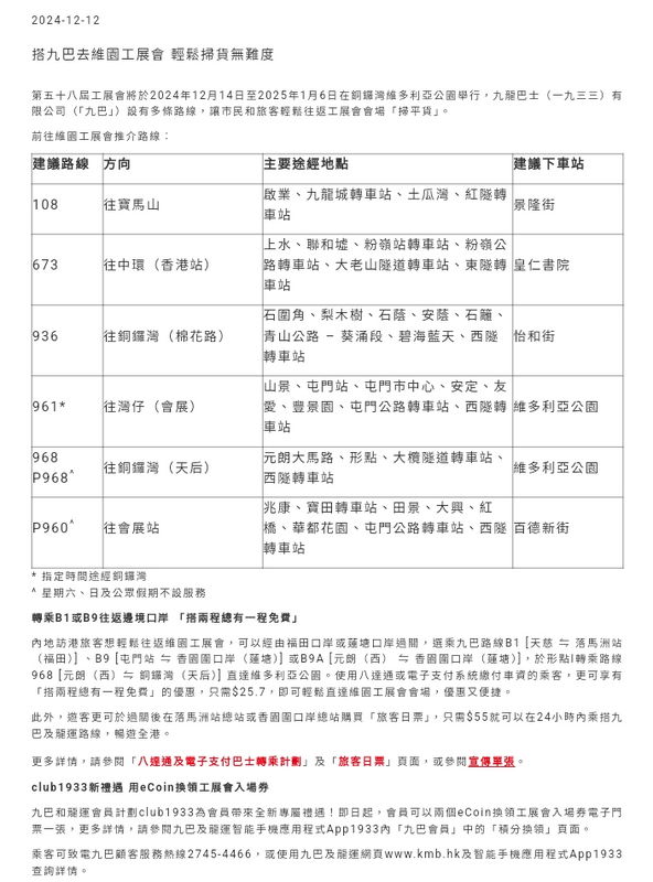
https://www.kmb.hk/news_detail.html?id=1060&year=2024

是次工展會維園
1000130502.png
請讓座予同行啲小孩及長者

                                    Advertisement

kei_hk 發表於 2024-12-12 14:05 | 顯示全部樓層
咁小氣呀﹐唔見晒聯營線
 
VK4642 發表於 2024-12-12 15:14 | 顯示全部樓層
108唔係邊寧頓街行去最近咩?
Quanta 發表於 2024-12-12 16:32 來自手機 | 顯示全部樓層

                                    Advertisement



VK4642 發表於 2024-12-12 15:14
108唔係邊寧頓街行去最近咩?

近但啲客搭完一次應該唔會肯再搭
繞銅鑼灣一圈要塞幾耐
JX9097 發表於 2024-12-12 16:38 | 顯示全部樓層
VK4642 發表於 2024-12-12 15:14
108唔係邊寧頓街行去最近咩?

用景隆街同邊寧頓街劃過
(目的地:噴水泉廣場對出)
兩者只係差50米(650 vs 600)
所以梗係叫啲人景隆街就落車
兜完銅鑼灣南應該會走哂😂
如要討論,請先人身攻擊一次😇
JX9097 發表於 2024-12-12 16:39 | 顯示全部樓層
kei_hk 發表於 2024-12-12 14:05
咁小氣呀﹐唔見晒聯營線

九巴一向都唔sell聯營線
如要討論,請先人身攻擊一次😇
siupy 發表於 2024-12-12 19:00 | 顯示全部樓層

                                    Advertisement



有106 116 唔搭
走去搭108
傻的嗎?
cky 發表於 2024-12-12 21:34 來自手機 | 顯示全部樓層
JX9097 發表於 2024-12-12 16:39
九巴一向都唔sell聯營線

但咪一樣晌前面插牌話途經
覺得聯營唔 sell 就連插牌都唔好搞
ate214 發表於 2024-12-12 21:37 | 顯示全部樓層
JX9097 發表於 2024-12-12 16:39
九巴一向都唔sell聯營線

應該話前幾年正文唔會列出聯營線
但另外有份leaflet寫埋

不過今年似乎連leaflet都無
KG1428 發表於 2024-12-12 21:44 | 顯示全部樓層

                                    Advertisement



P960/P968不是九巴主打路線都要SELL
自KG1428退役後,TW5398是我的新愛車
您需要登錄後才可以回帖 登錄 | 會員申請加入

本版積分規則

Advertisement

Advertisement

Advertisement

Advertisement

Advertisement

站規|清理本站Cookies|hkitalk.net 香港交通資訊網

GMT+8, 2026-3-23 15:37

Powered by Discuz! X3.4

Copyright © 2001-2020, Tencent Cloud.

快速回復 返回頂部 返回列表