[路線計劃/RPP]
九巴建議11X延長至安達臣
火...
[複製鏈接]
|
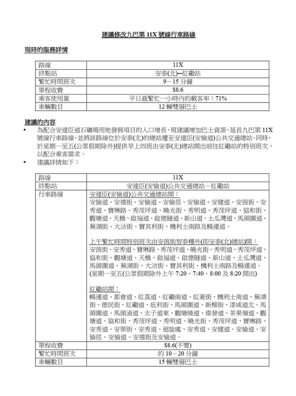
運輸署建議延長九巴 11X 線至安達臣(安愉道)總站,以配合安達臣道石礦場發展。方案計劃增加三部巴士行走,車費不變,平日另外提供四班車由原有的安泰北總站開出。
不過在安達邨的議員專頁內,當區居民普遍反對,與數年前秀茂坪地區人士反對 11X 延長至安泰的情況類似。同樣地,居民憂慮延長後會加劇現時 11X 在繁忙時間及假日已接近飽和的狀況,令原本的乘客更加難以登車,亦有意見指該線走線過於迂迴,延長後將進一步加劇行車負擔,淪為「極慢特快線」。
|
|
|
https://linktr.ee/hkitalk
|
|
|
|
|
|
11x可考慮返觀塘方向取消行觀繞,改行觀塘道不停站 |
|
|
成世人只懂玩巴士
|
|
|
|
|
FBI2 發表於 2026-4-15 17:54
11x可考慮返觀塘方向取消行觀繞,改行觀塘道不停站
好似話因為麗港城同商貿區返工啲人反對先搞唔到🤣, 唯一一條太子道東直接落去 |
|
|
|
|
|
|
|
結果都係搵11X
返安達臣依家超過1個鐘車程
之後應該近個半鐘 |
|
|
非誠勿擾
|
|
|
|
|
AngusTsung 發表於 2026-4-15 17:58
安達臣落山要入返安泰北自轉一圈?
真係無眼睇...
好心搵11C上去好過啦... |
|
|
|
|
|
|
|
唔入安泰得唔得家 ,lm安泰安達臣大戰 |
|
|
強烈建議重組將軍澳區巴士路線
|
|
|
|
|
kay 發表於 2026-4-15 17:57
結果都係搵11X
返安達臣依家超過1個鐘車程
呢間嘢真係思覺失調,
先前有風聲嫌52X行車時間過長無效率,
呢頭就玩11X放工時應該要俾到近兩粒鐘行... |
|
|
|
|
|
|
|
|
繼93K, 297, 796X後,將軍澳區又多條紅土全日線。 |
|
|
新造的人、如鷹展翅上騰。
|
|
|
|
|
|
Advertisement
Advertisement
Advertisement
Advertisement
Advertisement
|