[路線消息]
九巴43B將於19/12起改道
火...
[複製鏈接]
|
荃灣西站係客倉無可能唔入
同埋應該行返沙咀道返青衣
|
|
|
|
|
|
|
|
FBI2 發表於 2023-1-16 12:30
根本43B只岩往荃灣方向改路,返青衣盡快恢復行沙咀道好過啦.
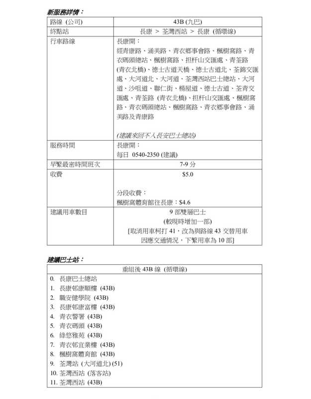
回帶睇返前年島民畀嘅建議,
人地建議長康,荃灣西,長康循環咁做
今次改綫後43B變咗怪胎,除了會心一笑之外,
不禁睇返人地當年計數後嘅遠見
|
|
|
|
|
|
|
|
呢個星期搭過幾次43B入青衣方向,其中一次大河道、眾安街和大窩口都無客上車,總站就大約15-20個左右。就算有,每個站都係1-5人不等,通常大窩口無客既機會最高。
站位和其他青衣線不同係一個因素,最慘係經常無定向收車令客人唔敢等。
ETA長期出預定班次,到預定班次開出時間其實總站根本無車(收車?),要等有車返再站長人手改開車時間,根本無得預時間等車,尤其中途站。
聽到有師傅講43B早晚都有收車,有d班次無塞車情況下,到總站即要提早開出走人(尤其荃西站頭),連落地時間都無。
目測的確有此情況,前幾日上繁,2邊分別開緊20分和25-28分,應該收左1-2部車。
仲試過搭到43拉過來既車,連路線紙都來不及換。
|
|
|
|
|
|
|
|
WR309 發表於 2023-1-16 20:44
回帶睇返前年島民畀嘅建議,
人地建議長康,荃灣西,長康循環咁做
行大河道北又唔同講法
嗰帶路況長期不穩,站位又更遠離德華
會連而家眾安街落嗰班都倒走一半以上
|
|
|
|
|
|
|
|
arfung 發表於 2023-1-20 09:10
呢個星期搭過幾次43B入青衣方向,其中一次大河道、眾安街和大窩口都無客上車,總站就大約15-20個左右。就 ...
其實話哂眾安街同大窩口都有68A兩飛
甚至有青北人聲稱可以為咗飛德士古道橋行出去搭68A
連呢兩個站去長安都交唔到功課真係跌眼鏡 |
|
|
|
|
|
|
|
Ricky403 發表於 2023-1-20 10:50
其實話哂眾安街同大窩口都有68A兩飛
甚至有青北人聲稱可以為咗飛德士古道橋行出去搭68A
連呢兩個站去長安 ...
講就天下無敵
如果係咁好生意,68A 就唔會荃灣上個位數客返青衣 |
|
|
|
|
|
|
|
68A往青衣只直接擦邊長安和服務青衣城,如果往其他小區要轉車就顯得無咁方便。
這也對荃灣的吸客量有影響。
不過目測上下繁68A過北橋可以有起碼廿幾三十人在車上,不少都係荃灣幾個站上車,都唔算話好差。
睇番有些時段隨時仲好客過43B。
|
|
|
|
|
|
|
|
如果在愉城/紗廠一帶起步,用68A入青衣的確快幾多。
當然只限長安/青衣城;試過轉埋249M就和243M接近平手,相信目的地係青衣南都係慢碌243M居多。
不過話就話眾安街同一站2線入青衣,但應該43B/68A的客源會有不同,能夠叫2飛的應該只在少數。
自己若在大窩口站要入青衣中南,通常會先考慮42C,雖然分段貴d但班次較密。
|
|
|
|
|
|
|
|
大窩口去長安/青衣城﹐多數人都唔會選擇 43B/68A的。
除左同方向車站的轉車客外﹐主要客源都係這2條線的對面方向
對面方向42C有大窩口鐵路站 及 荃富街2個站﹐2個站都係人流高的。
而荃富街除左42C外﹐仲有小巴選擇。
所以﹐42C 都有唔少人在此2個站坐車返青衣﹐比起68A/43B 為多。
|
|
|
|
|
|
|
|
屯門去青衣中南搭 M 去大窩口轉 42C 算係最快
如果無月票,咁搭單程都幾貴
|
|
|
|
|
|
|
|
|
Advertisement
Advertisement
Advertisement
Advertisement
Advertisement
|