hkitalk.net 香港交通資訊網

 找回密碼
 會員申請加入
搜索



Advertisement

(B0)香港巴士車務及車廂設備 (B1)香港巴士廣告消息/廣告車行踪 (B2)香港巴士討論 [熱門] [精華] (B3)巴士攝影作品貼圖區 [熱門] [精華] (B3i)即拍即貼 -手機相&翻拍Mon相 (B4)兩岸三地巴士討論 [精華] (B5)外地巴士討論 [精華]

Advertisement


(B6)旅遊巴士及過境巴士 [精華] (B7)巴士特別所見 (B11)巴士精華區 (B22)巴士迷吹水區   (V)私家車,商用車,政府及特種車輛 [精華]
(A6)相片及短片分享/攝影技術 (A10)香港地方討論 [精華] (A11)消費著數及飲食資訊 (A16)建築物機電裝置及設備 (A19)問路專區 (N)其他討論題目  
(F1)交通路線集思建議區 (C2)航空 [精華] (C3)海上交通及船隻 [精華] (D1)公共交通有關商品 [精華]   (Y)hkitalk.net會員福利部 (Z)站務資源中心
(R1)香港鐵路 [精華] (R2)香港電車 [精華] (R3)港外鐵路 [精華]   (O1)omsi討論區 (O2)omsi下載區 (O3)omsi教學及求助區
(M1)小型巴士綜合討論 (M2)小型巴士多媒體分享區 (M3)香港小型巴士字軌表        
 

Advertisement

 

hkitalk.net 香港交通資訊網»論壇 (B) Bus 巴士討論區 香港巴士討論 (B2) 九巴月票又又又又買3送1
開啟左側

[分享/報告] 九巴月票又又又又買3送1

  [複製鏈接]
kei_hk 發表於 2023-12-27 14:39 | 顯示全部樓層

                                    Advertisement



本帖最後由 kei_hk 於 2023-12-27 14:40 編輯

del
 

                                    Advertisement

tommy14D 發表於 2023-12-27 16:39 來自手機 | 顯示全部樓層
kfm 發表於 2023-12-27 14:05
點樣爲之攞齊?
如果你持有嗰張八達通卡的「學生買二送一」優惠已完結,或將於本月內完結,只要在本月內 ...

係要去嗰邊登記即場買先可以享有買三送一?
kei_hk 發表於 2023-12-27 17:32 | 顯示全部樓層
tommy14D 發表於 2023-12-27 16:39
係要去嗰邊登記即場買先可以享有買三送一?

你邊處買月票其實係無關係的。
除非﹐你有無優惠都會用月票﹐否則我會建議在登記時才買月票﹐以免入到去無得登記優惠。

最緊要係留意條款﹐跟足條款去做。
特別現在係月尾﹐留意登記日及首張月票生效日的關係﹐兩者不是同一個月﹐你就會不符合資格。
 
kohkjc 發表於 2023-12-27 21:32 來自手機 | 顯示全部樓層

                                    Advertisement



請問皇后山買三送一而家係咪仲做緊?
kei_hk 發表於 2023-12-27 21:39 | 顯示全部樓層
kohkjc 發表於 2023-12-27 21:32
請問皇后山買三送一而家係咪仲做緊?

前面#386 話本月仲做緊﹐但唔知1月會唔會繼續做。

未有使用中的月票﹐又想要優惠﹐可以在本月31日或之前去皇后山一轉﹐有得登記就即場買兼即時啟用月票。
切勿本月登記優惠﹐但首張月票下個月才生效。

最後﹐自己計算交通津貼﹐點去購買為之最抵。
現時交津門檻為 $400﹐每月$1600 開支就會係交津上限$400。


 
KE7066 發表於 2023-12-29 14:42 來自手機 | 顯示全部樓層
tommy14D 發表於 2023-12-27 16:39
係要去嗰邊登記即場買先可以享有買三送一?

條款上無要求
實際執行一時一樣
KE7066 發表於 2023-12-29 14:44 來自手機 | 顯示全部樓層

                                    Advertisement



ck1038 發表於 2023-12-18 11:50
其實要買三送一真係唔易架, 首先你要山長水遠入到皇后山, 但好多時你入到去隨時搵唔到個站長, 唔知佢一日食 ...

影相備份正常流程黎

諗下九巴啲 server 有幾九流就唔難理解
EvilKo 發表於 2024-1-2 08:49 | 顯示全部樓層
月經問題: 請問1月有冇買三送一?
r320sc 發表於 2024-1-2 09:28 | 顯示全部樓層
EvilKo 發表於 2024-1-2 08:49
月經問題: 請問1月有冇買三送一?

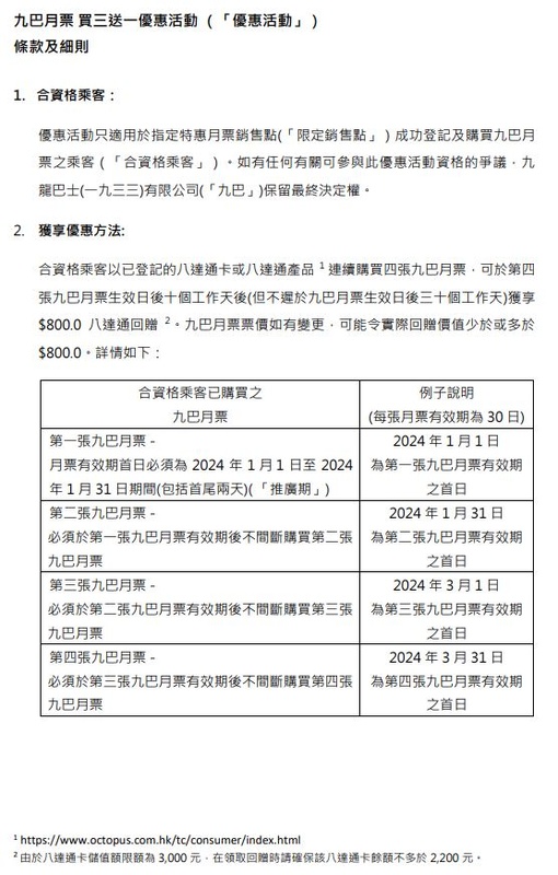
噚日去咗皇后山登記
站長無拒絕
附上收到的 T&C

kmb_202401_01.JPG
kmb_202401_02.JPG
kmb_202401_03.JPG
kmb_202401_04.JPG

評分

參與人數 1aPower +3 HugeC +10 收起 理由
EvilKo + 3 + 10 有圖有真相

查看全部評分

den_chiu 發表於 2024-1-7 17:57 來自手機 | 顯示全部樓層

                                    Advertisement



r320sc 發表於 2024-1-2 09:28
噚日去咗皇后山登記
站長無拒絕
附上收到的 T&C

站長室告示:皇后山推廣優惠1月8日起結束
20240107_174618.jpg
您需要登錄後才可以回帖 登錄 | 會員申請加入

本版積分規則

Advertisement

Advertisement

Advertisement

Advertisement

Advertisement

站規|清理本站Cookies|hkitalk.net 香港交通資訊網

GMT+8, 2026-3-22 11:55

Powered by Discuz! X3.4

Copyright © 2001-2020, Tencent Cloud.

快速回復 返回頂部 返回列表