hkitalk.net 香港交通資訊網

 找回密碼
 會員申請加入
搜索



Advertisement

(B0)香港巴士車務及車廂設備 (B1)香港巴士廣告消息/廣告車行踪 (B2)香港巴士討論 [熱門] [精華] (B3)巴士攝影作品貼圖區 [熱門] [精華] (B3i)即拍即貼 -手機相&翻拍Mon相 (B4)兩岸三地巴士討論 [精華] (B5)外地巴士討論 [精華]

Advertisement


(B6)旅遊巴士及過境巴士 [精華] (B7)巴士特別所見 (B11)巴士精華區 (B22)巴士迷吹水區   (V)私家車,商用車,政府及特種車輛 [精華]
(A6)相片及短片分享/攝影技術 (A10)香港地方討論 [精華] (A11)消費著數及飲食資訊 (A16)建築物機電裝置及設備 (A19)問路專區 (N)其他討論題目  
(F1)交通路線集思建議區 (C2)航空 [精華] (C3)海上交通及船隻 [精華] (D1)公共交通有關商品 [精華]   (Y)hkitalk.net會員福利部 (Z)站務資源中心
(R1)香港鐵路 [精華] (R2)香港電車 [精華] (R3)港外鐵路 [精華]   (O1)omsi討論區 (O2)omsi下載區 (O3)omsi教學及求助區
(M1)小型巴士綜合討論 (M2)小型巴士多媒體分享區 (M3)香港小型巴士字軌表        
 

Advertisement

 

hkitalk.net 香港交通資訊網»論壇 (R) Railway 鐵路討論區 香港鐵路 (R1) [舊post已鎖] 配合東涌綫延綫工程 東涌至欣澳列車服務26 ...
開啟左側

[舊post已鎖] 配合東涌綫延綫工程 東涌至欣澳列車服務26/10提早結束

[複製鏈接]
rheneaschoi 發表於 2024-10-22 18:56 | 顯示全部樓層 |閱讀模式

                                    Advertisement



本帖最後由 rheneaschoi 於 2024-10-22 19:47 編輯

因舊post已鎖,無法回覆,所以另開新post
SC20241022194154.png
----------------------------------------------------------------

SC20241022193536.png
SC20241022193545.png

SC20241022193551.png

SC20241022193556.png

SC20241022193604.png



https://www.mtr.com.hk/archive/c ... ase/PR-24-067-C.pdf







                                    Advertisement

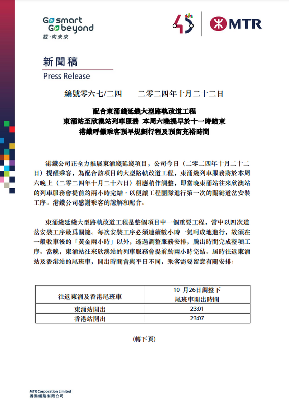
 樓主| rheneaschoi 發表於 2024-10-22 19:45 | 顯示全部樓層
【10月26號東涌綫服務調整🔊東涌站搭車必讀 】鐵仔溫馨提示大家❤10月26晚11點後,來往東涌同欣澳站嘅列車服務將會提早結束,配合東涌綫延綫大型路軌改道工程!如果當晚喺東涌綫列車服務暫停後要出入東涌嘅話,係會有免費接駁巴士來往呢兩個站㗎~記得save低以下「搭車必讀事項」,預先計劃好行程喇🫶  
1️⃣早啲出發,為行程預留更多時間
2️⃣留意免費接駁巴士嘅上落車地點同班次
3️⃣用MTR Mobile 睇清列車服務安排
大家如果需要接駁到唔同路綫坐尾班車,就記得預鬆啲時間早啲出發喇😉
了解更多:https://mtrtungchunglineextension.hk/news/trackdiversion/


464219445_852914000310117_8772719956715297153_n.jpg 464220181_852914003643450_2180198558777322551_n.jpg 464292876_852913993643451_7758858771130166085_n.jpg 464338647_852913996976784_3172961766061174033_n.jpg


https://www.facebook.com/mtrhk/p ... X7AUb8VLFMSRmSddstl
Ohm 發表於 2024-10-23 11:28 | 顯示全部樓層
MTR 好似諗漏咗,如果有人想由東涌去迪士尼咁點先
原先東涌>迪士尼尾班車app寫00:28,而欣澳>迪士尼尾班車 00:45,咁幾點之前上接駁巴士先至趕得切?

呢個問題亦都唔係雞蛋裡挑骨頭,因為都唔能夠排除會有旅客夜機抵港入住迪士尼酒店
aaron 發表於 2024-10-25 16:55 來自手機 | 顯示全部樓層

                                    Advertisement



Ohm 發表於 2024-10-23 11:28
MTR 好似諗漏咗,如果有人想由東涌去迪士尼咁點先
原先東涌>迪士尼尾班車app寫00:28,而欣澳>迪士尼尾班車  ...

剛才已向港鐵查詢,0018嗰班穿梭巴士係可以同時接駁到迪士尼綫尾班車
lsc04d11 發表於 2024-10-26 12:52 來自手機 | 顯示全部樓層
本帖最後由 lsc04d11 於 2024-10-26 12:54 編輯

冇計架喇  屆時咪介紹mtr mobile入面幫你call的士嘅功能 喺欣澳站call去迪士尼酒店囉  (當然,mtr mobile都唔會確保到有司機接)
或者 放風俾的士台(或的士佬自己當日醒水)
去欣澳站排隊 不過就唔好嫌支旗只係去東涌/迪士尼
HV9990 發表於 2024-10-26 16:30 | 顯示全部樓層
唔知今晚接駁巴搵邊間公司?
KCRC . Keep Moving
AVBWU291 發表於 2024-10-26 16:57 | 顯示全部樓層

                                    Advertisement



HV9990 發表於 2024-10-26 16:30
唔知今晚接駁巴搵邊間公司?

屎水
灌水無罪 腦霧有理
Ricky403 發表於 2024-10-27 20:58 來自手機 | 顯示全部樓層
東涌東出站後新舊路交接位見新路已貼上「有電」等警告標籤,但未睇到波口裝咗未,亦可能因為車速低聽唔到過波口嘅聲
kei_hk 發表於 2024-10-28 19:18 | 顯示全部樓層
Ricky403 發表於 2024-10-27 20:58
東涌東出站後新舊路交接位見新路已貼上「有電」等警告標籤,但未睇到波口裝咗未,亦可能因為車速低聽唔到過 ...

如果唔係要cut路軌裝波口,駛乜提早收車做工程?


https://youtu.be/IvpHHu1khdk?si=ScuwvCgRvokJHRVW
 
 樓主| rheneaschoi 發表於 2024-10-28 19:26 | 顯示全部樓層

                                    Advertisement



您需要登錄後才可以回帖 登錄 | 會員申請加入

本版積分規則

Advertisement

Advertisement

Advertisement

Advertisement

Advertisement

站規|清理本站Cookies|hkitalk.net 香港交通資訊網

GMT+8, 2026-3-6 12:10

Powered by Discuz! X3.4

Copyright © 2001-2020, Tencent Cloud.

快速回復 返回頂部 返回列表